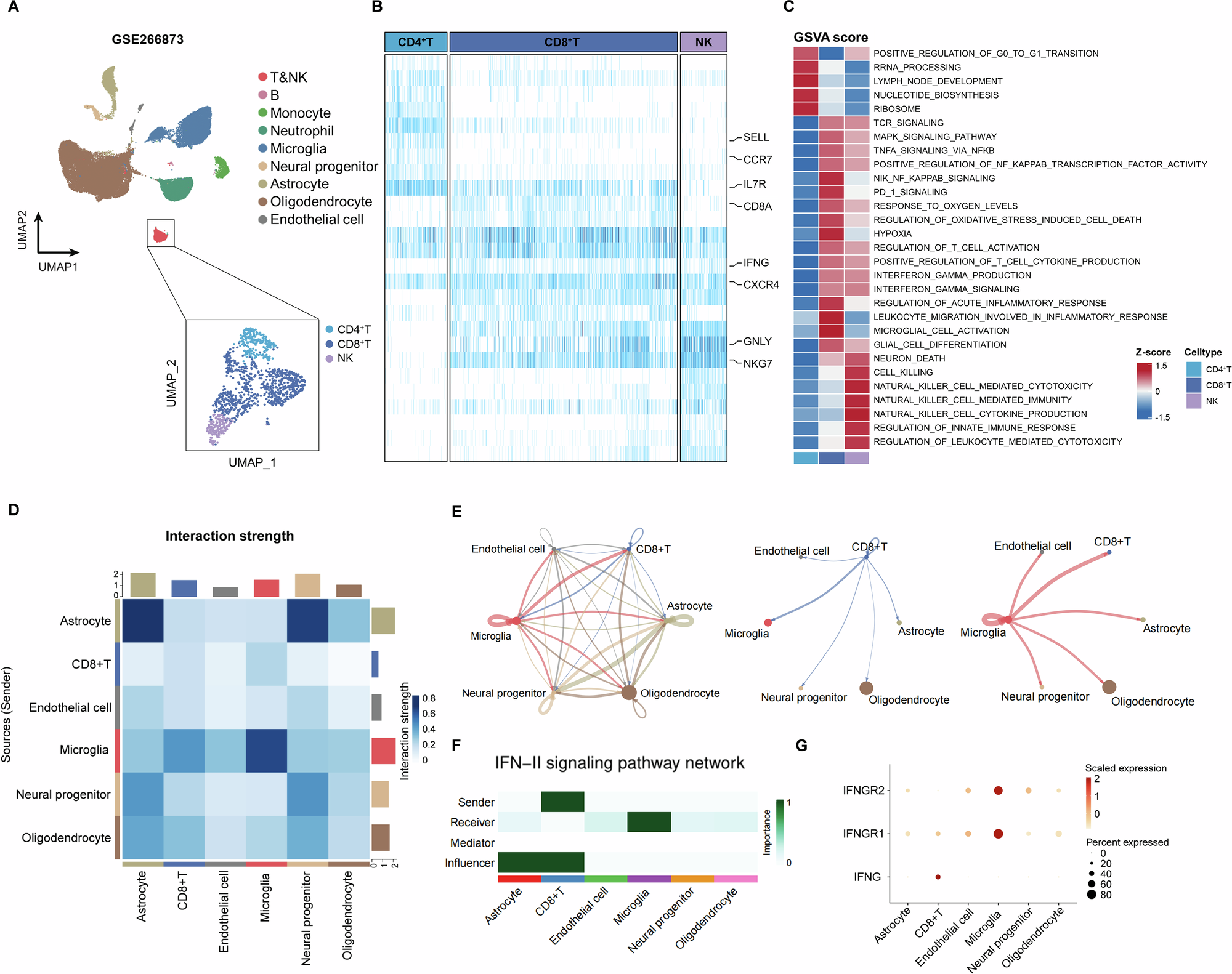
Fig. 5: CD8+ T cells activate microglia in perihematomal tissues via the IFNG-IFNGR pathway.

A UMAP plot of immune cells derived from PHE tissues of ICH patients on the basis of scRNA-seq data from the GEO database (GSE266873). B Heatmap displaying the expression levels of the top DEGs and key genes of interest across the T&NK subcluster. C GSVA analysis indicates enriched pathways of each subset of T&NK subclusters. D–G Intercellular interactions between CD8+ T cells and central immune cells in perihematomal tissues, revealing the IFNG-IFNGR signaling pathway