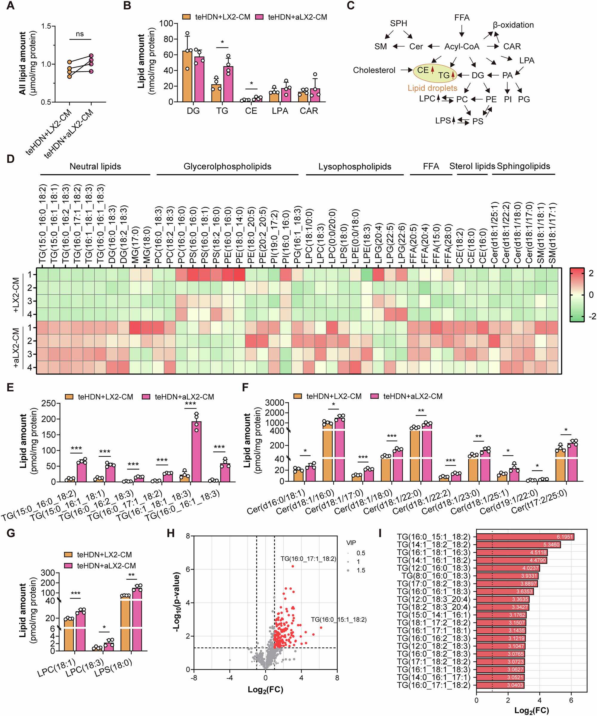
Fig. 3: An increase in triglyceride synthesis in teHDNs was induced by activated hepatic stellate cells.

A Total lipid content of teHDNs treated with LX2-CM or tumor-activated LX2-CM (n = 4). B, E–G Levels of representative individual lipid species in teHDNs treated with LX2-CM or tumor-activated LX2-CM (n = 4). DG, diglyceride. TG, triglyceride. CE, cholesteryl ester. LPA, lysophosphatidic acid. CAR, carnitine. Cer, ceramide. LPC, lysophosphatidylcholine. LPS, lysophosphatidylserine. C Summary of the transformation of different lipid species. D Heatmap of representative lipids in teHDNs treated with LX2-CM or tumor-activated LX2-CM analyzed via lipidomics (n = 4). MG, monoglyceride. PC, phosphatidylcholine. PS, phosphatidylserine. PE, phosphatidylethanolamine. PI, phosphatidylinositol. PG, phosphatidylglycerol. LPE, lysophosphatidylethanolamine. LPG, lysophosphatidylglycerol. FFA, free fatty acid. SM, sphingomyelin. H Volcano plots showing the fold changes and P values for the comparison of individual lipid species in teHDNs treated with LX2-CM or tumor-activated LX2-CM (n = 4). I The top 20 upregulated lipid species in teHDNs treated with tumor-activated LX2-CM (n = 4)