Abstract
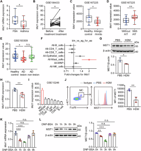
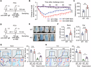
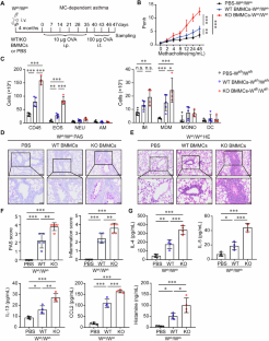
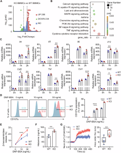
Mammalian sterile-20-like kinase 1 (MST1) is a core component of the Hippo signaling pathway. A previous study of 24 patients with MST1 deficiency revealed that more than half of the patients presented symptoms of airway hyperresponsiveness and atopic dermatitis. We also found significantly reduced MST1 expression in patients with allergies and in mouse models of allergic asthma, suggesting that aberrant MST1 expression may be broadly relevant to allergic diseases. However, the specific mechanism by which MST1 may be related to allergic disorders has remained unclear. In our study, Mst1-/- mice displayed exacerbated IgE-mediated allergic responses, including passive systemic and cutaneous anaphylaxis. More intriguingly, mast cell-deficient KitW-sh/W-sh mice reconstituted with Mst1-/- bone marrow-derived mast cells (BMMCs) also presented aggravated IgE-mediated hypersensitivity reactions and mast cell-dependent asthma. MST1 deficiency notably promoted inflammatory cytokine production, cell degranulation, and intracellular calcium mobilization in FcεRI-stimulated BMMCs. Mechanistically, MST1 facilitates SRC homology domain-containing tyrosine phosphatase-1 (SHP-1)-mediated dephosphorylation of LCK/YES-related protein tyrosine kinase (LYN) at Y397 to repress FcɛRI signaling. Coimmunoprecipitation studies revealed that MST1 acts as a scaffold molecule to enhance the interaction between SHP-1 and LYN in a kinase activity-independent manner. Two patient-derived mutants presented significantly reduced intracellular protein expression levels and impaired LYN-SHP-1 interactions. Our study reveals a noncanonical role of MST1 in maintaining immune homeostasis by preventing mast cell-mediated hypersensitivity. This likely explains the increased susceptibility to allergic diseases in MST1-deficient patients.

This is a preview of subscription content, access via your institution
Access options
Subscribe to this journal
Receive 12 digital issues and online access to articles
$119.00 per year
only $9.92 per issue
Buy this article
- Purchase on SpringerLink
- Instant access to the full article PDF.
USD 39.95
Prices may be subject to local taxes which are calculated during checkout








Similar content being viewed by others
References
Breiteneder H, Peng YQ, Agache I, Diamant Z, Eiwegger T, Fokkens WJ, et al. Biomarkers for diagnosis and prediction of therapy responses in allergic diseases and asthma. Allergy. 2020;75:3039–68.
Shin YH, Hwang J, Kwon R, Lee SW, Kim MS, Shin JI, et al. Global, regional, and national burden of allergic disorders and their risk factors in 204 countries and territories, from 1990 to 2019: a systematic analysis for the Global Burden of Disease Study 2019. Allergy. 2023;78:2232–54.
Wang J, Zhou Y, Zhang H, Hu L, Liu J, Wang L, et al. Pathogenesis of allergic diseases and implications for therapeutic interventions. Signal Transduct Target Ther. 2023;8:138.
Ober C, Yao TC. The genetics of asthma and allergic disease: a 21st century perspective. Immunol Rev. 2011;242:10–30.
Ferreira MA, Vonk JM, Baurecht H, Marenholz I, Tian C, Hoffman JD, et al. Shared genetic origin of asthma, hay fever and eczema elucidates allergic disease biology. Nat Genet. 2017;49:1752–7.
Levi-Schaffer F, Gibbs BF, Hallgren J, Pucillo C, Redegeld F, Siebenhaar F, et al. Selected recent advances in understanding the role of human mast cells in health and disease. J Allergy Clin Immunol. 2022;149:1833–44.
Kolkhir P, Elieh-Ali-Komi D, Metz M, Siebenhaar F, Maurer M. Understanding human mast cells: lesson from therapies for allergic and nonallergic diseases. Nat Rev Immunol. 2022;22:294–308.
Elieh Ali Komi D, Wöhrl S, Bielory L. Mast cell biology at molecular level: a comprehensive review. Clin Rev Allergy Immunol. 2020;58:342–65.
Undem BJ, Taylor-Clark T. Mechanisms underlying the neuronal-based symptoms of allergy. J Allergy Clin Immunol. 2014;133:1521–34.
Dispenza MC, Metcalfe DD, Olivera A. Research advances in mast cell biology and their translation into novel therapies for anaphylaxis. J Allergy Clin Immunol Pr. 2023;11:2032–42.
Kalesnikoff J, Galli SJ. New developments in mast cell biology. Nat Immunol. 2008;9:1215–23.
Blank U, Huang H, Kawakami T. The high affinity IgE receptor: a signaling update. Curr Opin Immunol. 2021;72:51–8.
Meltzer EO, Berkowitz RB, Grossbard EB. An intranasal Syk-kinase inhibitor (R112) improves the symptoms of seasonal allergic rhinitis in a park environment. J Allergy Clin Immunol. 2005;115:791–6.
Dispenza MC, Krier-Burris RA, Chhiba KD, Undem BJ, Robida PA, Bochner BS. Bruton’s tyrosine kinase inhibition effectively protects against human IgE-mediated anaphylaxis. J Clin Investig. 2020;130:4759–70.
Ma S, Meng Z, Chen R, Guan KL. The hippo pathway: biology and pathophysiology. Annu Rev Biochem. 2019;88:577–604.
Abdollahpour H, Appaswamy G, Kotlarz D, Diestelhorst J, Beier R, Schäffer AA, et al. The phenotype of human STK4 deficiency. Blood. 2012;119:3450–7.
Nehme NT, Schmid JP, Debeurme F, André-Schmutz I, Lim A, Nitschke P, et al. MST1 mutations in autosomal recessive primary immunodeficiency characterized by defective naive T-cell survival. Blood. 2012;;119:3458–68.
Mou F, Praskova M, Xia F, Van Buren D, Hock H, Avruch J, et al. The Mst1 and Mst2 kinases control activation of rho family GTPases and thymic egress of mature thymocytes. J Exp Med. 2012;209:741–59.
Cagdas D, Halacli SO, Tan C, Esenboga S, Karaatmaca B, Cetinkaya PG, et al. Diversity in serine/threonine protein kinase-4 deficiency and review of the literature. J Allergy Clin Immunol Pr. 2021;9:3752–66.e4.
Williams CM, Galli SJ. Mast cells can amplify airway reactivity and features of chronic inflammation in an asthma model in mice. J Exp Med. 2000;192:455–62.
Galli SJ, Gaudenzio N, Tsai M. Mast cells in inflammation and disease: recent progress and ongoing concerns. Annu Rev Immunol. 2020;38:49–77.
Radu M, Chernoff J. An in vivo assay to test blood vessel permeability. J Vis Exp. 2013;73:e50062.
Zhang Z, Kurashima Y. Two sides of the coin: mast cells as a key regulator of allergy and acute/chronic inflammation. Cells. 2021;10:1615.
Valenta R. The future of antigen-specific immunotherapy of allergy. Nat Rev Immunol. 2002;2:446–53.
Sun Y, Yang Y, Zhao Y, Li X, Zhang Y, Liu Z. The role of the tyrosine kinase Lyn in allergy and cancer. Mol Immunol. 2021;131:121–6.
Galan JA, Avruch J. MST1/MST2 protein kinases: regulation and physiologic roles. Biochemistry. 2016;55:5507–19.
Li L, Fang R, Liu B, Shi H, Wang Y, Zhang W, et al. Deacetylation of tumor-suppressor MST1 in Hippo pathway induces its degradation through HBXIP-elevated HDAC6 in promotion of breast cancer growth. Oncogene. 2016;35:4048–57.
Xu C, Fang T, Qu J, Miao Y, Tian L, Zhang M, et al. RASSF4 attenuates metabolic dysfunction-associated steatotic liver disease progression via Hippo signaling and suppresses hepatocarcinogenesis. Cell Mol Gastroenterol Hepatol. 2024;18:101348.
Shu B, Zhou Y, Lei G, Peng Y, Ding C, Li Z, et al. TRIM21 is critical in regulating hepatocellular carcinoma growth and response to therapy by altering the MST1/YAP pathway. Cancer Sci. 2024;115:1476–91.
Somani AK, Yuen K, Xu F, Zhang J, Branch DR, Siminovitch KA. The SH2 domain containing tyrosine phosphatase-1 downregulates activation of Lyn and Lyn-induced tyrosine phosphorylation of the CD19 receptor in B cells. J Biol Chem. 2001;276:1938–44.
Zhang Z, Shen K, Lu W, Cole PA. The role of C-terminal tyrosine phosphorylation in the regulation of SHP-1 explored via expressed protein ligation. J Biol Chem. 2003;278:4668–74.
Glantschnig H, Rodan GA, Reszka AA. Mapping of MST1 kinase sites of phosphorylation. Activation and autophosphorylation. J Biol Chem. 2002;277:42987–96.
Li T, Wen Y, Lu Q, Hua S, Hou Y, Du X, et al. MST1/2 in inflammation and immunity. Cell Adh Migr. 2023;17:1–15.
Guennoun A, Bougarn S, Khan T, Mackeh R, Rahman M, Al-Ali F, et al. A novel STK4 mutation impairs T-cell immunity through dysregulation of cytokine-induced adhesion and chemotaxis genes. J Clin Immunol. 2021;41:1839–52.
Pan D. The hippo signaling pathway in development and cancer. Dev Cell. 2010;19:491–505.
Song H, Mak KK, Topol L, Yun K, Hu J, Garrett L, et al. Mammalian Mst1 and Mst2 kinases play essential roles in organ size control and tumor suppression. Proc Natl Acad Sci USA. 2010;107:1431–6.
Hong L, Li X, Zhou D, Geng J, Chen L. Role of Hippo signaling in regulating immunity. Cell Mol Immunol. 2018;15:1003–9.
Li W, Xiao J, Zhou X, Xu M, Hu C, Xu X, et al. STK4 regulates TLR pathways and protects against chronic inflammation-related hepatocellular carcinoma. J Clin Investig. 2015;125:4239–54.
Li C, Bi Y, Li Y, Yang H, Yu Q, Wang J, et al. Dendritic cell MST1 inhibits Th17 differentiation. Nat Commun. 2017;8:14275.
Zhou D, Medoff BD, Chen L, Li L, Zhang XF, Praskova M, et al. The Nore1B/Mst1 complex restrains antigen receptor-induced proliferation of naïve T cells. Proc Natl Acad Sci USA. 2008;;105:20321–6.
Bai X, Huang L, Niu L, Zhang Y, Wang J, Sun X, et al. Mst1 positively regulates B-cell receptor signaling via CD19 transcriptional levels. Blood Adv. 2016;1:219–30.
Turunen SP, von Nandelstadh P, Öhman T, Gucciardo E, Seashore-Ludlow B, Martins B, et al. FGFR4 phosphorylates MST1 to confer breast cancer cells resistance to MST1/2-dependent apoptosis. Cell Death Differ. 2019;26:2577–93.
Xu Y, Qu M, He Y, He Q, Shen T, Luo J, et al. Smurf1 polyubiquitinates on K285/K282 of the kinases Mst1/2 to attenuate their tumor-suppressor functions. J Biol Chem. 2023;299:105395.
Maejima Y, Kyoi S, Zhai P, Liu T, Li H, Ivessa A, et al. Mst1 inhibits autophagy by promoting the interaction between Beclin1 and Bcl-2. Nat Med. 2013;19:1478–88.
Rauch J, Volinsky N, Romano D, Kolch W. The secret life of kinases: functions beyond catalysis. Cell Commun Signal. 2011;9:23.
Patrucco E, Notte A, Barberis L, Selvetella G, Maffei A, Brancaccio M, et al. PI3Kgamma modulates the cardiac response to chronic pressure overload by distinct kinase-dependent and -independent effects. Cell. 2004;118:375–87.
Tang F, Gao R, Jeevan-Raj B, Wyss CB, Kalathur RKR, Piscuoglio S, et al. LATS1 but not LATS2 represses autophagy by a kinase-independent scaffold function. Nat Commun. 2019;10:5755.
Shi H, Liu C, Tan H, Li Y, Nguyen TM, Dhungana Y, et al. Hippo kinases Mst1 and Mst2 sense and amplify IL-2R-STAT5 signaling in regulatory T cells to establish stable regulatory activity. Immunity. 2018;49:899–914.e6.
Schoettler N, Rodríguez E, Weidinger S, Ober C. Advances in asthma and allergic disease genetics: Is bigger always better? J Allergy Clin Immunol. 2019;144:1495–506.
Haque TT, Weissler KA, Schmiechen Z, Laky K, Schwartz DM, Li J, et al. TGFβ prevents IgE-mediated allergic disease by restraining T follicular helper 2 differentiation. Sci Immunol. 2024;9:eadg8691.
Brogna S, Wen J. Nonsense-mediated mRNA decay (NMD) mechanisms. Nat Struct Mol Biol. 2009;16:107–13.
Wang X, Xu C, Cai Y, Zou X, Chao Y, Yan Z, et al. CircZNF652 promotes the goblet cell metaplasia by targeting the miR-452-5p/JAK2 signaling pathway in allergic airway epithelia. J Allergy Clin Immunol. 2022;150:192–203.
Meng F, Zhou R, Wu S, Zhang Q, Jin Q, Zhou Y, et al. Mst1 shuts off cytosolic antiviral defense through IRF3 phosphorylation. Genes Dev. 2016;30:1086–100.
Li Z, Liu S, Xu J, Zhang X, Han D, Liu J, et al. Adult connective tissue-resident mast cells originate from late erythro-myeloid progenitors. Immunity. 2018;49:640–53.e5.
Lin W, Su F, Gautam R, Wang N, Zhang Y, Wang X. Raf kinase inhibitor protein negatively regulates FcεRI-mediated mast cell activation and allergic response. Proc Natl Acad Sci USA. 2018;115:E9859–e68.
Machiels B, Dourcy M, Xiao X, Javaux J, Mesnil C, Sabatel C, et al. A gammaherpesvirus provides protection against allergic asthma by inducing the replacement of resident alveolar macrophages with regulatory monocytes. Nat Immunol. 2017;18:1310–20.
Yao Y, Jeyanathan M, Haddadi S, Barra NG, Vaseghi-Shanjani M, Damjanovic D, et al. Induction of autonomous memory alveolar macrophages requires T-cell help and is critical to trained immunity. Cell. 2018;175:1634–50.e17.
Abonia JP, Hallgren J, Jones T, Shi T, Xu Y, Koni P, et al. Alpha-4 integrins and VCAM-1, but not MAdCAM-1, are essential for recruitment of mast cell progenitors to the inflamed lung. Blood. 2006;108:1588–94.
Massoud AH, Charbonnier LM, Lopez D, Pellegrini M, Phipatanakul W, Chatila TA. An asthma-associated IL4R variant exacerbates airway inflammation by promoting conversion of regulatory T cells to TH17-like cells. Nat Med. 2016;22:1013–22.
Yu M, Tsai M, Tam SY, Jones C, Zehnder J, Galli SJ. Mast cells can promote the development of multiple features of chronic asthma in mice. J Clin Investig. 2006;116:1633–41.
Föger N, Jenckel A, Orinska Z, Lee KH, Chan AC, Bulfone-Paus S. Differential regulation of mast cell degranulation versus cytokine secretion by the actin regulatory proteins Coronin1a and Coronin1b. J Exp Med. 2011;208:1777–87.
Hsieh JT, Rathore APS, Soundarajan G, St John AL. Japanese encephalitis virus neuropenetrance is driven by mast cell chymase. Nat Commun. 2019;10:706.
Acknowledgements
Prof. Xuetao Cao, Pinglong Xu, and Xiaojian Wang are gratefully acknowledged for their generous gift of mice and plasmids. We are also grateful to our colleagues in the Department of Pulmonology, Children’s Hospital, Zhejiang University School of Medicine, for taking care of patients and collecting the clinical data. We are grateful for the technical support of the Core Facility, Zhejiang University School of Medicine. We would also like to thank the Key Laboratory for Immunity and Inflammatory Diseases of Zhejiang Province for its support. The graphical abstract was created via Biorender.com.
Funding
This work was supported by grants from the National Natural Science Foundation of China (8187060308, U22A20307, and 81930041), the Key R&D Program of Zhejiang Province (2024C03177), the Noncommunicable Chronic Diseases-National Science and Technology Major Project (2024ZD0541200), and the Natural Science Foundation of Zhejiang Province (LZ24H100001).
Author information
Authors and Affiliations
Contributions
Y.Z., Q.W., and Y.Z. conceived the project; M.L. and H.L. performed the experiments and analyzed the data with assistance from W.L., L.T., L.D., and Q.Z.; all the experiments were supervised by Y.Z., Q.W., and Y.Z.; M. H. and Z.C. provided human specimens and essential patient information; M.L. wrote the manuscript with input from all the authors; Y.Z., Q.W., and Y.Z. edited the manuscript. All the authors discussed the results and commented on the manuscript.
Corresponding authors
Ethics declarations
Competing interests
The authors declare no competing interests.
Additional information
Publisher’s note Springer Nature remains neutral with regard to jurisdictional claims in published maps and institutional affiliations.
Source data
Rights and permissions
Springer Nature or its licensor (e.g. a society or other partner) holds exclusive rights to this article under a publishing agreement with the author(s) or other rightsholder(s); author self-archiving of the accepted manuscript version of this article is solely governed by the terms of such publishing agreement and applicable law.
About this article
Cite this article
Li, M., Li, H., Lin, W. et al. MST1 bridges LYN and SHP-1 to suppress FcεRI-mediated mast cell activation and allergic responses. Cell Mol Immunol 23, 48–62 (2026). https://doi.org/10.1038/s41423-025-01374-8
Received:
Accepted:
Published:
Version of record:
Issue date:
DOI: https://doi.org/10.1038/s41423-025-01374-8


