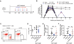
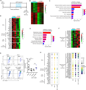
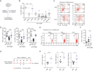
Abstract
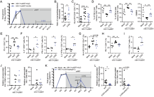
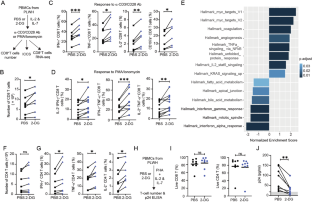
Persistent type I interferon (IFN-I) signaling contributes to immune exhaustion and promotes HIV-1 persistence. While we and others have demonstrated that blocking IFN-I signaling in vivo restores anti-HIV-1 T-cell function and reduces viral reservoirs, the underlying mechanism remains unclear. Here, we showed that in humanized mice (hu-mice) and cells from people living with HIV-1 (PLWH), IFN-I signaling impaired mitochondrial activity in CD8+ T cells during chronic HIV-1 infection with effective antiretroviral therapy. Reprogramming immunometabolism by transient inhibition of glycolysis with 2-deoxy-D-glucose (2-DG) rescued mitochondrial activity, reversed aberrant immune activation, and enhanced CD8+ T-cell activity in HIV-infected hosts, both ex vivo and in vivo. When combined with an HIV-1 reservoir-activating agent, 2-DG reduced the viral reservoir size in hu-mice and suppressed HIV-1 amplification in cells from PLWH. These findings indicate that 2-DG-mediated immunometabolic reprogramming represents a novel strategy to restore host immunity and control HIV-1 reservoirs.
This is a preview of subscription content, access via your institution
Access options
Subscribe to this journal
Receive 12 digital issues and online access to articles
$119.00 per year
only $9.92 per issue
Buy this article
- Purchase on SpringerLink
- Instant access to the full article PDF.
USD 39.95
Prices may be subject to local taxes which are calculated during checkout






Data availability
All the data are available in the manuscript or supplementary materials. The RNA-seq data will be deposited according to the guidelines of the journal.
References
Fenwick C, Joo V, Jacquier P, Noto A, Banga R, Perreau M, et al. T-cell exhaustion in HIV infection. Immunol Rev. 2019;292:149–63.
Hoffmann M, Pantazis N, Martin GE, Hickling S, Hurst J, Meyerowitz J, et al. Exhaustion of activated CD8 T cells predicts disease progression in primary HIV-1 infection. PLoS Pathog. 2016;12:e1005661.
Deeks SG. HIV infection, inflammation, immunosenescence, and aging. Annu Rev Med. 2011;62:141–55.
Schoggins JW, Wilson SJ, Panis M, Murphy MY, Jones CT, Bieniasz P, et al. A diverse range of gene products are effectors of the type I interferon antiviral response. Nature. 2011;472:481–5.
Teijaro JR, Ng C, Lee AM, Sullivan BM, Sheehan KC, Welch M, et al. Persistent LCMV infection is controlled by blockade of type I interferon signaling. Science. 2013;340:207–11.
Wilson EB, Yamada DH, Elsaesser H, Herskovitz J, Deng J, Cheng G, et al. Blockade of chronic type I interferon signaling to control persistent LCMV infection. Science. 2013;340:202–7.
Sedaghat AR, German J, Teslovich TM, Cofrancesco J Jr, Jie CC, Talbot CC Jr, et al. Chronic CD4+ T-cell activation and depletion in human immunodeficiency virus type 1 infection: type I interferon-mediated disruption of T-cell dynamics. J Virol. 2008;82:1870–83.
Hyrcza MD, Kovacs C, Loutfy M, Halpenny R, Heisler L, Yang S, et al. Distinct transcriptional profiles in ex vivo CD4+ and CD8+ T cells are established early in human immunodeficiency virus type 1 infection and are characterized by a chronic interferon response as well as extensive transcriptional changes in CD8+ T cells. J Virol. 2007;81:3477–86.
Rotger M, Dang KK, Fellay J, Heinzen EL, Feng S, Descombes P, et al. Genome-wide mRNA expression correlates of viral control in CD4+ T cells from HIV-1-infected individuals. PLoS Pathog. 2010;6:e1000781.
Harris LD, Tabb B, Sodora DL, Paiardini M, Klatt NR, Douek DC, et al. Downregulation of robust acute type I interferon responses distinguishes nonpathogenic simian immunodeficiency virus (SIV) infection of natural hosts from pathogenic SIV infection of rhesus macaques. J Virol. 2010;84:7886–91.
Bosinger SE, Li Q, Gordon SN, Klatt NR, Duan L, Xu L, et al. Global genomic analysis reveals rapid control of a robust innate response in SIV-infected sooty mangabeys. J Clin Invest. 2009;119:3556–72.
Jacquelin B, Mayau V, Targat B, Liovat AS, Kunkel D, Petitjean G, et al. Nonpathogenic SIV infection of African green monkeys induces a strong but rapidly controlled type I IFN response. J Clin Invest. 2009;119:3544–55.
Cheng L, Ma J, Li J, Li D, Li G, Li F, et al. Blocking type I interferon signaling enhances T-cell recovery and reduces HIV-1 reservoirs. J Clin Invest. 2017;127:269–79.
Cheng L, Yu H, Li G, Li F, Ma J, Li J, et al. Type I interferons suppress viral replication but contribute to T-cell depletion and dysfunction during chronic HIV-1 infection. JCI Insight. 2017;2:e94366.
Zhen A, Rezek V, Youn C, Lam B, Chang N, Rick J, et al. Targeting type I interferon-mediated activation restores immune function in chronic HIV infection. J Clin Invest. 2017;127:260–8.
Makowski L, Chaib M, Rathmell JC. Immunometabolism: from basic mechanisms to translation. Immunol Rev. 2020;295:5–14.
Buck MD, Sowell RT, Kaech SM, Pearce EL. Metabolic Instruction of Immunity. Cell. 2017;169:570–86.
Buck MD, O’Sullivan D, Pearce EL. T-cell metabolism drives immunity. J Exp Med. 2015;212:1345–60.
Wherry EJ, Ha SJ, Kaech SM, Haining WN, Sarkar S, Kalia V, et al. Molecular signature of CD8+ T-cell exhaustion during chronic viral infection. Immunity. 2007;27:670–84.
Schurich A, Pallett LJ, Jajbhay D, Wijngaarden J, Otano I, Gill US, et al. Distinct metabolic requirements of exhausted and functional virus-specific CD8 T cells in the same host. Cell Rep. 2016;16:1243–52.
McLane LM, Abdel-Hakeem MS, Wherry EJ. CD8 T-cell exhaustion during chronic viral infection and cancer. Annu Rev Immunol. 2019;37:457–95.
Angin M, Volant S, Passaes C, Lecuroux C, Monceaux V, Dillies MA, et al. Metabolic plasticity of HIV-specific CD8(+) T cells is associated with enhanced antiviral potential and natural control of HIV-1 infection. Nat Metab. 2019;1:704–16.
Tarancon-Diez L, Rodriguez-Gallego E, Rull A, Peraire J, Vilades C, Portilla I, et al. Immunometabolism is a key factor for the persistent spontaneous elite control of HIV-1 infection. EBioMedicine. 2019;42:86–96.
Yu YR, Imrichova H, Wang H, Chao T, Xiao Z, Gao M, et al. Disturbed mitochondrial dynamics in CD8(+) TILs reinforce T-cell exhaustion. Nat Immunol. 2020;21:1540–51.
Chao T, Wang H, Ho PC. Mitochondrial control and guidance of cellular activities of T cells. Front Immunol. 2017;8:473.
Wang XM, Zhang JY, Xing X, Huang HH, Xia P, Dai XP, et al. Global transcriptomic characterization of T cells in individuals with chronic HIV-1 infection. Cell Discov 2022;8:29.
Klein Geltink RI, Edwards-Hicks J, Apostolova P, O’Sullivan D, Sanin DE, Patterson AE, et al. Metabolic conditioning of CD8(+) effector T cells for adoptive cell therapy. Nat Metab. 2020;2:703–16.
Hua S, Lecuroux C, Saez-Cirion A, Pancino G, Girault I, Versmisse P, et al. Potential role for HIV-specific CD38-/HLA-DR+ CD8+ T cells in viral suppression and cytotoxicity in HIV controllers. PLoS ONE. 2014;9:e101920.
Amu S, Lantto Graham R, Bekele Y, Nasi A, Bengtsson C, Rethi B, et al. Dysfunctional phenotypes of CD4+ and CD8+ T cells are comparable in patients initiating ART during early or chronic HIV-1 infection. Medicine. 2016;95:e3738.
Hazenberg MD, Otto SA, van Benthem BH, Roos MT, Coutinho RA, Lange JM, et al. Persistent immune activation in HIV-1 infection is associated with progression to AIDS. AIDS. 2003;17:1881–8.
Breton G, Chomont N, Takata H, Fromentin R, Ahlers J, Filali-Mouhim A, et al. Programmed death-1 is a marker for abnormal distribution of naïve/memory T-cell subsets in HIV-1 infection. J Immunol. 2013;191:2194–204.
Cheng L, Wang Q, Li G, Banga R, Ma J, Yu H, et al. TLR3 agonist and CD40-targeting vaccination induces immune responses and reduces HIV-1 reservoirs. J Clin Invest. 2018;128:4387–96.
Morrish F, Hockenbery D. MYC and mitochondrial biogenesis. Cold Spring Harb Perspect Med. 2014;4:a014225.
Fritsch SD, Weichhart T. Effects of interferons and viruses on metabolism. Front Immunol. 2016;7:630.
Lewis JA, Huq A, Najarro P. Inhibition of mitochondrial function by interferon. J Biol Chem. 1996;271:13184–90.
Hsu YA, Huang CC, Kung YJ, Lin HJ, Chang CY, Lee KR, et al. The anti-proliferative effects of type I IFN involve STAT6-mediated regulation of SP1 and BCL6. Cancer Lett. 2016;375:303–12.
Wu D, Sanin DE, Everts B, Chen Q, Qiu J, Buck MD, et al. Type 1 interferons induce changes in core metabolism that are critical for immune function. Immunity. 2016;44:1325–36.
Guo H, Wang Q, Ghneim K, Wang L, Rampanelli E, Holley-Guthrie E, et al. Multiomics analyses reveal that HIV-1 alters CD4(+) T-cell immunometabolism to fuel virus replication. Nat Immunol. 2021;22:423–33.
Palmer CS, Ostrowski M, Gouillou M, Tsai L, Yu D, Zhou J, et al. Increased glucose metabolic activity is associated with CD4+ T-cell activation and depletion during chronic HIV infection. AIDS. 2014;28:297–309.
Valle-Casuso JC, Angin M, Volant S, Passaes C, Monceaux V, Mikhailova A, et al. Cellular metabolism is a major determinant of HIV-1 reservoir seeding in CD4(+) T cells and offers an opportunity to tackle infection. Cell Metab. 2019;29:611–26 e5.
Wang F, Zhang S, Vuckovic I, Jeon R, Lerman A, Folmes CD, et al. Glycolytic stimulation is not a requirement for M2 macrophage differentiation. Cell Metab. 2018;28:463–75 e4.
Aiestaran-Zelaia I, Sanchez-Guisado MJ, Villar-Fernandez M, Azkargorta M, Fadon-Padilla L, Fernandez-Pelayo U, et al. 2 deoxy-D-glucose augments the mitochondrial respiratory chain in heart. Sci Rep. 2022;12:6890.
Yang X, Su B, Zhang X, Liu Y, Wu H, Zhang T. Incomplete immune reconstitution in HIV/AIDS patients on antiretroviral therapy: Challenges of immunological nonresponders. J Leukoc Biol. 2020;107:597–612.
Fukazawa Y, Lum R, Okoye AA, Park H, Matsuda K, Bae JY, et al. B-cell follicle sanctuary permits persistent productive simian immunodeficiency virus infection in elite controllers. Nat Med. 2015;21:132–9.
Perreau M, Savoye AL, De Crignis E, Corpataux JM, Cubas R, Haddad EK, et al. Follicular helper T cells serve as the major CD4 T-cell compartment for HIV-1 infection, replication, and production. J Exp Med. 2013;210:143–56.
Stein M, Lin H, Jeyamohan C, Dvorzhinski D, Gounder M, Bray K, et al. Targeting tumor metabolism with 2-deoxyglucose in patients with castrate-resistant prostate cancer and advanced malignancies. Prostate. 2010;70:1388–94.
Huang Z, Chavda VP, Vora LK, Gajjar N, Apostolopoulos V, Shah N, et al. 2-Deoxy-D-glucose and its derivatives for the COVID-19 treatment: an update. Front Pharmacol. 2022;13:899633.
Soneson C, Love MI, Robinson MD. Differential analyses for RNA-seq: transcript-level estimates improve gene-level inferences. F1000Res. 2015;4:1521.
Acknowledgements
We wish to thank Ourania Tsahouridis, Yaxu Wu and Weirong Yuan for their technical support. We also acknowledge the scientific cores at the following centers for their assistance: the Center for AIDS Research and Lineberger Comprehensive Cancer at the University of North Carolina at Chapel Hill; the Institute of Human Virology and the Greenbaum Comprehensive Cancer Center at the University of Maryland School of Medicine; and the core facilities of the Medical Research Institute at Wuhan University. We thank the Supercomputing Center of Wuhan University for supporting the bioinformatics analysis. We also thank Dr. Edward Pearce for discussions and critical reading of the manuscript. This work was supported by the National Key R&D Program 2024YFA1306500 (LC), the National Natural Science Foundation of China 82071784 (LC), the Natural Science Foundation of Wuhan 2024040701010031 (LC), the Fundamental Research Funds for the Central Universities 2042022dx0003 (LC), PTPP2023002 (LC), the National Institutes of Health grant AI136990 (LS), and the National Institutes of Health grant CA228172 (LS).
Author information
Authors and Affiliations
Contributions
Conceptualization: LC, LS. Methodology: LC, LS, QZ, and RH. Investigation: GL, FL, WB, ML, NL, HW, HY, JM, WH, HYu, WHou, YX, NG, and RBJ. Visualization: LC, LS, FL, QZ, and RH. Funding acquisition: LC, LS. Project administration: LC, LS. Supervision: LC, LS. Writing – original draft: LC, LS. Writing – review & editing: LC, LS, RH
Corresponding authors
Ethics declarations
Competing interests
The authors declare that they have no competing interests. LS is an editorial board member of Cellular & Molecular Immunology, but he has not been involved in peer review or decision-making related to the article.
Additional information
Publisher’s note Springer Nature remains neutral with regard to jurisdictional claims in published maps and institutional affiliations.
Supplementary information
Rights and permissions
Springer Nature or its licensor (e.g. a society or other partner) holds exclusive rights to this article under a publishing agreement with the author(s) or other rightsholder(s); author self-archiving of the accepted manuscript version of this article is solely governed by the terms of such publishing agreement and applicable law.
About this article
Cite this article
Cheng, L., Li, G., Luo, F. et al. Persistent IFN-I signaling inhibits mitochondrial oxidative metabolism in CD8+ T cells during HIV-1 infection under cART. Cell Mol Immunol (2026). https://doi.org/10.1038/s41423-026-01398-8
Received:
Accepted:
Published:
Version of record:
DOI: https://doi.org/10.1038/s41423-026-01398-8