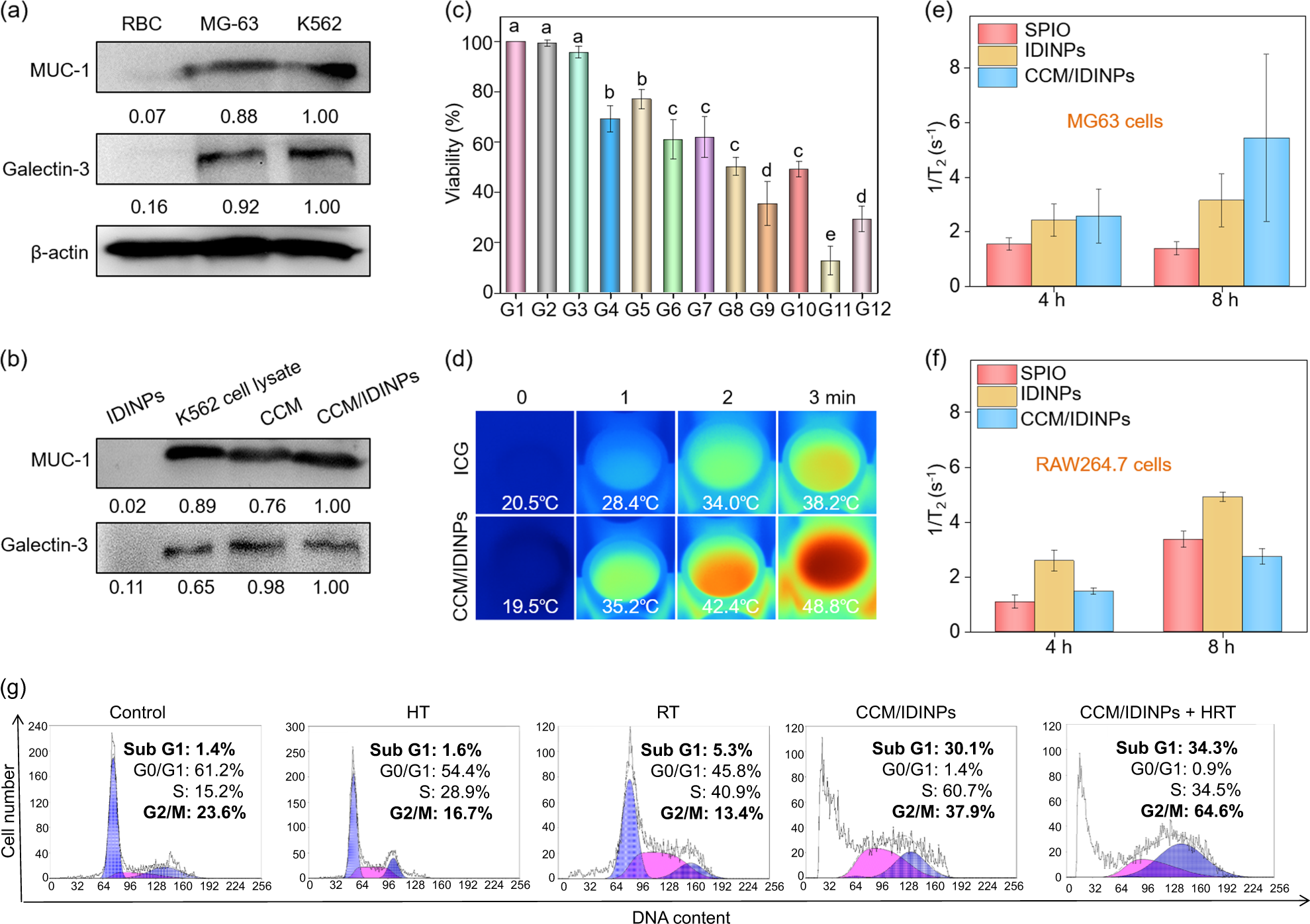
Fig. 2: Cytotoxicity of CCM/IDINPs combined with HRT and the immune evasion capability of CCM/IDINPs.

a Expression of MUC-1 and Galectin-3 on RBCs and MG-63 and K562 cells. b Expression of MUC-1 and Galectin-3 in IDINPs, K562 lysate, K562 membrane, and CCM/IDINPs. β-Actin was used as the loading control. c Cytotoxicity of CCM/IDINPs combined with HRT against MG-63 cells. The labels are presented as follows. G1: PBS; G2: NIR Laser; G3: X-ray; G4: DOX; G5: ICG + Laser; G6: SPIO@DOX; G7: IDINPs; G8: CCM/IDINPs; G9: CCM/IDINPs + HT; G10: CCM/IDINPs + RT; G11: CCM/IDINPs + HRT; G12: IDINPs + HRT. Laser power density: 1.0 W/cm2; NIR irradiation time: 3 min; X-ray dosage: 2 Gy. Bars with different characters are significantly different at the P < 0.05 level. d Representative images of ICG and CCM/IDINPs after irradiation with an NIR laser (808 nm, 1.0 W/cm2) for 3 min. Cellular uptake efficacy of SPIO, IDINPs, and CCM/IDINPs in MG-63 cells (e) and RAW426.7 cells (f), as presented by the 1/T2 value of SPIO under a 1.5 T MR scanner. g Flow cytometric analysis of MG-63 cells after treatment with CCM/IDINPs combined with HRT (Laser density: 1.0 W/cm2, X-ray dosage: 2 Gy)