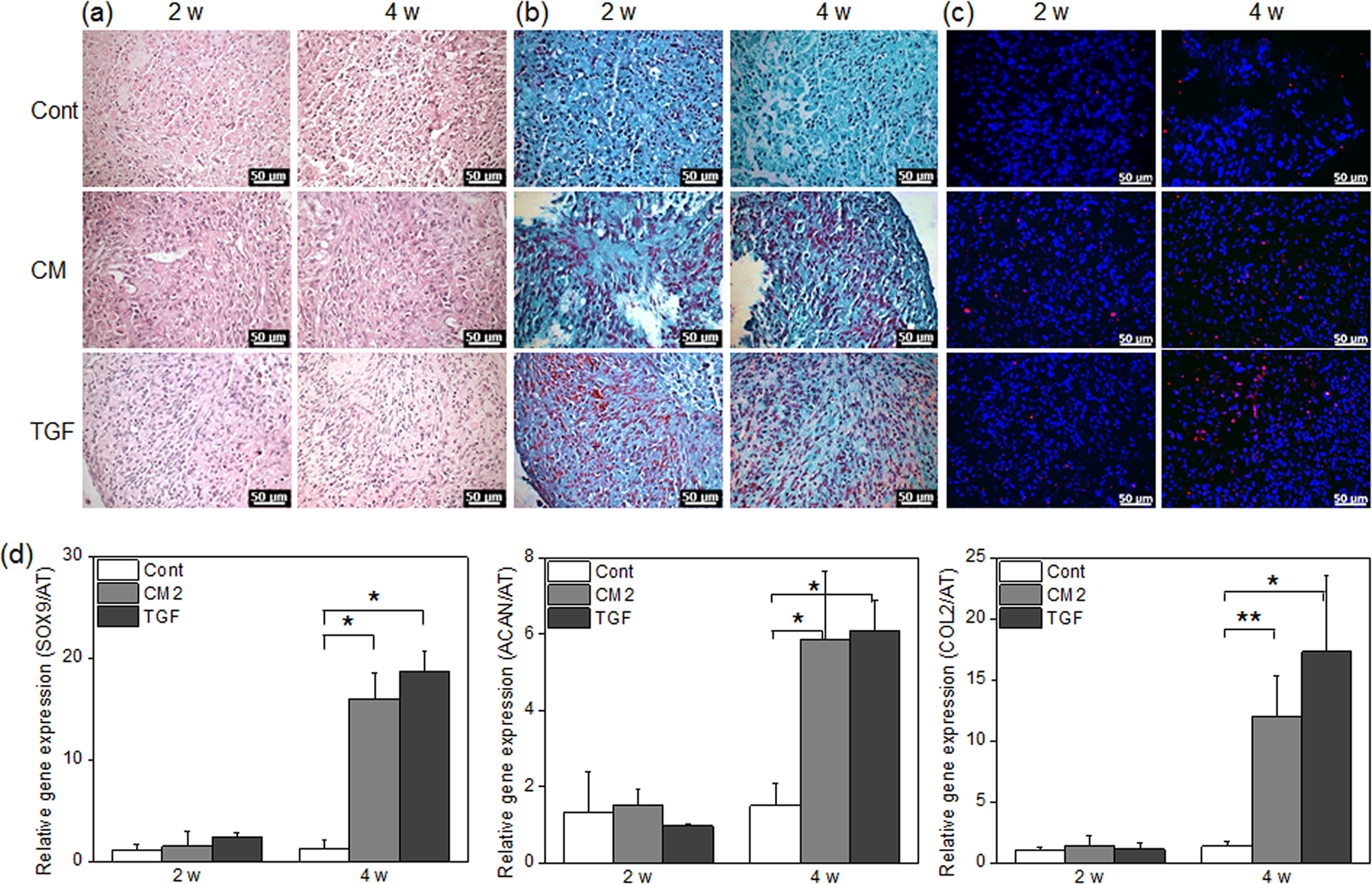
Fig. 2

a–c Staining and (d–f) gene expression during the in vitro chondrogenic differentiation of hPLSCs in culture medium (control) or in CM or TGF-β chondrogenic medium: a H&E; b SO; c type 2 collagen staining. Expression of the genes (d) SOX9, e ACAN, and f COL2A1 in hPLSCs after 2 and 4 weeks is shown (*p < 0.001; **p < 0.05)