Fig. 5
From: Menthol-modified BSA nanoparticles for glioma targeting therapy using an energy restriction strategy

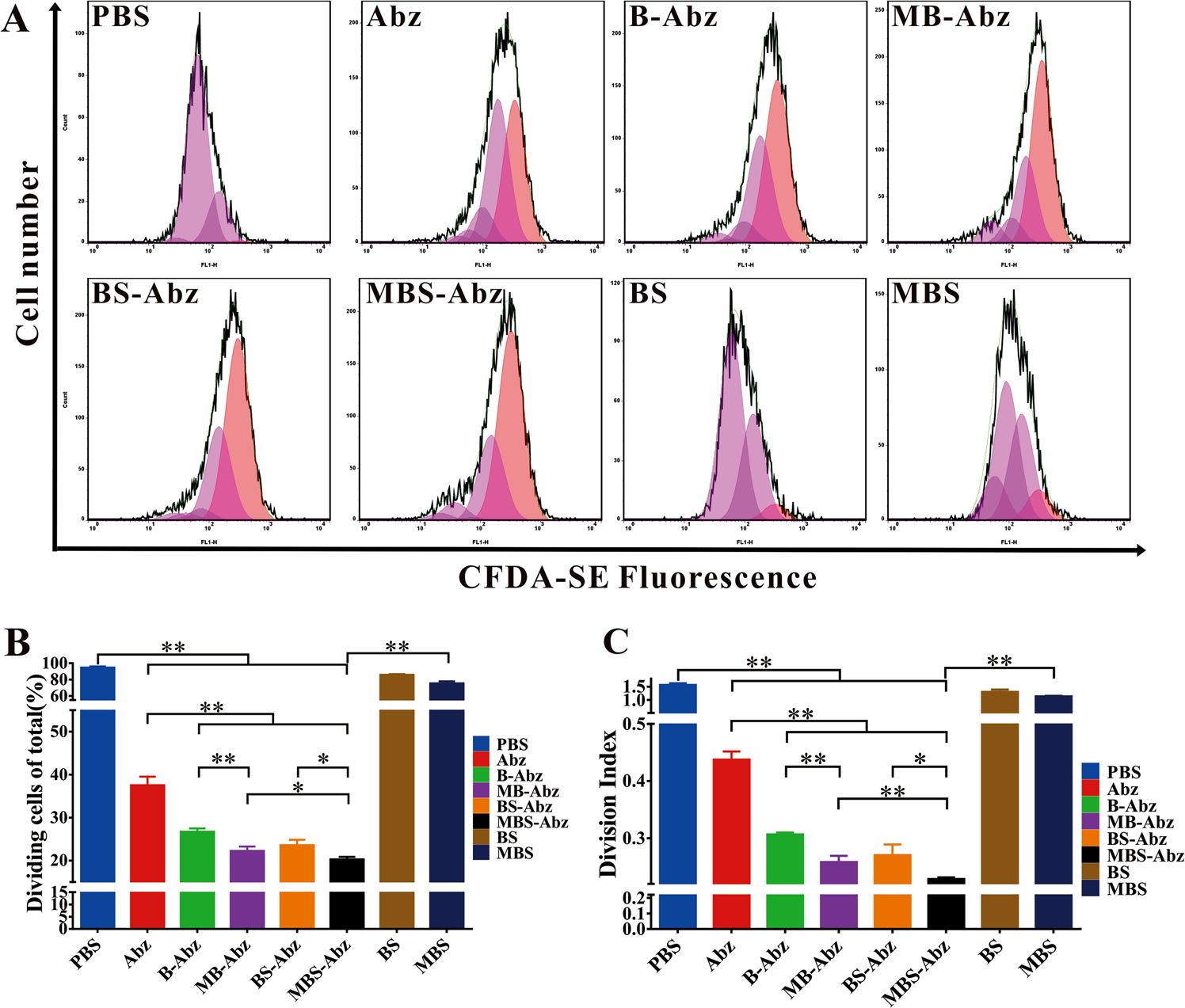
Proliferation of C6 cells treated with different drugs, as measured by the CFDA-SE dye dilution method (data are the mean ± SD, n = 3). a Representative histograms of cell proliferation with drug stimulation. Histogram graph of b dividing ratio and c division index. *P < 0.05 and **P < 0.01