Fig. 7
From: Menthol-modified BSA nanoparticles for glioma targeting therapy using an energy restriction strategy

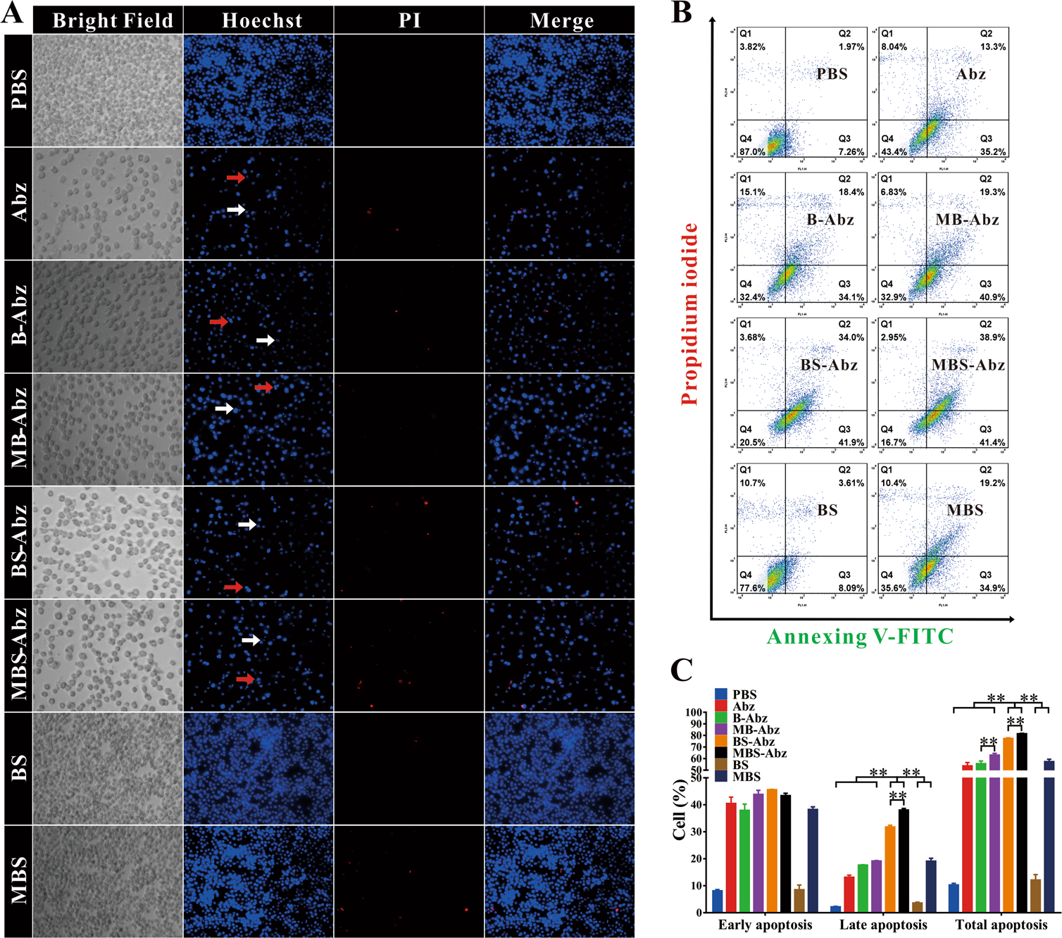
a Representative fluorescence photomicrographs of morphological changes of cells detected by dual staining of Hoechst 33342/PI (100×, red arrows and white arrows indicate multinucleated cells and micronuclei, respectively). Apoptotic effects of C6 cells after drug treatment. b Representative scatter plots of Annexin V/PI analysis of C6 cells after drug treatment. c Percentage of early, late and total apoptotic cells (data are the mean ± SD, n = 3, *P < 0.05 and **P < 0.01)