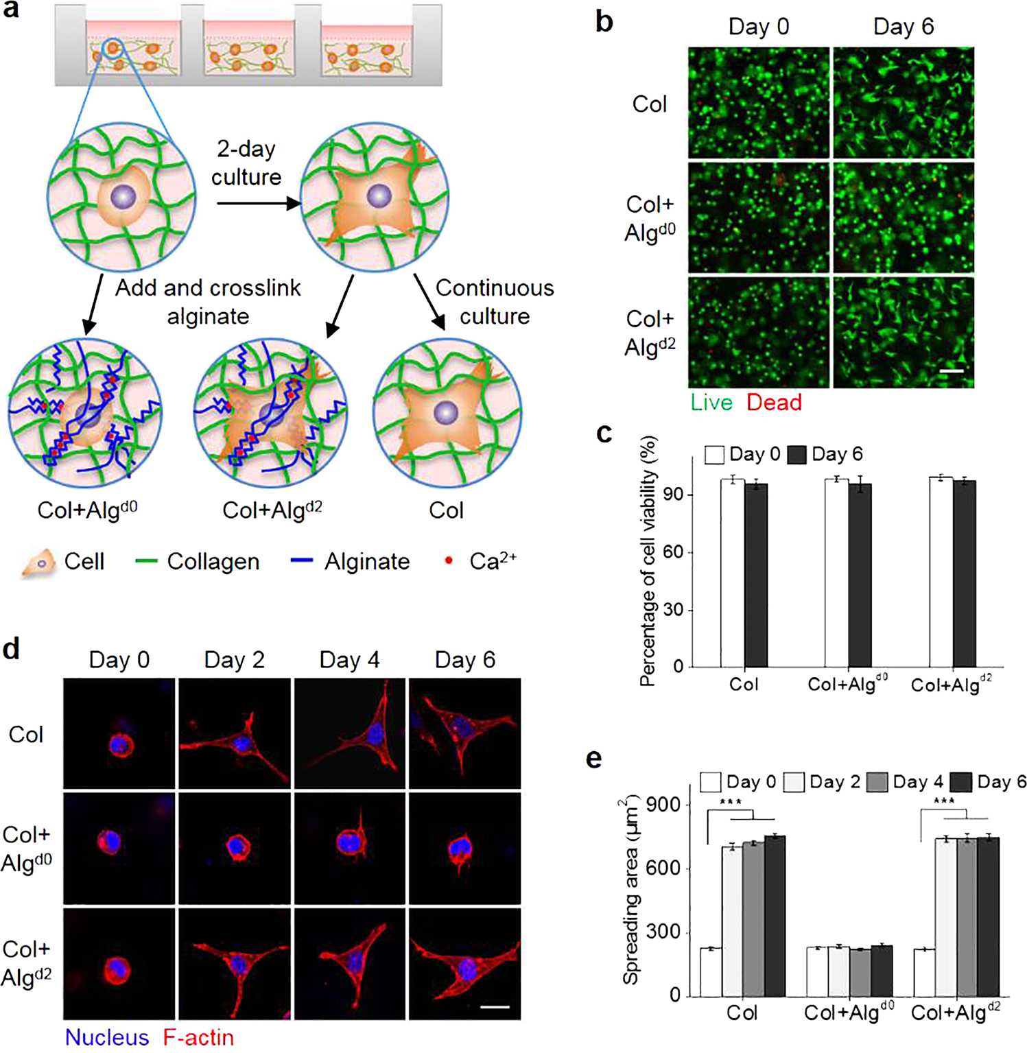
Fig. 2: Sequentially formed hybrid hydrogels enable control of the 3D NIH 3T3 fibroblast shape.

a Schematic of the formation of cell-encapsulating collagen–alginate hybrid hydrogels that enable the control of cell shape in three dimensions. b Representative live/dead images of cells in the hydrogels immediately after encapsulation (left) and after 6 days in culture (right). Scale bar, 200 μm. c Quantity of viable encapsulated cells, calculated as a percentage of live cells among all stained cells. d Immunofluorescence-stained encapsulated cells in hydrogels after 0, 2, 4, and 6 days in culture (blue, nucleus; red, F-actin). Scale bar, 20 μm. e Spreading area of the encapsulated cells in hydrogels; n > 50 cells. * and *** indicate p < 0.05 and 0.001, respectively (one-way ANOVA with the Bonferroni post hoc test).