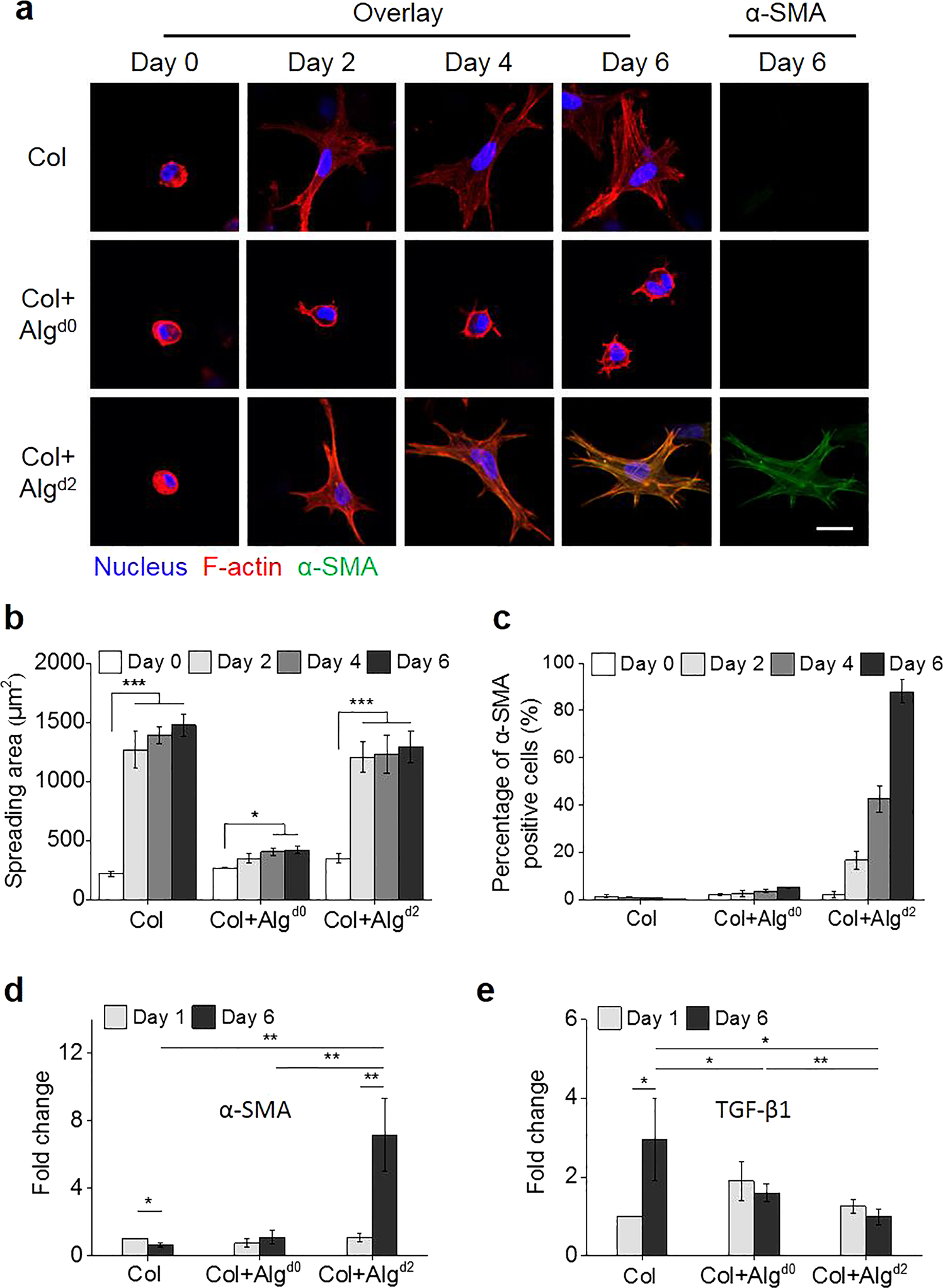
Fig. 3: The shape of the CFs regulates their responses to matrix stiffness.

a Immunofluorescence-stained encapsulated CFs in hydrogels after 0, 2, 4, and 6 days in culture (blue, nucleus; red, F-actin; and green, α-SMA). Scale bar, 20 μm. b Spreading area of the encapsulated cells in the hydrogels; n > 60 cells. * and *** indicate p < 0.05 and 0.001, respectively (one-way ANOVA with the Bonferroni post hoc test). c Percentage of α-SMA-positive cells in hydrogels; n > 60 cells. d Results from the quantitative real-time PCR analysis of the gene expression of α-SMA in encapsulated CFs after 1 day and 6 days in culture. e Results from the quantitative real-time PCR analysis of TGF-β1 gene expression in the encapsulated CFs after 1 day and 6 days in culture. Fold change was normalized by gene expression levels in the Col group measured on day 1.