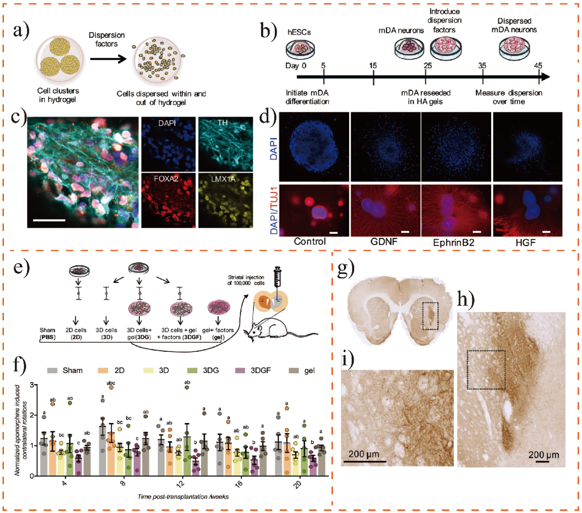
Fig. 6: HA-based hydrogels with key biochemical cues for the construction of a dispersion-generating implantation platform, and its application for the alleviation of pathological symptoms in PD mice.

a Schematic of cell dispersion concept. b Schematic illustration for studying the efficacy of dispersion factors in 3D. c Representative immunocytochemistry pictures illustrating encapsulated D35 hESC-derived mDA neurons with the expression of TH (cyan), LMX1A (yellow) and FOXA2 (red). Scale bars: 100 μm. d Representative images illustrating mDA neurons after treatment with dispersion factors in 750 Pa hydrogels. Top panels show dispersed DAPI-labeled nuclei and the bottom panels show neurite extension after staining of TUJ1 (red) and DAPI(blue). Scale bars: 200 μm. e Schematic showing the six groups used for in vivo experiments. f Study of apomorphine-induced rotations. g Representative brain section illustrating striatal 3DGF graft after staining with NCAM-DAB. h Amplification of (g) illustrating the graft. i Amplification of (h) illustrating dense innervation in the graft periphery. Reproduced with permission from ref. 63. Copyright 2018 John Wiley and Sons.