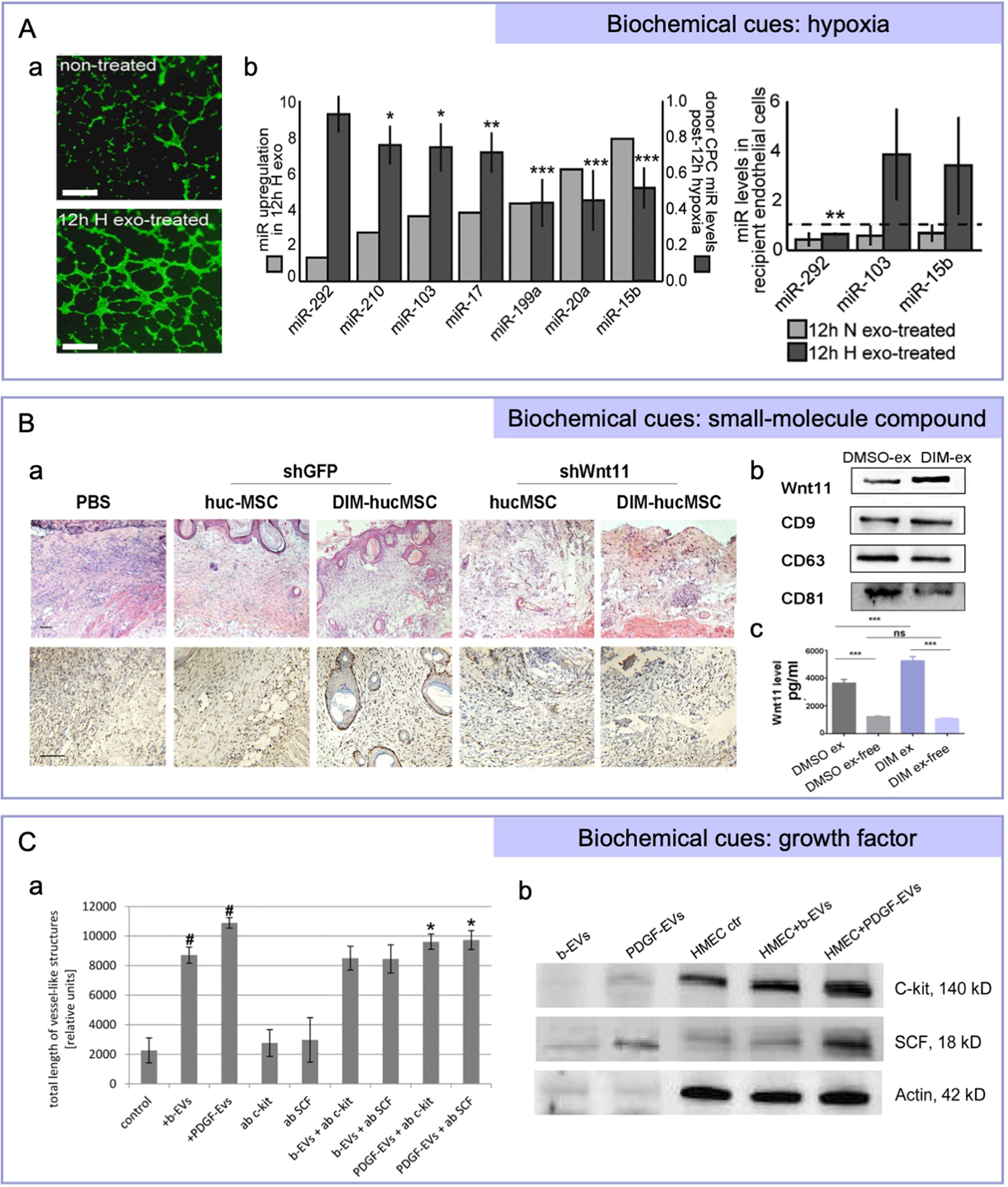
Fig. 3: Regulation of exosomes by biochemical cues.

A Hypoxic CPC-Exos altered the miRNA secretome and promoted angiogenesis. (a) Matrigel assay of cardiac endothelial cells treated with CPC-Exos under hypoxic or normoxic conditions. Scale bar, 1 mm. (b) qRT‒PCR analysis of miRNAs regulated in hypoxic CPC exosomes (light bars) and donor CPCs (dark bars). Three miRNAs were found to be increased in recipient endothelial cells. The data are expressed as the mean ± SEM. *p < 0.05, **p < 0.01, ***p < 0.001. Reproduced with permission34. Copyright 2014, Wolters Kluwer Health. B 3,3′-Diindolylmethane (DIM) improved the therapeutic effect of hucMSC-Exos by upregulating Wnt11 expression. (a) H&E staining of wound tissue treated with shGFP-hucMSCs, shGFP-DIM-hucMSCs, shWnt11-hucMSCs, and shWnt11-DIM-hucMCs. (b) Western blot analysis of the expression of Wnt11 in hucMSCs and DIM-hucMSC-Exos. (c) ELISA was used to detect the expression level of Wnt11 in hucMSCs, DIM-hucMSC-derived exosomes, and exosome-free CdM (n = 6; ***p < 0.001). Reproduced with permission41. Copyright 2017, Ivyspring International. C Platelet-derived growth factor (PDGF) promotes exosome-mediated angiogenesis by stimulating EV secretion and altering the protein composition of EVs. (a) Quantitative analysis of vessel-like structure formation in response to EVs in the presence of antibodies against c-kit or SCF (mean ± SEM, #p < 0.05 vs. “control”, *p < 0.05 vs. “PDGF-EVs”, n = 7). (b) Western blot analysis of EVs derived from ASCs under basal conditions (b-EVs), EVs derived from ASCs after PDGF stimulation (PDGF-EVs) and human microvascular endothelial cells (HMECs) after stimulation with these EVs. Reproduced with permission46. Copyright 2014, BioMed Central.