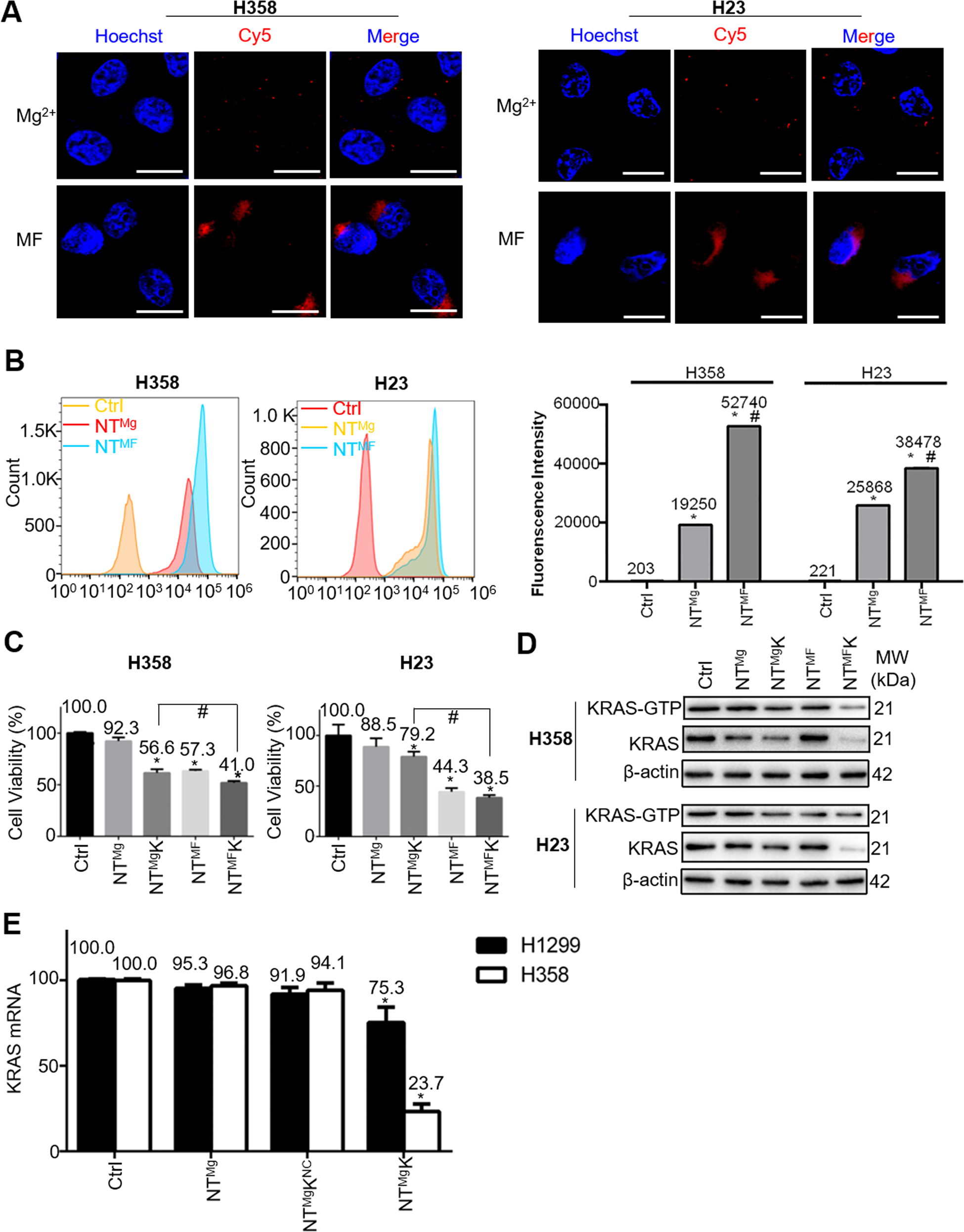
Fig. 4: Cellular uptake and anticancer effects of metformin-assembled DNA nanotube in vitro.

A Evaluation of DNA nanotube cellular uptake in vitro. Confocal laser scanning microscopy (CLSM) imaging of H358 (left) and H23 (right) cells treated with DNA nanotubes. DNA nanotubes loaded with fluorescent Cy5 were incubated with cells for 12 h before imaging. The Cy5 concentration was maintained at 300 nM. Scale bar: 20 μm. B Flow cytometry analysis of DNA nanotubes internalized by H358 and H23 cells. The right panel shows the quantification analysis of the internalization efficiencies. Cells were administered metformin at a concentration of 5 mM in both experiments. C MTT assay showed in vitro anticancer cell proliferation effects on different drug formulations. NTMFK-treated groups exhibited enhanced killing effects compared with KRASG12C siRNA or metformin alone in both H358 and H23 cells. D Western blotting showed KRAS-GTP levels and KRAS protein expression in H358 and H23 cells. E RT‒qPCR results indicated that G12C siRNA specifically reduced KRAS mRNA levels in G12C-mutated H358 cells but had a much lower effect on wild-type H1299 cells. The data are representative of five separate experiments (mean ± S.E., n = 5). Statistical analysis: one-way ANOVA and Tukey’s multiple comparison test, P values: *P < 0.05 vs. Ctrl, #P < 0.05. # indicates connected pairs.