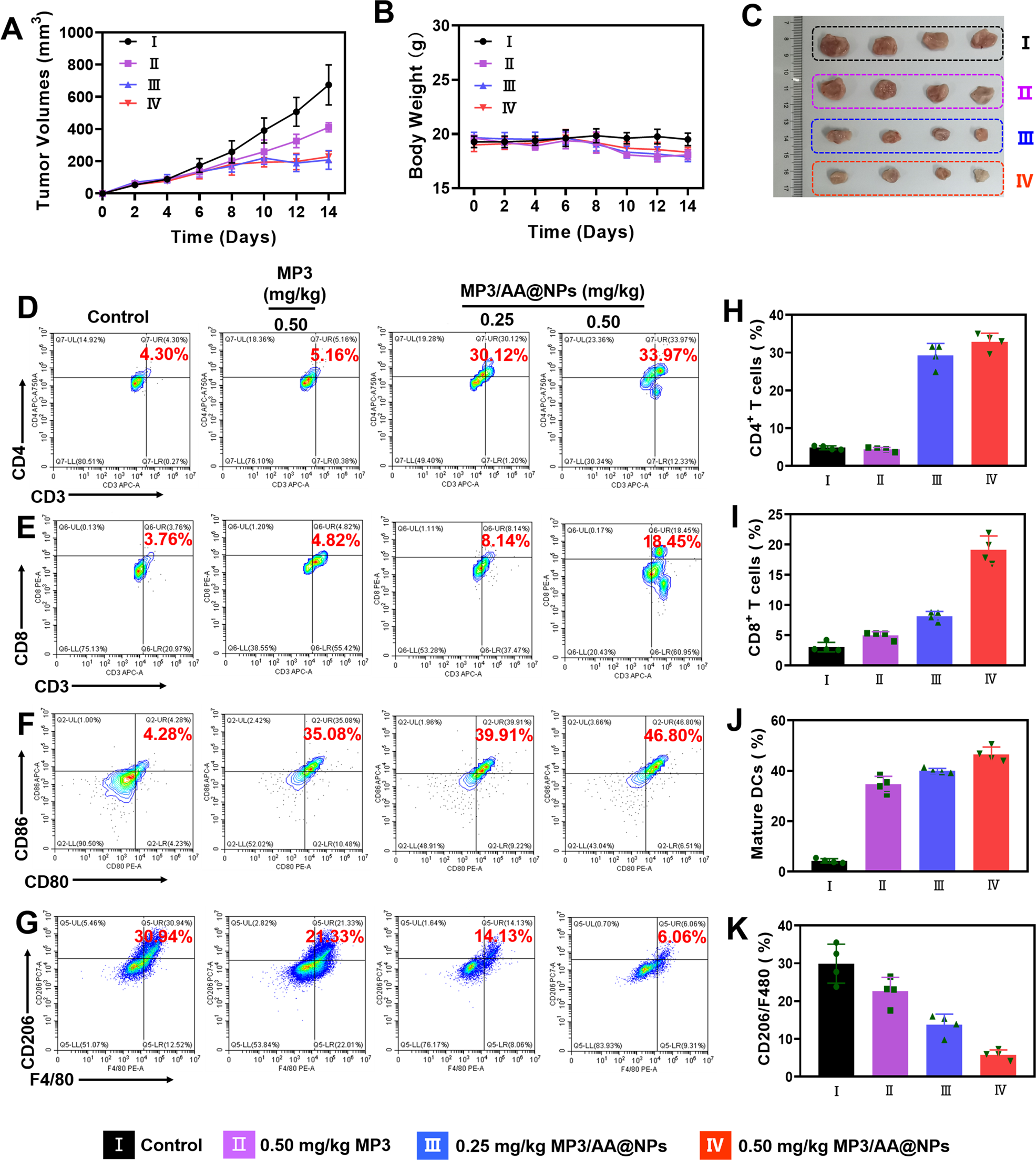
Fig. 7: Anticancer immunity of MP3 and MP3/AA@NPs in 4T1 tumor-bearing mice.
From: Tumor microenvironment-responsive metal nanotherapeutics for breast cancer chemo-/immunotherapy

A Tumor volumes, B body weights change, C representative tumor tissues collected after 14 days treatment of different groups. The ratio of (D) cytotoxic T lymphocytes (CD3+ CD8+ T cells), E T helper (Th) cells (CD3+ CD4+ T cells), G M2 macrophages (F4/80+ CD206+) in tumors, and F the maturation status of DCs (CD80+ CD86+) in lymph nodes, as detected by flow cytometric. The quantification of intratumoral infiltration of T lymphocytes, H CD4+ T cells and I CD8+ T cells, K the number of M2 macrophages and J maturation DCs in lymph nodes.