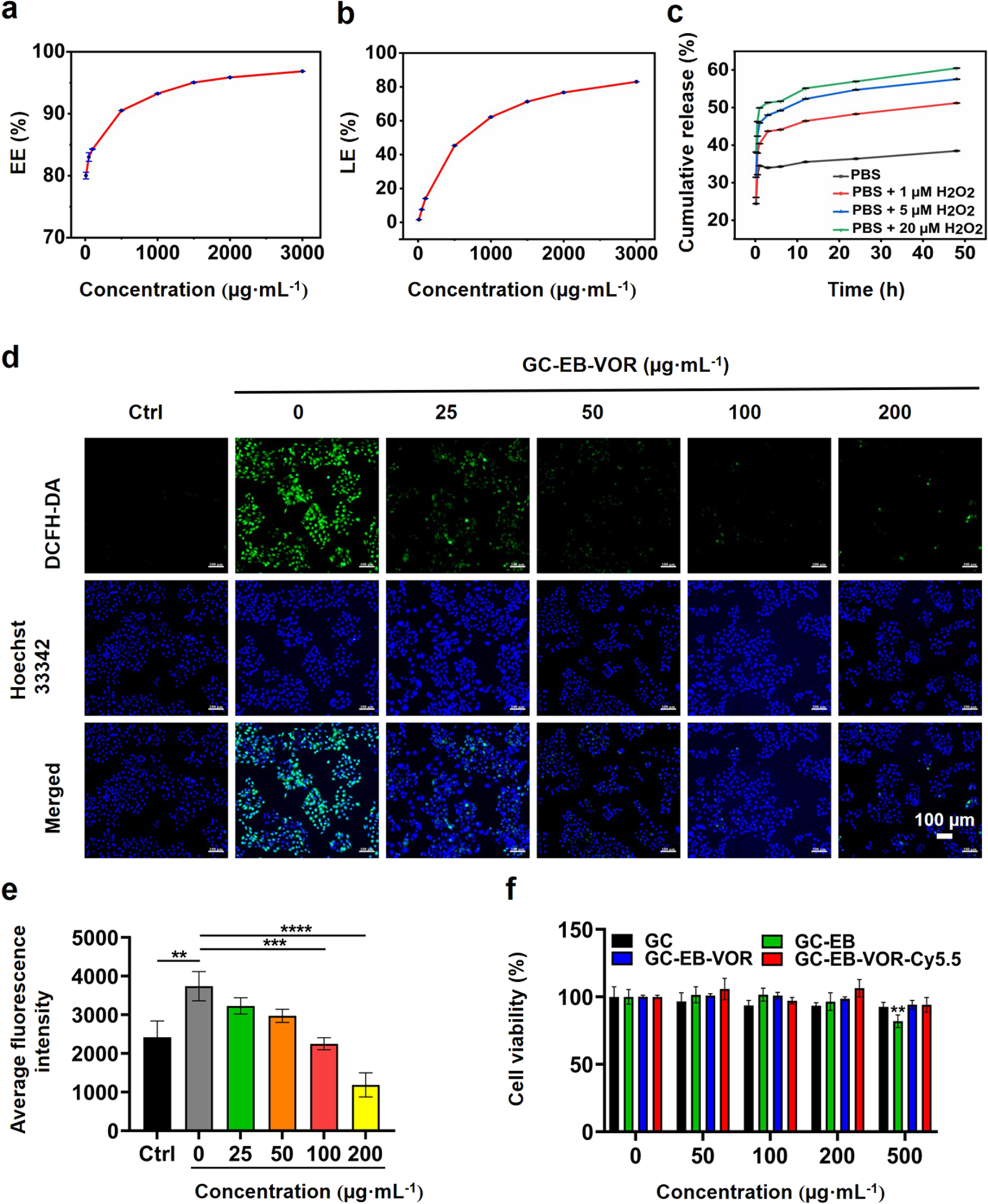
Fig. 2: ROS responsiveness and scavenging capability of GC-EB-VOR in vitro.

a The encapsulation rate (EE) and b loading efficiency (LE) of GC-EB-VOR. c VOR release rate from GC-EB-VOR over time with different concentrations of H2O2 (0, 1 µM, 5 µM and 20 µM). d Representative fluorescence images of diacetyldichlorofluorescein (DCFH-DA) in HCECs incubated with GC-EB-VOR for 24 h after 12 h of stimulation with 10 µg/mL LPS. Each panel contains the following images: DCFH-DA (green) and Hoechst 33342 (nuclei, blue). The scale bar is 100 µm. e Quantitative analysis of ROS levels in HCECs. f Cytotoxicity assessment of GC, GC-EB, GC-EB-VOR and GC-EB-VOR-Cy5.5 in HCEC cells after 24 h of treatment using a cell counting kit-8 (CCK-8) assay. Data are represented as the means ± SDs (n = 3). ****P < 0.0001, ***P < 0.001, **P < 0.01.