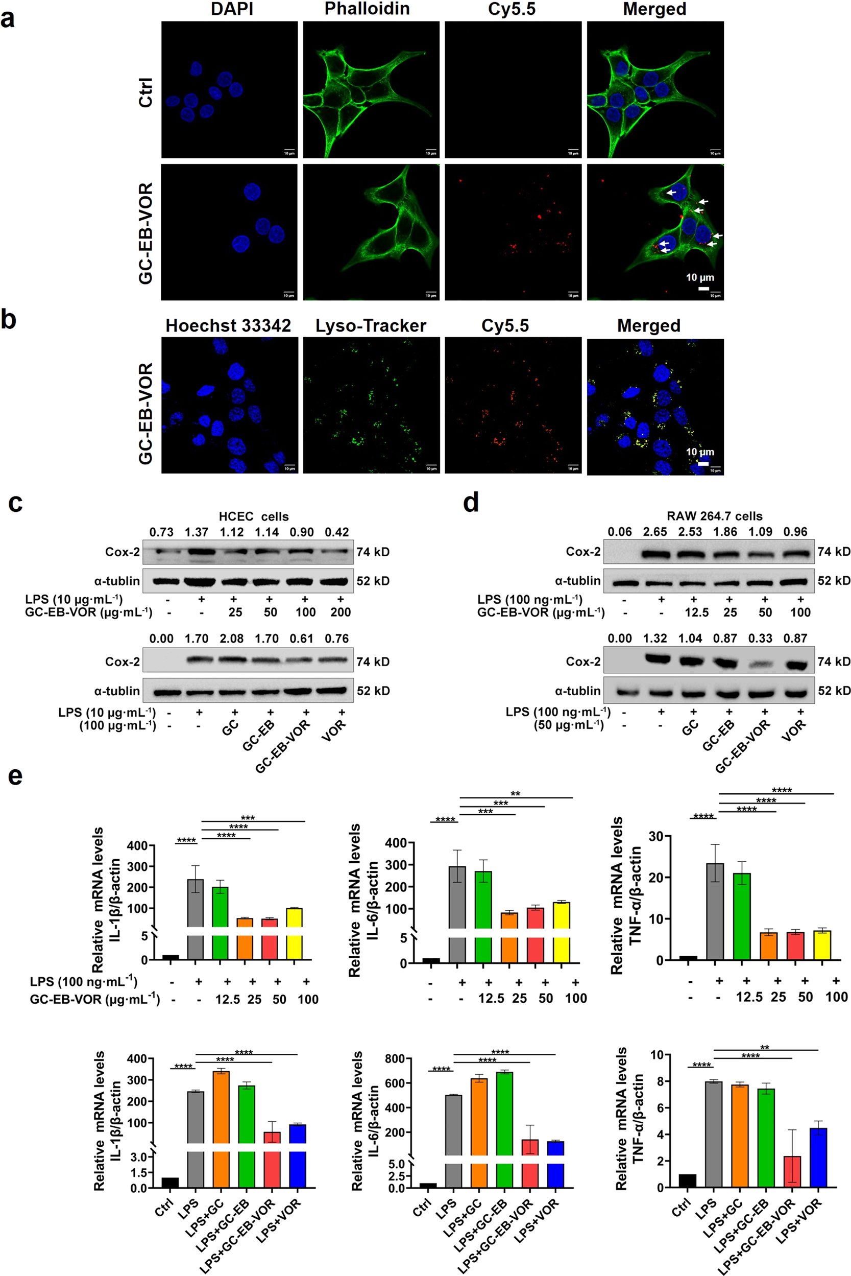
Fig. 3: Localization and anti-inflammatory efficacy of GC-EB-VOR nanodrugs in HCEC cells.

a Representative images showing the uptake of GC-EB-VOR by HCECs in vitro. The dyes phalloidin (green, 488 nm) and DAPI (blue, 408 nm) were used to visualize the cytoskeleton and nucleus, respectively. b Distribution of GC-EB-VOR-Cy5.5 (red, 561 nm) in intracellular lysosomes (green, 488 nm). c Cox-2 levels in HCECs after 12 h of LPS preactivation and 24 h of various treatments. d Cox-2 levels in RAW 264.7 cells after 6 h of LPS prestimulation and 6 h of different treatments. e Relative expression levels of the inflammatory factors IL-1β, TNF-α, and IL-6 in RAW 264.7 cells after treatment with GC, GC-EB, GC-EB-VOR, or VOR for 6 h. Scale bar = 10 µm. (n = 3). Data are represented as the means ± SDs from three independent experiments. ****P < 0.0001, ***P < 0.001, **P < 0.01.