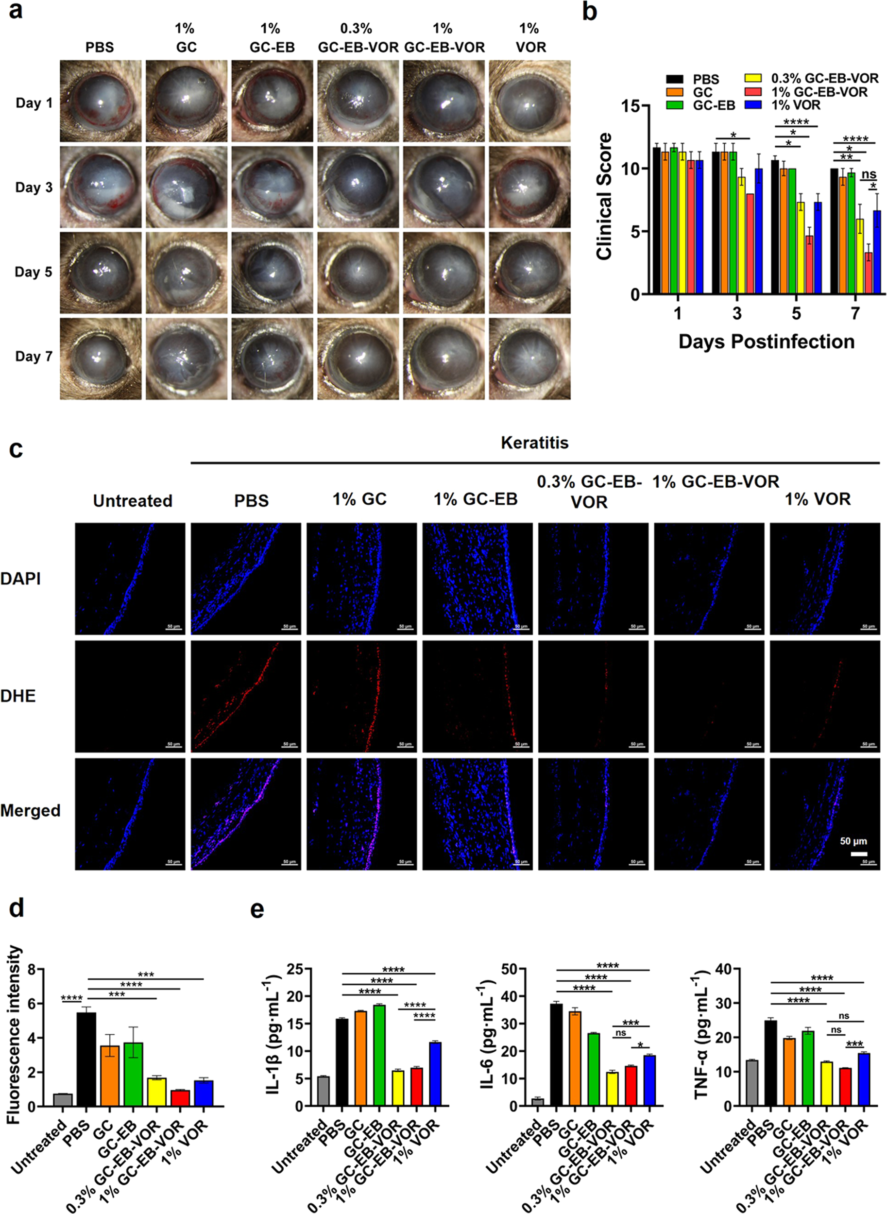
Fig. 5: In vivo therapeutic efficacy of GC-EB-VOR eye drops in a mouse model with fungal keratitis.

a Time course of the in vivo therapeutic efficacy of GC-based nanodrug and VOR eye drops after topical instillation in mice with fungal keratitis. Mice receiving PBS without nanomaterial served as a control (Ctrl) group. b Visual clinical scores. c Corneal tissue was stained with DHE (ROS content, red) and DAPI (nuclei, blue) to compare the ability of different treatments to respond to ROS. The scale bar is 50 µm. d Changes in corneal ROS levels in mice in each group. e ELISA was used to explore the expression of inflammatory factors (IL-1β, IL-6, and TNF-α) in corneal tissues treated with GC-based nanodrugs and free VOR. Data are represented as the means ± SDs from three independent experiments. ****P < 0.0001, ***P < 0.001, **P < 0.01, *P < 0.05.