Abstract
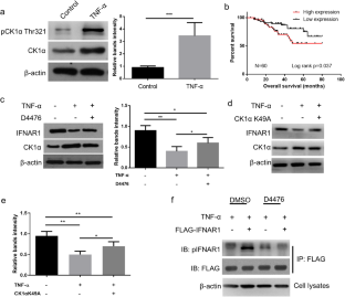
We aimed to investigate the effects of tumor necrosis factor (TNF)-α on the expression of interferon α/β receptor subunit 1 (IFNAR1) and cervical squamous cancer (CSCC) resistance to Cisplatin, as well as the underlying mechanisms. Kaplan–Meier analysis was used to plot the overall survival curves. SiHa cells were treated with 20 ng/ml TNF-α to determine cell proliferation in human CSCC cells and the expression of IFNAR1. The effects of TNF-α on the downstream signaling pathway, including casein kinase 1α (CK1α), were investigated using the caspase protease inhibitor FK009, the c-Jun kinase inhibitor SP600125, and the nuclear factor kappa-B inhibitor ammonium pyrrolidinedithiocarbamate (PDTC). TNF-α induced down-regulation of IFNAR1 in human CSCC cells and promoted proliferation of SiHa cells. SiHa cells were transfected with the catalytic inactive mutant CK1α K49A, and the ability of TNF-α to induce down-regulation of IFNAR1 expression was found to be significantly diminished in this context. FK009 and PDTC had no obvious effect on the expression of CK1α, however, SP600125 significantly reduced the expression of CK1α in the presence of TNF-α. SiHa cells treated with TNF-α showed reduced sensitivity to Cisplatin and exhibited higher cell viability, while the sensitivity of SiHa cells to Cisplatin was restored after treatment with CK1α inhibitor D4476. Additionally, we constructed a TNF-α overexpressing SiHa cell line and a transplanted tumor model. The results were similar to those of in vitro efficacy. We demonstrate that TNF-α-induced down-regulation of type I interferon receptor contributes to acquired resistance of cervical squamous cancer to Cisplatin.
This is a preview of subscription content, access via your institution
Access options
Subscribe to this journal
Receive 12 print issues and online access
$259.00 per year
only $21.58 per issue
Buy this article
- Purchase on SpringerLink
- Instant access to the full article PDF.
USD 39.95
Prices may be subject to local taxes which are calculated during checkout





Similar content being viewed by others
Data availability
The raw data supporting the conclusions of this article will be made available by the authors, without undue reservation.
References
Dai J, Pan Y, Chen Y, Yao S. A panel of seven immune-related genes can serve as a good predictive biomarker for cervical squamous cell carcinoma. Front Genet. 2022;13:1024508.
Chen P, Jiao L, Ren F, Wang DB. Clinical value of serum squamous cell carcinoma antigen levels in predicting chemosensitivity, lymph node metastasis, and prognosis in patients with cervical squamous cell carcinoma. BMC Cancer. 2020;20:423.
Xie N, et al. Tumor budding correlates with occult cervical lymph node metastasis and poor prognosis in clinical early-stage tongue squamous cell carcinoma. J Oral Pathol Med. 2015;44:266–72.
Gliniewicz A, Zielinska A, Kwiatkowska K, Dudek-Godeau D, Bielska-Lasota M. Survival in women diagnosed with breast and cervical cancer in Poland–compared to European countries, based on CONCORD - 3 Programme. Przegl Epidemiol. 2018;72:499–508.
Gomez-Vargas V, et al. Screening history and survival among women with cervical cancer in Puerto Rico. J Low Genit Tract Dis. 2023;27:19–23.
Martin-Hirsch P, et al. Survival of women with early-stage cervical cancer in the UK treated with minimal access and open surgery. BJOG. 2019;126:956–9.
Budhwani M, Mazzieri R, Dolcetti R. Plasticity of type I interferon-mediated responses in cancer therapy: from anti-tumor immunity to resistance. Front Oncol. 2018;8:322.
Greten FR, Grivennikov SI. Inflammation and cancer: triggers, mechanisms, and consequences. Immunity. 2019;51:27–41.
Cheon H, Borden EC, Stark GR. Interferons and their stimulated genes in the tumor microenvironment. Semin Oncol. 2014;41:156–73.
Thomas G, et al. Intra-tumoral activation of endosomal TLR pathways reveals a distinct role for TLR3 agonist dependent type-1 interferons in shaping the tumor immune microenvironment. Front Oncol. 2021;11:711673.
Minn AJ. Interferons and the immunogenic effects of cancer therapy. Trends Immunol. 2015;36:725–37.
Enomoto H, et al. The in vivo antitumor effects of type I-interferon against hepatocellular carcinoma: the suppression of tumor cell growth and angiogenesis. Sci Rep. 2017;7:12189.
Zhao Q, et al. 10,11-dehydrocurvularin exerts antitumor effect against human breast cancer by suppressing STAT3 activation. Acta Pharmacol Sin. 2021;42:791–800.
Kumar KG, Krolewski JJ, Fuchs SY. Phosphorylation and specific ubiquitin acceptor sites are required for ubiquitination and degradation of the IFNAR1 subunit of type I interferon receptor. J Biol Chem. 2004;279:46614–20.
Zheng H, et al. Vascular endothelial growth factor-induced elimination of the type 1 interferon receptor is required for efficient angiogenesis. Blood. 2011;118:4003–6.
Bartoli M, et al. Vascular endothelial growth factor activates STAT proteins in aortic endothelial cells. J Biol Chem. 2000;275:33189–92.
Ahmed MI, Salahy EE, Fayed ST, El-Hefnawy NG, Khalifa A. Human papillomavirus infection among Egyptian females with cervical carcinoma: relationship to spontaneous apoptosis and TNF-alpha. Clin Biochem. 2001;34:491–8.
Liu J, et al. Mammalian casein kinase 1alpha and its leishmanial ortholog regulate stability of IFNAR1 and type I interferon signaling. Mol Cell Biol. 2009;29:6401–12.
Xia C, et al. Casein kinase 1alpha mediates the degradation of receptors for type I and type II interferons caused by hemagglutinin of influenza a virus. J Virol. 2018;92:e00006–18.
Rice TW, et al. Recommendations for pathologic staging (pTNM) of cancer of the esophagus and esophagogastric junction for the 8th edition AJCC/UICC staging manuals. Dis Esophagus. 2016;29:897–905.
Huangfu WC, et al. Inflammatory signaling compromises cell responses to interferon alpha. Oncogene. 2012;31:161–72.
Andzinski L, et al. Type I IFNs induce anti-tumor polarization of tumor associated neutrophils in mice and human. Int J Cancer. 2016;138:1982–93.
Liao J, et al. Type I IFNs repolarized a CD169(+) macrophage population with anti-tumor potentials in hepatocellular carcinoma. Mol Ther. 2022;30:632–43.
Sangfelt O, et al. Induction of apoptosis and inhibition of cell growth are independent responses to interferon-alpha in hematopoietic cell lines. Cell Growth Differ. 1997;8:343–52.
Zhen S, Lu J, Liu YH, Chen W, Li X. Synergistic antitumor effect on cervical cancer by rational combination of PD1 blockade and CRISPR-Cas9-mediated HPV knockout. Cancer Gene Ther. 2020;27:168–78.
Street D, et al. Interferon-gamma enhances susceptibility of cervical cancer cells to lysis by tumor-specific cytotoxic T cells. Gynecol Oncol. 1997;65:265–72.
Kim EY, Moudgil KD. Regulation of autoimmune inflammation by pro-inflammatory cytokines. Immunol Lett. 2008;120:1–5.
de Matos LG, et al. Association between Toll-like receptor and tumor necrosis factor immunological pathways in uterine cervical neoplasms. Tumori. 2017;103:81–6.
Ma D, et al. KLF5 promotes cervical cancer proliferation, migration and invasion in a manner partly dependent on TNFRSF11a expression. Sci Rep. 2017;7:15683.
Bai D, Ueno L, Vogt PK. Akt-mediated regulation of NFkappaB and the essentialness of NFkappaB for the oncogenicity of PI3K and Akt. Int J Cancer. 2009;125:2863–70.
Hu X, Li J, Fu M, Zhao X, Wang W. The JAK/STAT signaling pathway: from bench to clinic. Signal Transduct Target Ther. 2021;6:402.
Fulcher LJ, Sapkota GP. Functions and regulation of the serine/threonine protein kinase CK1 family: moving beyond promiscuity. Biochem J. 2020;477:4603–21.
Zhang W, et al. Inhibition of LDHA suppresses cell proliferation and increases mitochondrial apoptosis via the JNK signaling pathway in cervical cancer cells. Oncol Rep. 2022;47. https://doi.org/10.3892/or.2022.8288.
Yin Y, et al. JNK/AP-1 pathway is involved in tumor necrosis factor-alpha induced expression of vascular endothelial growth factor in MCF7 cells. Biomed Pharmacother. 2009;63:429–35.
Yang Z, Shi G, Guo J, Zhou Y, Jia J. JNK signaling pathway mediates fluoride-induced upregulation of CK1alpha during enamel formation. Caries Res. 2021;55:225–33.
Author information
Authors and Affiliations
Corresponding author
Ethics declarations
Conflict of interest
The authors declare no competing interests.
Additional information
Publisher’s note Springer Nature remains neutral with regard to jurisdictional claims in published maps and institutional affiliations.
Rights and permissions
Springer Nature or its licensor (e.g. a society or other partner) holds exclusive rights to this article under a publishing agreement with the author(s) or other rightsholder(s); author self-archiving of the accepted manuscript version of this article is solely governed by the terms of such publishing agreement and applicable law.
About this article
Cite this article
Yu, Y., Yu, J., Cui, X. et al. TNF-α-induced down-regulation of type I interferon receptor contributes to acquired resistance of cervical squamous cancer to Cisplatin. J Antibiot 77, 102–110 (2024). https://doi.org/10.1038/s41429-023-00686-z
Received:
Revised:
Accepted:
Published:
Version of record:
Issue date:
DOI: https://doi.org/10.1038/s41429-023-00686-z
This article is cited by
-
The effect of chloroquine on cervical cancer via the PI3K/AKT/MDM2 pathway
Discover Oncology (2025)


