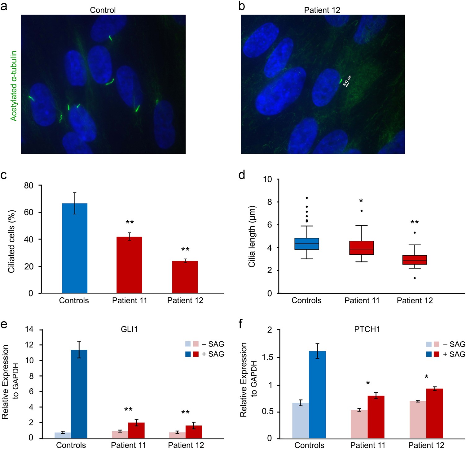
Fig. 3

Evaluation of the primary cilia and response to the SHH agonist SAG in fibroblasts of patients 11 and 12 with compound heterozygous (likely) pathogenic variants in C5orf42 compared to the controls. a, b Representative fibroblast images from a control and patient 12 immunostained for acetylated-α-tubulin (green). c, d Fibroblast cultures of the patients showed significantly fewer and shorter primary cilia compared to those of the controls. Results are expressed as mean values ± SD (*P < 0.05, **P < 0.001, Mann–Whitney). e, f qPCR analysis of GLI1 and PTCH1 expression in control and patient fibroblasts following 48 h serum starvation and subsequent 48 h treatment with SAG. After treatment, patient fibroblasts showed significantly lower level increase in the expression of GLI1 and PTCH1 transcripts compared to the controls. Results are expressed as mean values ± SEM (*P < 0.05, **P < 0.001, t test)