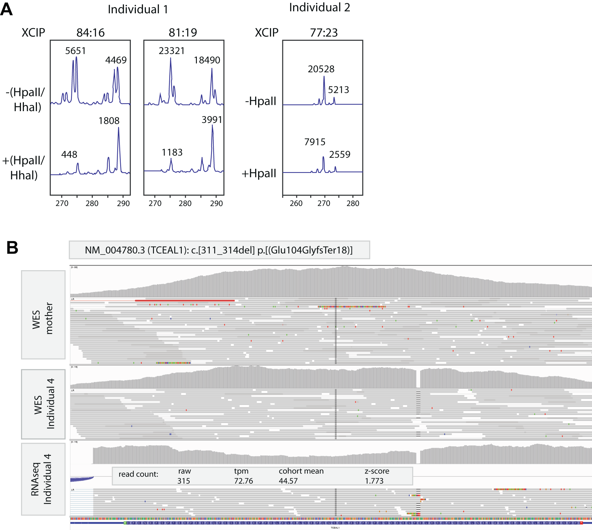
Fig. 2: X chromosome inactivation and RNA-seq studies.
From: Confirmation and expansion of the phenotype of the TCEAL1-related neurodevelopmental disorder

A Analysis of X-inactivation for individual 1 (performed twice in two different blood derived DNA samples) and individual 2, performed as previously described [10, 12]. In the undigested samples, PCR analysis visualizes the two alleles of a polymorphic short tandem repeat at the human androgen receptor locus (HUMARA). Upon digestion with the methylation sensitive restriction enzymes Hpall and Hhal, only the methylated allele on the inactive X chromosome is amplified, and the ratio between results from digested and undigested samples is used to calculate the ratio of X inactivation skewing. XCIP = X chromosome inactivation pattern; −(Hpall/Hhal) = undigested DNA; +(HpaII/Hhal) = digested DNA. B IGV genome browser view of exome sequencing (on blood derived DNA) from unaffected mother (upper track) and her son (individual 4, middle track) and RNA sequencing of fibroblasts derived from individual 4 (lower track). Results confirm the de novo origin of the NM_004780.3 (TCEAL1):c.311_314del, p.(Glu104GlyfsTer18) variant and its stable expression at RNA level with a z-score of 1.773 in fibroblasts without evidence of nonsense-mediated decay.