Abstract
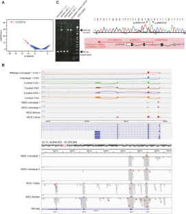
Cardiofacioneurodevelopmental syndrome (CFNDS, MIM:619123) is a rare genetic disorder caused by bi-allelic pathogenic variants in CCDC32. So far, CFNDS has only been described in four living individuals and one terminated fetus from four families, and the clinical phenotype can include microcephaly, facial malformations, developmental delay, cerebellar hypoplasia, and cardiac anomalies. We present a family with two affected individuals who were diagnosed through clinical RNA sequencing (RNA-seq) after conventional DNA diagnostics did not yield a molecular cause. Skipping of two exons in CCDC32 transcript was identified, consistent with a bi-allelic deletion including exons 3 and 4 of CCDC32. This deletion was not detected in previous SNP array analyses and trio exome sequencing focusing on genes related to intellectual disability and congenital malformations, highlighting the complementary value of RNA-seq. Furthermore, we review the clinical phenotype of this rare disorder and its potential disease mechanisms.

This is a preview of subscription content, access via your institution
Access options
Subscribe to this journal
Receive 12 print issues and online access
$259.00 per year
only $21.58 per issue
Buy this article
- Purchase on SpringerLink
- Instant access to the full article PDF.
USD 39.95
Prices may be subject to local taxes which are calculated during checkout


Similar content being viewed by others
Data availability
All clinical data are presented herein. All data generated or analysed during this study are included in this published article, except raw sequencing data that due to privacy regulations and given consent, cannot be publicly made available. Variants have been submitted to ClinVar (SCV007113788).
References
Harel T, Griffin JN, Arbogast T, Monroe TO, Palombo F, Martinelli M, et al. Loss of function mutations in CCDC32 cause a congenital syndrome characterized by craniofacial, cardiac and neurodevelopmental anomalies. Hum Mol Genet. 2020;29:1489–97.
Abdalla E, Alawi M, Meinecke P, Kutsche K, Harms FL. Cardiofacioneurodevelopmental syndrome: report of a novel patient and expansion of the phenotype. Am J Med Genet A. 2022;188:2448–53.
Fernandes Da Rocha D, Quental R, Grangeia A, Pinto Moura C. A novel homozygous deletion in CCDC32 gene causing cardiofacioneurodevelopmental syndrome: the fourth patient reported. Clin Dysmorphol. 2024;33:114–7.
Dekker J, Schot R, Bongaerts M, de Valk WG, van Veghel-Plandsoen MM, Monfils K, et al. Web-accessible application for identifying pathogenic transcripts with RNA-seq: increased sensitivity in diagnosis of neurodevelopmental disorders. Am J Hum Genet. 2023;110:251–72.
Deng R, Medico-Salsench E, Nikoncuk A, Ramakrishnan R, Lanko K, Kühn NA, et al. AMFR dysfunction causes autosomal recessive spastic paraplegia in human that is amenable to statin treatment in a preclinical model. Acta Neuropathol. 2023;146:353–68.
Verdin H, D’haene B, Beysen D, Novikova Y, Menten B, Sante T, et al. Microhomology-mediated mechanisms underlie non-recurrent disease-causing microdeletions of the FOXL2 gene or its regulatory domain. PLoS Genet. 2013;9:e1003358.
Ottaviani D, LeCain M, Sheer D. The role of microhomology in genomic structural variation. Trends Genet TIG. 2014;30:85–94.
Focșa IO, Budișteanu M, Bălgrădean M. Clinical and genetic heterogeneity of primary ciliopathies (Review). Int J Mol Med. 2021;48:176.
Li W, Puertollano R, Bonifacino JS, Overbeek PA, Everett ET. Disruption of the murine Ap2β1 gene causes nonsyndromic cleft palate. Cleft Palate-Craniofacial J. 2010;47:566–73.
Arrigo AB, Lin JHI. Endocytic protein defects in the neural crest cell lineage and its pathway are associated with congenital heart defects. Int J Mol Sci. 2021;22:8816.
Li Y, Klena NT, Gabriel GC, Liu X, Kim AJ, Lemke K, et al. Global genetic analysis in mice unveils central role for cilia in congenital heart disease. Nature. 2015;521:520–4.
Jung S, Maritzen T, Wichmann C, Jing Z, Neef A, Revelo NH, et al. Disruption of adaptor protein 2μ (AP-2μ) in cochlear hair cells impairs vesicle reloading of synaptic release sites and hearing. EMBO J. 2015;34:2686–702.
Twigg SRF, Kan R, Babbs C, Bochukova EG, Robertson SP, Wall SA, et al. Mutations of ephrin-B1 (EFNB1), a marker of tissue boundary formation, cause craniofrontonasal syndrome. Proc Natl Acad Sci USA. 2004;101:8652–7.
Wieland I, Jakubiczka S, Muschke P, Cohen M, Thiele H, Gerlach KL, et al. Mutations of the ephrin-B1 gene cause craniofrontonasal syndrome. Am J Hum Genet. 2004;74:1209–15.
Zafeiriou DI, Pavlidou EL, Vargìami E. Diverse clinical and genetic aspects of craniofrontonasal syndrome. Pediatr Neurol. 2011;44:83–7.
Acknowledgements
We thank the family for participating.
Funding
No specific funding was obtained for this study
Author information
Authors and Affiliations
Contributions
FA, GMS and TSB performed clinical phenotyping. RS, GH and TvH performed genomic investigations. FA, MV and TSB wrote the manuscript, with input from all authors. TSB conceived and supervised the study.
Corresponding author
Ethics declarations
Competing interests
The authors declare no competing interests
Additional information
Publisher’s note Springer Nature remains neutral with regard to jurisdictional claims in published maps and institutional affiliations.
Supplementary information
Rights and permissions
Springer Nature or its licensor (e.g. a society or other partner) holds exclusive rights to this article under a publishing agreement with the author(s) or other rightsholder(s); author self-archiving of the accepted manuscript version of this article is solely governed by the terms of such publishing agreement and applicable law.
About this article
Cite this article
Albuainain, F., Venema, M., Schot, R. et al. Two siblings with CCDC32-related cardiofacioneurodevelopmental syndrome diagnosed by clinical RNA-sequencing and review of literature. Eur J Hum Genet 34, 574–579 (2026). https://doi.org/10.1038/s41431-026-02023-y
Received:
Revised:
Accepted:
Published:
Version of record:
Issue date:
DOI: https://doi.org/10.1038/s41431-026-02023-y


