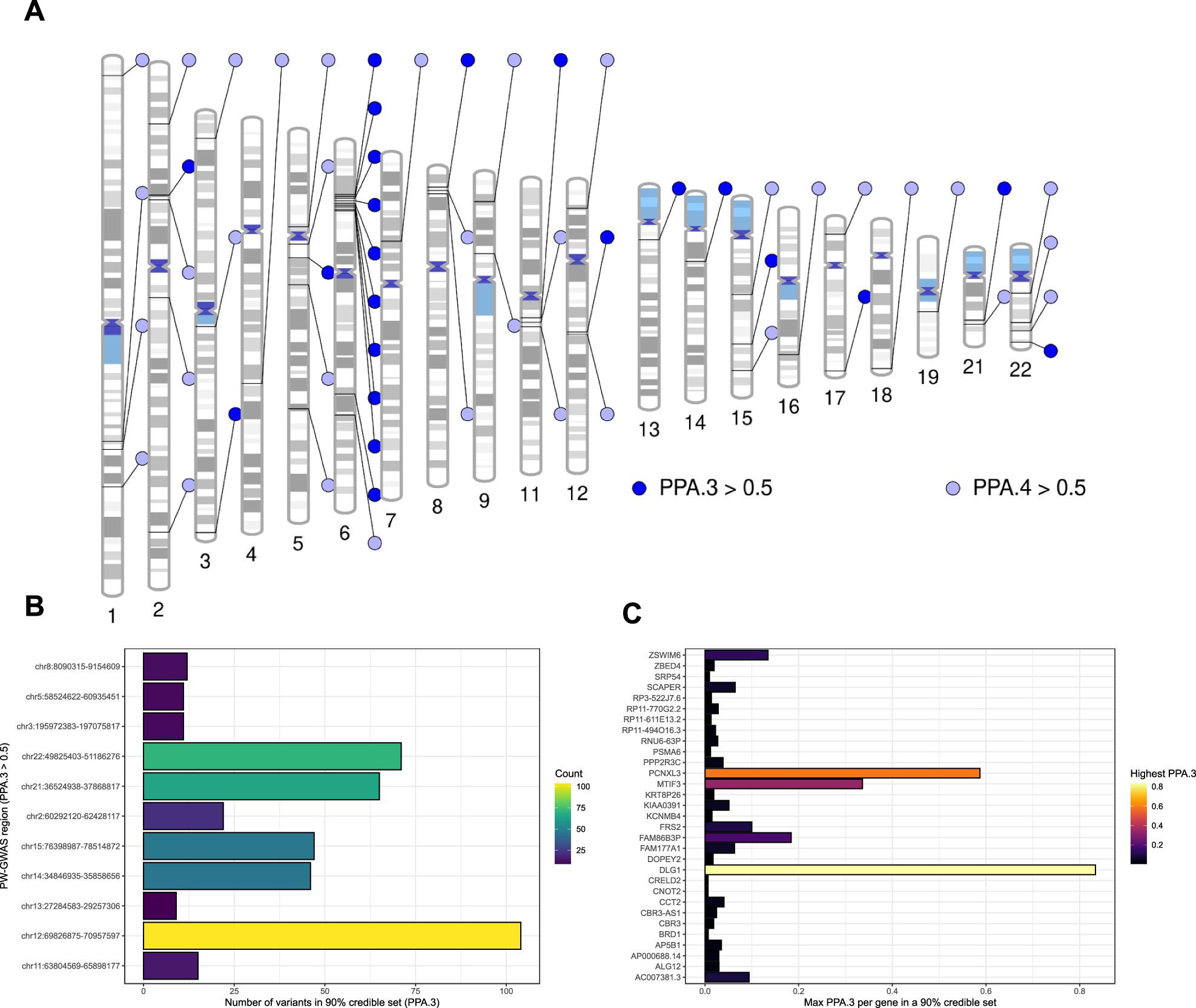
Fig. 2: The shared genetic architecture of schizophrenia and acne.
From: Genetic exploration of the relationship between liability to psychiatric disorders and acne vulgaris

A Ideogram of LD blocks which are estimated to have some shared genetic relationship between schizophrenia and acne using a threshold of a posterior probability (PPA) > 50% for either model 3 (PPA.3 > 0.5), which assumes a single shared causal variant, or model 4 (PPA.4 > 0.5), which assumes a different causal variant for each phenotype in the LD block. B 90% credible set of variants in LD blocks with PPA.3 > 0.5 given the variant level PPA that they are the shared causal variant, with the number of variants in each credible set plotted. C Genes that may be impacted by these credible set variants (based on the closest gene), with the highest variant level PPA.3 per gene plotted.