Fig. 4
From: Time-dependent changes in hypoxia- and gliosis-related factors in experimental diabetic retinopathy

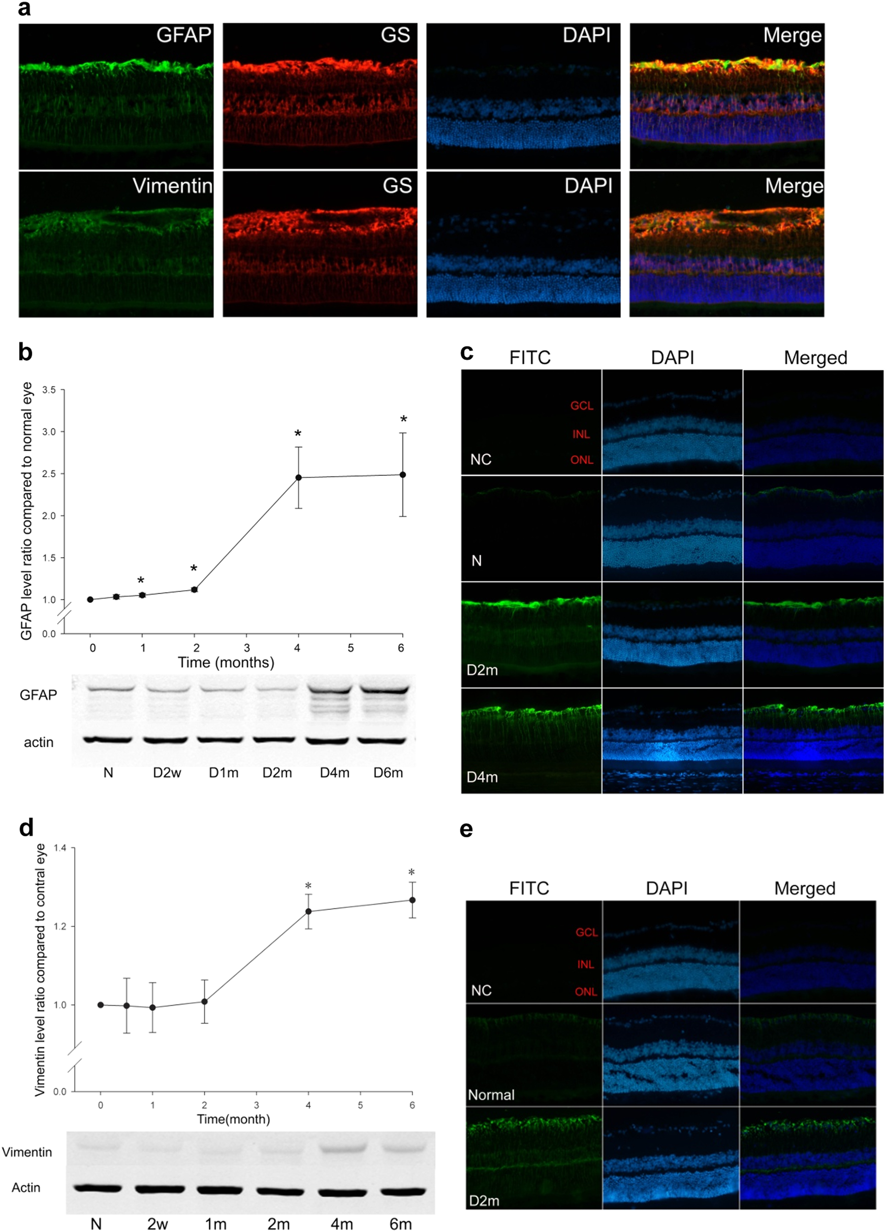
The expressions of GFAP and vimentin with the progression of diabetes. a GS co-staining with GFAP or vimentin in the 4-month diabetic rat retinas (magnification: ×200). b The time-dependent expression of GFAP was detected with western blot analysis in diabetic rat retinas from 2 weeks to 6 months. n = 6, and * denotes p < 0.05 compared with the normal control group. c Immunostaining of GFAP in normal control and diabetic rat retinas (magnification: ×200). d The time-dependent expression of vimentin was detected with western blot analysis in the diabetic rat retinas from 2 weeks to 6 months. n = 6 and * denotes p < 0.05 compared with the normal control group. e Immunostaining of vimentin in both the normal control and diabetic rat retinas (magnification: ×200)