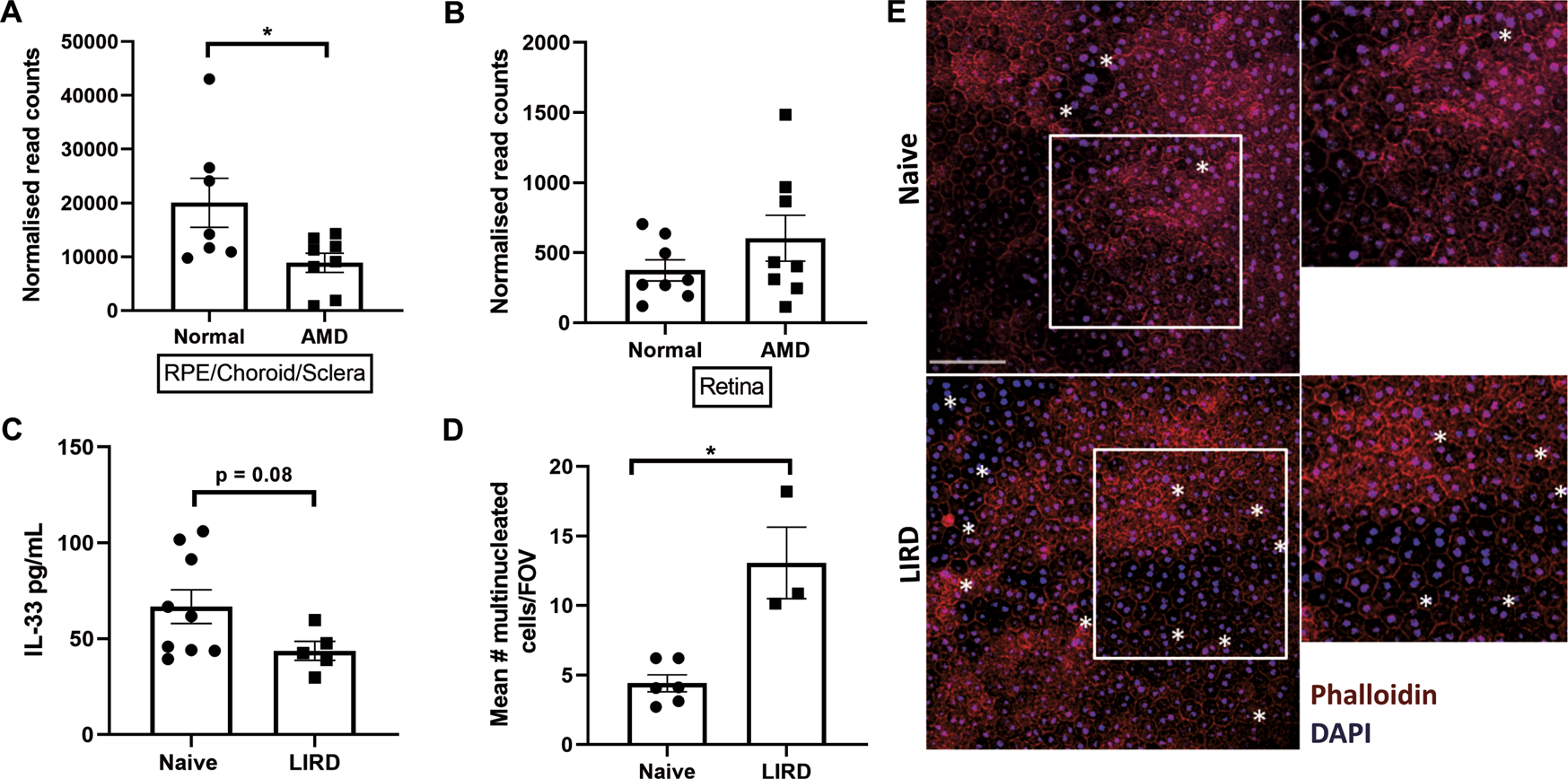
Fig. 2: Association of altered IL-33 expression with AMD and RPE damage.
From: Unravelling the therapeutic potential of IL-33 for atrophic AMD

IL-33 gene expression is decreased in RPE/choroid/sclera of AMD donors by more than 50% compared to normal age-matched donors (p = 0.03, two-tailed t-test) A but expression is unchanged in the retina B. RNA- sequencing data from Kim et al. (GSE99248). C ELISA analysis shows a reduction of IL-33 protein in RPE lysates from a mouse model of light-induced retinal damage (100k LUK/20 min), compared to naïve eyes (p = 0.08, Mann–Whitney U test). D Concurrently, RPE damage is apparent, indicated by an increase in the number of multinucleated cells (RPE cells containing ≥3 nuclei/cell within the cell boundary; *p = 0.02, Mann–Whitney U test), counted using ImageJ. E Representative images of RPE/choroid flatmounts, stained with phalloidin-Alexa555 and DAPI. Multinucleated cells are indicated (*). Scale bar is 80 μm.