Abstract
Background
This study aimed to investigate the relationship of high-altitude environmental features and ethnic Tibetan background with myopia.
Methods
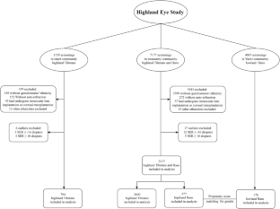
This cross-sectional study was conducted at highland and lowland sites. The highland sites were located on the Chinese Tibetan Plateau, approximately 4000 m above sea level. A total of 3634 Tibetans and 377 Hans were included in the highland group. The lowland group was from the Yaoxi community, in Wenzhou City, located 10–20 m above sea level, where 176 Han individuals were included. Non-cycloplegic spherical equivalent refraction (SER) and biochemical function tests were measured.
Results
Age-specific myopia prevalence was highest in highland Hans, followed by lowland Hans and highland Tibetans. Among participants in the highland group, including Tibetans and Hans, increased risk of moderate and high myopia was associated with gender [OR (95% CI): 0.47 (0.23, 0.97) for females], education level [OR (95% CI): 3.62 (1.76, 7.45) for middle school education and above], and elevated mean haemoglobin per red blood cell (MCH) [OR (95% CI): 8.04 (1.04, 62.34)]. Among Han participants in both groups, only elevated mean corpuscular volume (MCV) [OR (95% CI): 5.91 (1.00, 34.92)] was associated with increased risk of moderate and high myopia.
Conclusions
The higher prevalence of myopia in Hans compared to Tibetans, and in highland Hans compared to lowland Hans, suggests that both ethnicity and high-altitude environment influence myopia development, potentially through gene–environment interactions. Elevated MCV and MCH levels, particularly in highland Hans, may serve as biomarkers for risk, warranting further investigation.
This is a preview of subscription content, access via your institution
Access options
Subscribe to this journal
Receive 18 print issues and online access
$259.00 per year
only $14.39 per issue
Buy this article
- Purchase on SpringerLink
- Instant access to the full article PDF.
USD 39.95
Prices may be subject to local taxes which are calculated during checkout



Similar content being viewed by others
Data availability
All relevant data are provided within the manuscript and supplementary materials.
References
Wang J, Ying GS, Fu X, Zhang R, Meng J, Gu F, et al. Prevalence of myopia and vision impairment in school students in Eastern China. BMC Ophthalmol. 2020;20:2.
Wojciechowski R. Nature and nurture: the complex genetics of myopia and refractive error. Clin Genet. 2011;79:301–20.
Pan CW, Wu RK, Li J, Zhong H. Low prevalence of myopia among school children in rural China. BMC Ophthalmol. 2018;18:140.
Qian DJ, Zhong H, Li J, Niu Z, Yuan Y, Pan CW. Myopia among school students in rural China (Yunnan). Ophthalmic Physiol Opt. 2016;36:381–7.
Pan CW, Dirani M, Cheng CY, Wong TY, Saw SM. The age-specific prevalence of myopia in Asia: a meta-analysis. Optom Vis Sci Off Publ Am Acad Optom. 2015;92:258–66.
Dong L, Kang YK, Li Y, Wei WB, Jonas JB. Prevalence and time trends of myopia in children and adolescents in China: a systematic review and meta-analysis. Retina. 2020;40:399–411.
Wu H, Chen W, Zhao F, Zhou Q, Reinach PS, Deng L, et al. Scleral hypoxia is a target for myopia control. Proc Natl Acad Sci USA. 2018;115:E7091–e100.
Liu Y, Wang L, Xu Y, Pang Z, Mu G. The influence of the choroid on the onset and development of myopia: from perspectives of choroidal thickness and blood flow. Acta Ophthalmol. 2021;99:730–8.
Beall CM. High-altitude adaptations. Lancet. 2003;362:s14–5.
Beall CM. Two routes to functional adaptation: Tibetan and Andean high-altitude natives. Proc Natl Acad Sci USA. 2007;104:8655–60.
Beall CM, Cavalleri GL, Deng L, Elston RC, Gao Y, Knight J, et al. Natural selection on EPAS1 (HIF2alpha) associated with low hemoglobin concentration in Tibetan highlanders. Proc Natl Acad Sci USA. 2010;107:11459–64.
Heinrich EC, Wu L, Lawrence ES, Cole AM, Anza-Ramirez C, Villafuerte FC, et al. Genetic variants at the EGLN1 locus associated with high-altitude adaptation in Tibetans are absent or found at low frequency in highland Andeans. Ann Hum Genet. 2019;83:171–6.
Yang J, Jin ZB, Chen J, Huang XF, Li XM, Liang YB, et al. Genetic signatures of high-altitude adaptation in Tibetans. Proc Natl Acad Sci USA. 2017;114:4189–94.
Bhandari S, Cavalleri GL. Population history and altitude-related adaptation in the Sherpa. Front Physiol. 2019;10:1116.
He M, Xiang F, Zeng Y, Mai J, Chen Q, Zhang J, et al. Effect of time spent outdoors at school on the development of myopia among children in china: a randomized clinical trial. JAMA. 2015;314:1142–8.
Wang W, Jiang Y, Zhu Z, Zhang S, Xuan M, Tan X, et al. Axial shortening in myopic children after repeated low-level red-light therapy: post hoc analysis of a randomized trial. Ophthalmol Ther. 2023;12:1223–37.
Hu Y, Zhao F, Ding X, Zhang S, Li Z, Guo Y, et al. Rates of myopia development in young chinese schoolchildren during the outbreak of COVID-19. JAMA Ophthalmol. 2021;139:1115–21.
Li Q, Guo L, Zhang J, Zhao F, Hu Y, Guo Y, et al. Effect of school-based family health education via social media on children’s myopia and parents’ awareness: a randomized clinical trial. JAMA Ophthalmol. 2021;139:1165–72.
Long E, Wu X, Ding X, Yang Y, Wang X, Guo C, et al. Real-world big data demonstrates prevalence trends and developmental patterns of myopia in China: a retrospective, multicenter study. Ann Transl Med. 2021;9:554.
Mackey DA, Lingham G, Lee SS, Hunter M, Wood D, Hewitt AW, et al. Change in the prevalence of myopia in Australian middle-aged adults across 20 years. Clin Exp Ophthalmol. 2021;49:1039–47.
Wang X, He H, Wang X, Shan G, Tao Z, Pan L, et al. Prevalence and risk factors of myopia in Han and Yugur older adults in Gansu, China: a cross-sectional study. Sci Rep. 2020;10:8249.
Wang M, Gan L, Cui J, Shan G, Chen T, Wang X, et al. Prevalence and risk factors of refractive error in Qinghai, China: a cross-sectional study in Han and Tibetan adults in Xining and surrounding areas. BMC Ophthalmol. 2021;21:260.
Singh MV, Salhan AK, Rawal SB, Tyagi AK, Kumar N, Verma SS, et al. Blood gases, hematology, and renal blood flow during prolonged mountain sojourns at 3500 and 5800 m. Aviat Space Environ Med. 2003;74:533–6.
Siebenmann C, Roche J, Schlittler M, Simpson LL, Stembridge M. Regulation of haemoglobin concentration at high altitude. J Physiol. 2024;602:5587–600.
Basak N, Norboo T, Mustak MS, Thangaraj K. Heterogeneity in hematological parameters of high and low altitude Tibetan populations. J blood Med. 2021;12:287–98.
Wu T, Wang X, Wei C, Cheng H, Wang X, Li Y, et al. Hemoglobin levels in Qinghai-Tibet: different effects of gender for Tibetans vs. Han. J Appl Physiol. 2005;98:598–604.
Simonson TS, Wei G, Wagner HE, Wuren T, Qin G, Yan M, et al. Low haemoglobin concentration in Tibetan males is associated with greater high-altitude exercise capacity. J Physiol. 2015;593:3207–18.
Li X, Li W, Feng S, Wang R. Research progress on mechanism in adaptation of hemoglobin to plateau hypoxia. J Zhejiang Univ Med Sci. 2019;48:674–81.
Bigham AW, Wilson MJ, Julian CG, Kiyamu M, Vargas E, Leon-Velarde F, et al. Andean and Tibetan patterns of adaptation to high altitude. Am J Hum Biol Off J Hum Biol Counc. 2013;25:190–7.
Li C, Li X, Liu J, Fan X, You G, Zhao L, et al. Investigation of the differences between the Tibetan and Han populations in the hemoglobin-oxygen affinity of red blood cells and in the adaptation to high-altitude environments. Hematology. 2018;23:309–13.
Moore LG. Measuring high-altitude adaptation. J Appl Physiol. 2017;123:1371–85.
Semenza GL. The genomics and genetics of oxygen homeostasis. Annu Rev Genomics Hum Genet. 2020;21:183–204.
Brutsaert TD, Kiyamu M, Elias Revollendo G, Isherwood JL, Lee FS, Rivera-Ch M, et al. Association of EGLN1 gene with high aerobic capacity of Peruvian Quechua at high altitude. Proc Natl Acad Sci USA. 2019;116:24006–11.
Zhou X, Zhang S, Zhang G, Chen Y, Lei Y, Xiang J, et al. Increased choroidal blood perfusion can inhibit form deprivation myopia in guinea pigs. Invest Ophthalmol Vis Sci. 2020;61:25.
Zhao F, Zhang D, Zhou Q, Zhao F, He M, Yang Z, et al. Scleral HIF-1α is a prominent regulatory candidate for genetic and environmental interactions in human myopia pathogenesis. EBioMedicine. 2020;57:102878.
Lim LS, Lim XH, Tan L. Retinal vascular oxygen saturation and its variation with refractive error and axial length. Transl Vis Sci Technol. 2019;8:22.
Ge S, Zhou Y, Li C, Zhang M. Retinal vascular oxygen saturation in a sample of Chinese myopic adults. Invest Ophthalmol Vis Sci. 2023;64:13.
Drachmann J, Petersen L, Jeppesen SK, Bek T. Systemic hypoxia increases retinal blood flow but reduces the oxygen saturation less in peripheral than in macular vessels in normal persons. Invest Ophthalmol Vis Sci. 2025;66:43.
Dimitrova G, Tamaki Y, Kato S, Nagahara M. Retrobulbar circulation in myopic patients with or without myopic choroidal neovascularisation. Br J Ophthalmol. 2002;86:771–3.
Zhao M, Lam AK, Cheong AM. Structural and haemodynamic properties of ocular vasculature in axial myopia. Clin Exp Optom. 2022;105:247–62.
Ding X, Morgan IG, Hu Y, Tang X, Zhang J, Guo L, et al. The causal effect of education on myopia: evidence that more exposure to schooling, rather than increased age, causes the onset of myopia. Invest Ophthalmol Vis Sci. 2023;64:25.
Chen X, Hu Y, Morgan I, He M, Ding X. Intergenerational change in China’s epidemic of myopia: the impact of the social environment. Br J Ophthalmol. 2025;109:1093–8.
Ding X, Morgan IG, Hu Y, Yuan Z, He M. Exposure to the life of a school child rather than age determines myopic shifts in refraction in school children. Invest Ophthalmol Vis Sci. 2022;63:15.
Liu Y, Zhang SC, Zhang W, Xue ZQ, Qin YX, Piao SY, et al. 18 individual genes underwent variant screening in a northwest Chinese group comprised 83 probands diagnosed with early-onset high myopia. PloS one. 2025;20:e0329472.
Pan H, Wu S, Wang J, Zhu T, Li T, Wan B, et al. TNFRSF21 mutations cause high myopia. J Med Genet. 2019;56:671–7.
Guo H, Jin X, Zhu T, Wang T, Tong P, Tian L, et al. SLC39A5 mutations interfering with the BMP/TGF-β pathway in non-syndromic high myopia. J Med Genet. 2014;51:518–25.
Acknowledgements
We acknowledge Dr. Meiqin Zheng and the students for helping conduct the study and Prof. Dong-Hua Yang for her advice on manuscript writing.
Funding
The National Key R&D Program of China, Grant Number: 2023YFC3604001; Zhejiang Province Medical and Health Science &Technology Project, Grant Number: 2025ky1016; Wenzhou Science & Technology Bureau Basic Research Funding, Grant Number: Y2020358.
Author information
Authors and Affiliations
Contributions
XL: Conceptualization, Data curation, Investigation, Writing-original draft, Writing-review & editing, Formal analysis, Methodology. JHC: Writing–original draft, Writing–review & editing, Data curation, Formal analysis, Validation, Visualization. XH: Data curation, Formal analysis, Writing-original draft, Writing-review & editing, Validation. YL: Data curation, Visualization, Writing-review & editing. NL: Data curation, Writing – review & editing. GM: Data curation, Writing-review & editing. YL: Data curation, Writing – review & editing. ZJ: Data curation, Writing-review & editing. CP: Writing-original draft, Writing-review & editing. LW: Visualization, Writing-review & editing. JQ: Writing-review & editing. JC: Funding acquisition, Investigation, Writing-original draft preparation, Writing-reviewing and editing, Methodology and Data curation. FL: Investigation, Writing-original draft preparation, Writing-reviewing and editing, Conceptualization, Methodology and Data curation. XL: Study design, Data curation, Interpretation of results, Writing-original draft. jhc, XH, YL, NL: Data collection, Investigation, Formal analysis. GM, ZJ: Study design, Formal analysis, Writing-review & editing. CP, LW: Writing-review & editing. JQ, JC, FL: Study design, Writing-review & editing, Funding acquisition.
Corresponding authors
Ethics declarations
Competing interests
The authors declare no competing interests.
Additional information
Publisher’s note Springer Nature remains neutral with regard to jurisdictional claims in published maps and institutional affiliations.
Supplementary information
Rights and permissions
Springer Nature or its licensor (e.g. a society or other partner) holds exclusive rights to this article under a publishing agreement with the author(s) or other rightsholder(s); author self-archiving of the accepted manuscript version of this article is solely governed by the terms of such publishing agreement and applicable law.
About this article
Cite this article
Li, X., Chen, J., Hu, X. et al. Highland environment and genetic background are associated with myopia risk in Tibetans and Hans. Eye 40, 1224–1231 (2026). https://doi.org/10.1038/s41433-026-04370-y
Received:
Revised:
Accepted:
Published:
Version of record:
Issue date:
DOI: https://doi.org/10.1038/s41433-026-04370-y


