Abstract
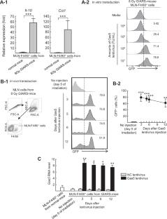
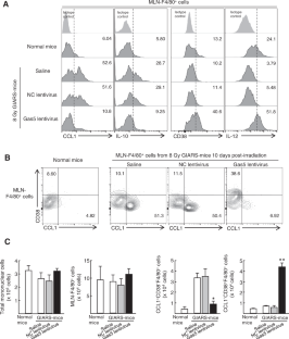
Gut bacteria-associated sepsis is a serious concern in patients with gastrointestinal acute radiation syndrome (GIARS). In our previous studies, all mice exposed to 8 Gy of whole body γ-irradiation (8 Gy GIARS-mice) died by sepsis stemming from bacterial translocation. M1Mϕ located in the bacterial translocation site (i.e., the mesenteric lymph nodes, MLNs) have been characterized as major antibacterial effector cells. However, M2bMϕ, inhibitor cells for M1Mϕ polarization, predominated in the MLNs of these mice. The reduced expression of long noncoding RNA Gas5 was associated with M2bMϕ polarization. In this study, we tried to reduce the mortality rate of 8 Gy GIARS-mice through Gas5 gene transduction using lentivirus (Gas5 lentivirus). After Gas5 lentivirus injection, Gas5 RNA was overexpressed in MLN-F4/80+ cells of 8 Gy GIARS-mice, and these cells were identified as non-M2bMϕ. All of the 8 Gy GIARS-mice injected with Gas5 lentivirus survived 30 days or more after irradiation, and bacterial translocation and subsequent sepsis were shown to be minimal in these mice. These results indicate that the antibacterial resistance of 8 Gy GIASR-mice can be restored through the modulation of M2bMϕ located in the bacterial translocation site by Gas5 transduction.
This is a preview of subscription content, access via your institution
Access options
Subscribe to this journal
Receive 6 print issues and online access
$259.00 per year
only $43.17 per issue
Buy this article
- Purchase on SpringerLink
- Instant access to the full article PDF.
USD 39.95
Prices may be subject to local taxes which are calculated during checkout



Similar content being viewed by others

References
Waselenko JK, MacVittie TJ, Blakely WF, Pesik N, Wiley AL, Dickerson WE, et al. Medical management of the acute radiation syndrome: recommendations of the Strategic National Stockpile Radiation Working Group. Ann Intern Med. 2004;140:1037–51.
Igaki H, Nakagawa K, Uozaki H, Akahane M, Hosoi Y, Fukayama M, et al. Pathological changes in the gastrointestinal tract of a heavily radiation-exposed worker at the Tokai-mura criticality accident. J Radiat Res. 2008;49:55–62.
Dainiak N. Medical management of acute radiation syndrome and associated infections in a high-casualty incident. J Radiat Res. 2018;59:ii54–64.
Singh VK, Seed TM. A review of radiation countermeasures focusing on injury-specific medicinals and regulatory approval status: part I. Radiation sub-syndromes, animal models and FDA-approved countermeasures. Int J Radiat Biol. 2017;93:851–69.
Suzuki F, Loucas BD, Ito I, Asai A, Suzuki S, Kobayashi M. Survival of mice with gastrointestinal acute radiation syndrome through control of bacterial translocation. J Immunol. 2018;201:77–86.
Kobayashi M, Nakamura K, Cornforth M, Suzuki F. Role of M2b macrophages in the acceleration of bacterial translocation and subsequent sepsis in mice exposed to whole body 137Cs γ-irradiation. J Immunol. 2012;189:296–303.
Ohama H, Asai A, Ito I, Suzuki S, Kobayashi M, Higuchi K, et al. M2b macrophage elimination and improved resistance of mice with chronic alcohol consumption to opportunistic infections. Am J Pathol. 2015;185:420–31.
Sica A, Mantovani A. Macrophage plasticity and polarization: in vivo veritas. J Clin Invest. 2012;122:787–95.
Mosser DM, Edwards JP. Exploring the full spectrum of macrophage activation. Nat Rev Immunol. 2008;8:958–69.
Gordon S. Alternative activation of macrophages. Nat Rev Immunol. 2003;3:23–35.
Asai A, Nakamura K, Kobayashi M, Herndon DN, Suzuki F. CCL1 released from M2b macrophages is essentially required for the maintenance of their properties. J Leukoc Biol. 2012;92:859–67.
Ito I, Asai A, Suzuki S, Kobayashi M, Suzuki F. M2b macrophage polarization accompanied with reduction of long noncoding RNA GAS5. Biochem Biophys Res Commun. 2017;493:170–75.
Ji J, Dai X, Yeung SJ, He X. The role of long non-coding RNA GAS5 in cancers. Cancer Manag Res. 2019;11:2729–37.
Markusic DM, Kanitz A, Oude-Elferink RP, Seppen J. Preferential gene transfer of lentiviral vectors to liver-derived cells, using a hepatitis B peptide displayed on GP64. Hum Gene Ther. 2007;18:673–79.
van den Brand BT, Vermeij EA, Waterborg CE, Arntz OJ, Kracht M, Bennink MB, et al. Intravenous delivery of HIV-based lentiviral vectors preferentially transduces F4/80+ and Ly-6C+ cells in spleen, important target cells in autoimmune arthritis. PLoS One. 2013;8:e55356.
Margul DJ, Park J, Boehler RM, Smith DR, Johnson MA, McCreedy DA, et al. Reducing neuroinflammation by delivery of IL-10 encoding lentivirus from multiple-channel bridges. Bioeng Transl Med. 2016;1:136–48.
Kantara C, Moya SM, Houchen CW, Umar S, Ullrich RL, Singh P, et al. Novel regenerative peptide TP508 mitigates radiation-induced gastrointestinal damage by activating stem cells and preserving crypt integrity. Lab Investig. 2015;95:1222–33.
Goo MJ, Park JK, Hong IH, Kim AY, Lee EM, Lee EJ, et al. Increased susceptibility of radiation-induced intestinal apoptosis in SMP30 KO mice. Int J Mol Sci. 2013;14:11084–95.
Banerjee S, Shah SK, Melnyk SB, Pathak R, Hauer-Jensen M, Pawar SA. Cebpd is essential for gamma-Tocotrienol mediated protection against radiation-induced hematopoietic and intestinal injury. Antioxidants. 2018;7:55.
Somosy Z, Horváth G, Telbisz A, Réz G, Pálfia Z. Morphological aspects of ionizing radiation response of small intestine. Micron. 2002;33:167–78.
Murray PJ. Macrophage polarization. Annu Rev Physiol. 2017;79:541–66.
Wang LX, Zhang SX, Wu HJ, Rong XL, Guo J. M2b macrophage polarization and its roles in diseases. J Leukoc Biol. 2019;106:345–58.
Arora S, Dev K, Agarwal B, Das P, Syed MA. Macrophages: their role, activation and polarization in pulmonary diseases. Immunobiology. 2018;223:383–96.
Xue J, Schmidt SV, Sander J, Draffehn A, Krebs W, Quester I, et al. Transcriptome-based network analysis reveals a spectrum model of human macrophage activation. Immunity. 2014;40:274–88.
Murray PJ, Wynn TA. Obstacles and opportunities for understanding macrophage polarization. J Leukoc Biol. 2011;89:557–63.
Bogdan C. Nitric oxide and the immune response. Nat Immunol. 2001;2:907–16.
Schneemann M, Schoedon G. Species differences in macrophage NO production are important. Nat Immunol. 2002;3:102.
Munder M. Arginase: an emerging key player in the mammalian immune system. Br J Pharmacol. 2009;158:638–51.
Schultze JL. Reprogramming of macrophages-new opportunities for therapeutic targeting. Curr Opin Pharmacol. 2016;26:10–15.
Needham LA, Davidson AH, Bawden LJ, Belfield A, Bone EA, Brotherton DH, et al. Drug targeting to monocytes and macrophages using esterase-sensitive chemical motifs. J Pharmacol Exp Ther. 2011;339:132–42.
Kruidenier L, Chung CW, Cheng Z, Liddle J, Che K, Joberty G, et al. A selective jumonji H3K27 demethylase inhibitor modulates the proinflammatory macrophage response. Nature. 2012;488:404–8.
Thangavel J, Samanta S, Rajasingh S, Barani B, Xuan Y, Dawn B, et al. Epigenetic modifiers reduce inflammation and modulate macrophage phenotype during endotoxemia-induced acute lung injury. J Cell Sci. 2015;128:3094–105.
Author information
Authors and Affiliations
Corresponding author
Ethics declarations
Conflict of interest
The authors declare that they have no conflict of interest.
Additional information
Publisher’s note Springer Nature remains neutral with regard to jurisdictional claims in published maps and institutional affiliations.
Supplementary information
Rights and permissions
About this article
Cite this article
Ito, I., Loucas, B.D., Suzuki, S. et al. Host antibacterial defense of 6–10 Gy γ-irradiated mice subjected to lentiviral vector-based Gas5 gene therapy. Gene Ther 30, 172–179 (2023). https://doi.org/10.1038/s41434-020-00211-z
Received:
Revised:
Accepted:
Published:
Version of record:
Issue date:
DOI: https://doi.org/10.1038/s41434-020-00211-z

