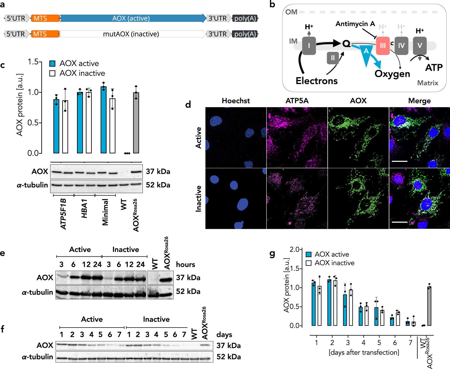
Fig. 1: Construct design and expression test in iMEFs, of different AOX cmRNA variants.

a Schematic of cmRNA design. AOX, codon-optimized Ciona intestinalis alternative oxidase; mutAOX, catalytically inactive form of codon-optimized AOX; UTR, untranslated region; MTS, human ATP5F1B-derived mitochondrial targeting sequence; poly(A), polyadenylate tail. b Schematic illustrating where AOX integrates into the mitochondrial respiratory chain of mammalian cells and how AOX branches off electrons from ubiquinol to reduce oxygen to water. I–V, respiratory chain complexes. A, alternative oxidase (AOX). c, cytochrome c. IM, inner mitochondrial membrane. OM, outer mitochondrial membrane. Q, quinone pool. c Representative Western blots of iMEF lysates 24 h after transfection with catalytically active or inactive cmRNA constructs as indicated. α-tubulin, loading control. “ATP5F1B”, “HBA1” and “Minimal” indicate the different 5′ UTR constructs used. WT (wild-type) and AOXRosa26 (AOX-transgenic) iMEFs serving as negative and positive control for AOX expression, respectively. d Immunocytochemistry of iMEFs transfected with AOX cmRNA constructs using human ATP51B 5’UTR. Hoechst, nuclear stain; ATP5A, mitochondrial stain. Scale bars, 30 µm. e Representative Western blots using iMEFs transfected with cmRNA constructs bearing ATP51B 5′ UTR and encoding catalytically active or inactive AOX as indicated. Time after transfection shown in hours. α-tubulin, loading control. f Representative Western blots of MEFs, pre-treated with mitomycin C, transfected with cmRNA constructs as indicated. Time after transfection shown in days. α-tubulin, loading control. g Densitometric analysis of AOX protein expression in cmRNA-transfected MEFs normalized to α-tubulin. All data are shown as mean ± SD in arbitrary units (a.u.) with one being the average expression seen in AOXRosa26 iMEFs or MEFs of n = 3 independent experiments.