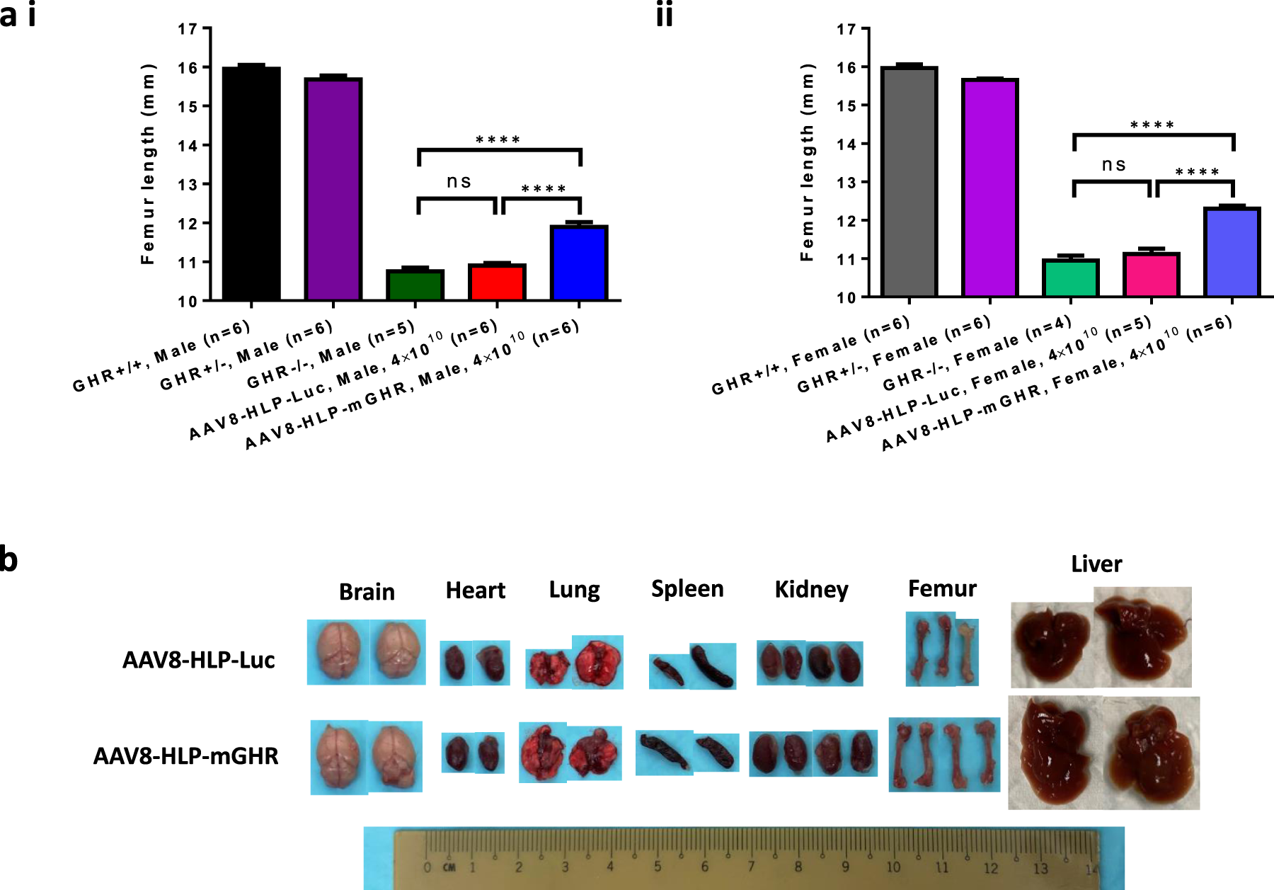
Fig. 5: Effect of AAV8-HLP-mGHR treatment on femurs length and organs sizes of Laron dwarf mice.
From: First use of gene therapy to treat growth hormone resistant dwarfism in a mouse model

a Femur length in (i) male and (ii) female of uninjected GHR+/+, GHR+/−, GHR−/− and AAV-injected Laron dwarf mice with AAV8-HLP-Luc and AAV8-HLP-mGHR. Data were presented as mean ± s.e.m. n = 4–6. Statistical significances were determined by Student’s unpaired t-test where ns indicated not significant and **** indicates p < 0.0001 and considered extremely significant. b Photo of organs and femurs of AAV8-HLP-Luc and AAV8-HLP-mGHR injected Laron dwarf mice harvested at endpoint. Original unmodified image was shown in Supplementary Fig. S1.