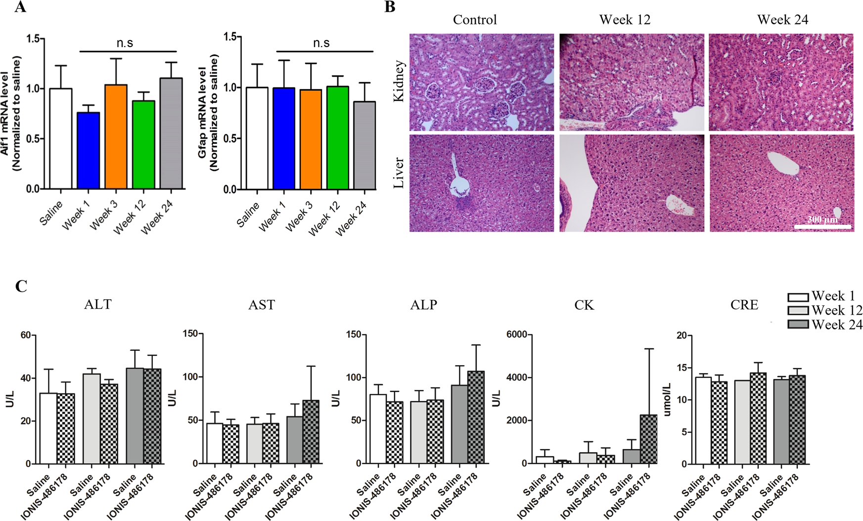
Fig. 5: IONIS 486178 ASO toxicity profile in DMSXL mouse.

A Aif1 and Gfap mRNA expression profiles 1, 3, 12, and 24 weeks after a 75 μg i.c.v. bolus injection. Liver and kidney histology (B), the scale bar of all images is shown on bottom right image. Blood chemistry (C). ALP alkaline phosphatase, ALT alanine transaminase, AST aspartate transaminase, CK creatine kinase, CRE creatinine. Statistical analyses were performed using an ordinary one-way ANOVA with Tukey’s multiple comparisons test. The error bars are presented as the mean ± SD.