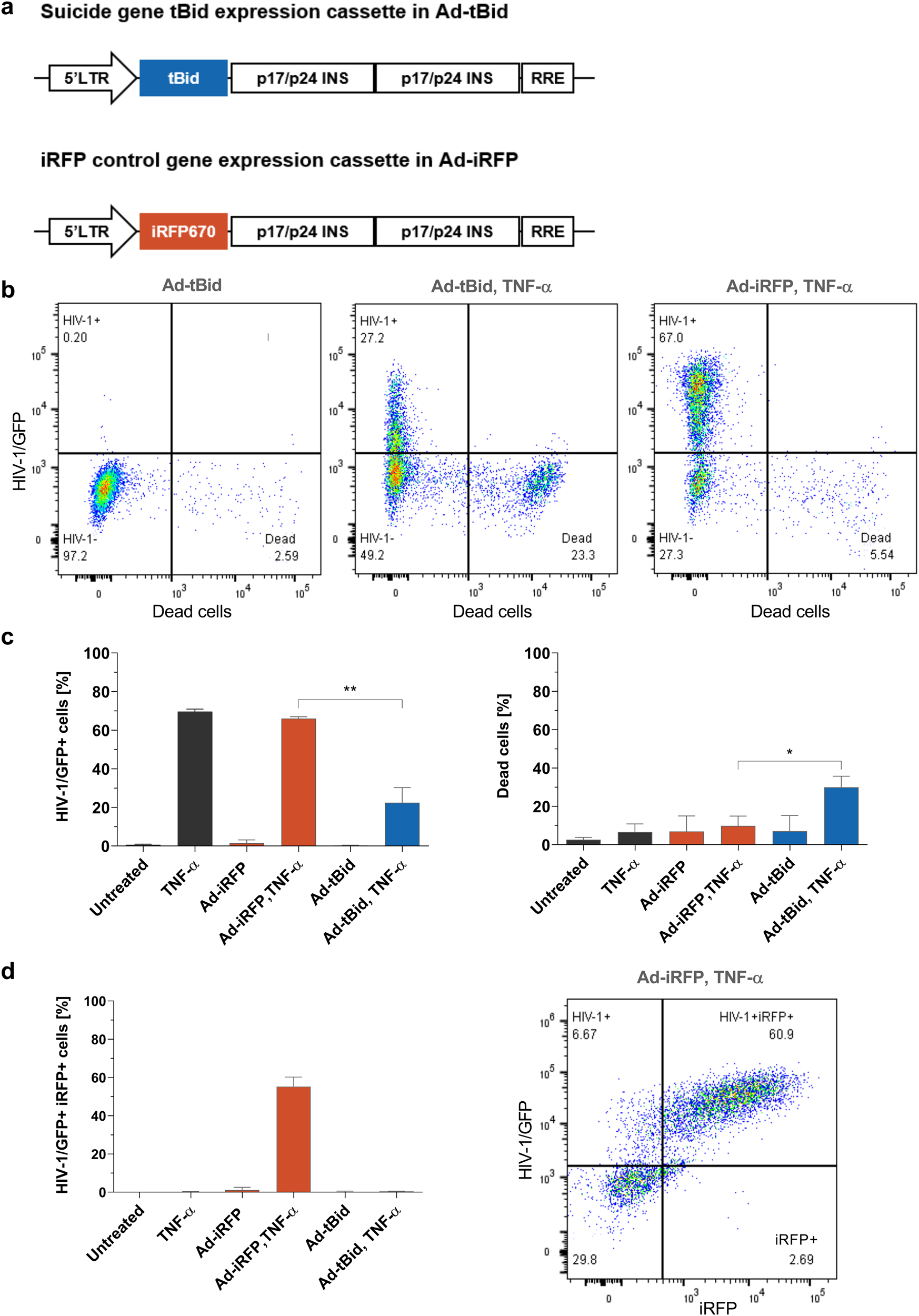
Fig. 3: Specific rapid killing of reactivated HIV-1 infected cells by tBid delivered by CD3-retargeted adenoviruses.

a The suicide and control gene cassettes in the Ad vector are depicted. Gene expression is controlled by the HIV-1 promoter, thus, dependent on HIV-1 Tat. In addition, gene expression is dependent on HIV-1 Rev (RRE, Rev-responsive element) and the two HIV-1 inhibitory sequences (INS) of the HIV-1 gag further enhance Rev dependency. b–d 1 × 105 J-Lat 10.6 cells were transduced with 4 × 103 VP/cell of retargeting adapter-coated Ad-iRFP or Ad-tBid. Ad coating was performed by preincubating Ads with CD3 retargeting adapters in a 50-fold molar excess over adenovirus fiber knob for 1.5 h on ice before adding the mixture to the cells. HIV-1 latency reversal was achieved by adding TNF-α [10 ng/ml] 24 h post transduction. 48 h post-transduction cells were stained with the dead cell zombie dye and HIV-1 latency reversal as well as suicide vector transgene activation (iRFP or tBid) and cell death were measured by flow cytometry. b Exemplary flow cytometry plots showing HIV-1 latency reversal and cell death in Ad-tBid, and TNF-α treated Ad-tBid and Ad-iRFP transduced cells. c Shown is HIV-1 latency reversal and cell death with n = 3 ± SD, and (d) iRFP control transgene activation induced by HIV-1 latency reversal as double-positive HIV-1/GFP+ iRFP+ cells [%] with n = 3 ± SD, as well as an exemplary flow cytometry plot of the Ad-iRFP plus TNF-α sample. Black bars (Untreated, TNF- α) show non-infected cells. Data shown from three independent experiments. *P < 0.05 and **P < 0.002 indicate statistical significance between two samples by paired, two-tailed t-test.