Fig. 3: Evaluation of AAV vector tissue specificity in SKO mice.
From: Preclinical evaluation of tissue-selective gene therapies for congenital generalised lipodystrophy

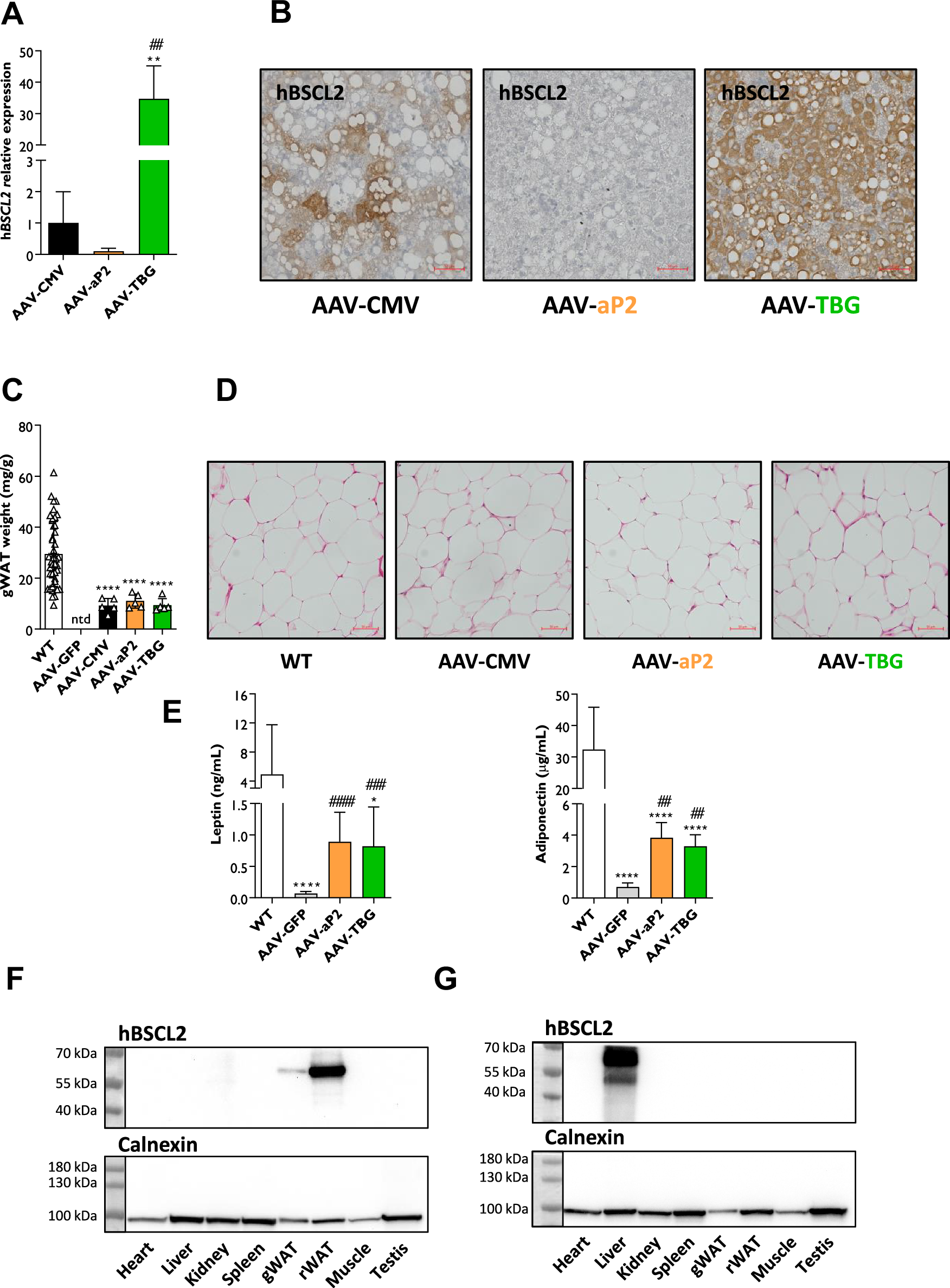
Relative human BSCL2 gene expression levels (A) and representative antibody staining of human BSCL2 protein (B) from livers of AAV-CMV, AAV-aP2 and AAV-TBG treated mice 8 weeks after AAV administration. Gonadal white adipose tissue (gWAT) weights (C) and representative H&E sections of gWAT (D) from WT, AAV-CMV, AAV-aP2 and AAV-TBG treated mice. E Circulating serum levels of leptin and adiponectin in WT, AAV-GFP, AAV-aP2 and AAV-TBG injected mice fasted for 5 h. Western blot tissue panel analysis of human BSCL2 protein levels in AAV-aP2 (F) and AAV-TBG (G) injected mice. Data in (A, C, E) are biological replicates presented as the mean ± SD, n = 5 (AAV-CMV), 5 (AAV-aP2) and 5 (AAV-TBG) mice per group for (A), n = 44 (WT), 5 (AAV-CMV), 5 (AAV-aP2) and 5 (AAV-TBG) mice per group for (C), n = 12 (WT), 10–11 (AAV-GFP), 5 (AAV-aP2) and 5 (AAV-TBG) for (E). **p < 0.01 vs. AAV-CMV and ##p < 0.01 vs. AAV-aP2 for (A), *p < 0.05 and ****p < 0.0001 vs. WT, ##p < 0.01, ###p < 0.001 and ####p < 0.0001 vs. AAV-GFP for (C, E) by one-way ANOVA, ntd no tissue dissected. Scale bars represents 50 µm.