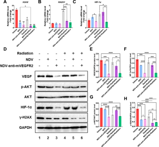
Abstract
Resistance to radiotherapy is a significant challenge in the clinical management of non-small cell lung cancer (NSCLC). This study investigates a novel multimodal therapeutic strategy that combines oncolytic Newcastle disease virus (NDV) with an anti-VEGFR2 single-chain variable fragment (NDV-anti-VEGFR2) to enhance radiosensitivity in NSCLC. We engineered NDV-anti-VEGFR2 and assessed its efficacy in sensitizing Calu-1 cells to radiation. In vitro results demonstrated that NDV-anti-VEGFR2 significantly inhibited tumor cell proliferation when combined with radiotherapy. In vivo experiments revealed that NDV-anti-VEGFR2, combined with radiation, achieved a tumor growth inhibition rate of 86.48%, surpassing the effects of NDV or radiation alone. Mechanistic investigations indicated that NDV-anti-VEGFR2 mitigated hypoxia by downregulating HIF-1α and impaired DNA repair pathways, as evidenced by reduced levels of RAD51 and γ-H2AX. These findings suggest that NDV-anti-VEGFR2 not only normalizes tumor vasculature but also enhances the cytotoxic effects of radiation by compromising DNA repair mechanisms. Collectively, our results support the clinical potential of NDV-anti-VEGFR2 combined with radiotherapy as a promising strategy to overcome radiotherapy resistance in NSCLC. Future studies in immunocompetent models are warranted to elucidate the immune-mediated effects of this innovative therapeutic approach.
This is a preview of subscription content, access via your institution
Access options
Subscribe to this journal
Receive 6 print issues and online access
$259.00 per year
only $43.17 per issue
Buy this article
- Purchase on SpringerLink
- Instant access to the full article PDF.
USD 39.95
Prices may be subject to local taxes which are calculated during checkout






Similar content being viewed by others
Data availability
The data that support the findings of the study are available from the corresponding author upon reasonable request.
References
Chen P, Liu Y, Wen Y, Zhou C. Non‐small cell lung cancer in China. Cancer Commun. 2022;42:937–70.
Blandin Knight S, Crosbie PA, Balata H, Chudziak J, Hussell T, Dive C. Progress and prospects of early detection in lung cancer. Open Biol. 2017;7:170070.
Kim B, Hong Y, Lee S, Liu P, Lim J, Lee Y, et al. Therapeutic implications for overcoming radiation resistance in cancer therapy. Int J Mol Sci. 2015;16:26880–913.
Adrian CB, Fiona AS, Conchita V. Strategies to improve radiotherapy with targeted drugs. Nat Rev Cancer. 2011;11:239–53.
Dohopolski M, Gottumukkala S, Gomez D, Iyengar P. Radiation therapy in non-small-cell lung cancer. Cold Spring Harb Perspect Med. 2021;11:a037713.
Nordsmark M, Overgaard M, Overgaard J. Pretreatment oxygenation predicts radiation response in advanced squamous cell carcinoma of the head and neck. Radiother Oncol. 1996;41:31–9.
Sørensen BS, Horsman MR. Tumor hypoxia: impact on radiation therapy and molecular pathways. Front Oncol. 2020;10:562.
Begg K, Tavassoli M. Inside the hypoxic tumour: reprogramming of the DDR and radioresistance. Cell Death Discov. 2020;6:77.
Jens O. Hypoxic modification of radiotherapy in squamous cell carcinoma of the head and neck-a systematic review and meta-analysis. Radiother Oncol. 2011;100:22–32.
Harada H. How can we overcome tumor hypoxia in radiation therapy? J Radiat Res. 2011;52:545–56.
Barker HE, Paget JTE, Khan AA, Harrington KJ. The tumour microenvironment after radiotherapy: mechanisms of resistance and recurrence. Nat Rev Cancer. 2015;15:409–25.
Nisar H, Labonté FM, Roggan MD, Schmitz C, Chevalier F, Konda B, et al. Hypoxia modulates radiosensitivity and response to different radiation qualities in A549 non-small cell lung cancer (NSCLC) cells. Int J Mol Sci. 2024;25:1010.
Gregg LS. Intratumoral hypoxia, radiation resistance, and HIF-1. Cancer Cell. 2004;5:405–6.
Benjamin JM, Yiting C, Chuan YL, Mark WD. Radiation activates HIF-1 to regulate vascular radiosensitivity in tumors: role of reoxygenation, free radicals, and stress granules. Cancer Cell. 2004;5:429–41.
Kieran MW, Kalluri R, Cho YJ. The VEGF pathway in cancer and disease: responses, resistance, and the path forward. Cold Spring Harb Perspect Med. 2012;2:a006593–a006593.
Trinh XB, Tjalma WAA, Vermeulen PB, Van den Eynden G, Van der Auwera I, Van Laere SJ, et al. The VEGF pathway and the AKT/mTOR/p70S6K1 signalling pathway in human epithelial ovarian cancer. Br J Cancer. 2009;100:971–8.
Abhinand CS, Raju R, Soumya SJ, Arya PS, Sudhakaran PR. VEGF-A/VEGFR2 signaling network in endothelial cells relevant to angiogenesis. J Cell Commun Signal. 2016;10:347–54.
Karar J, Maity A. PI3K/AKT/mTOR pathway in angiogenesis. Front Mol Neurosci. 2011;4:51.
Mashima T, Wakatsuki T, Kawata N, Jang M-K, Nagamori A, Yoshida H, et al. Neutralization of the induced VEGF-A potentiates the therapeutic effect of an anti-VEGFR2 antibody on gastric cancer in vivo. Sci Rep. 2021;11:15125.
Winkler F, Kozin SV, Tong RT, Chae S-S, Booth MF, Garkavtsev I, et al. Kinetics of vascular normalization by VEGFR2 blockade governs brain tumor response to radiation. Cancer Cell. 2004;6:553–63.
Li J, Huang S, Armstrong EA, Fowler JF, Harari PM. Angiogenesis and radiation response modulation after vascular endothelial growth factor receptor-2 (VEGFR2) blockade. Int J Radiat Oncol Biol Phys. 2005;62:1477–85.
Liu L, Qiao Y, Hu C, Liu Y, Xia Y, Wang L, et al. Endostatin exerts radiosensitizing effect in non-small cell lung cancer cells by inhibiting VEGFR2 expression. Clin Transl Oncol. 2015;18:18–26.
Xiao-Dong J, Peng D, Jin W, Da-An S, Jin-Ming Y. Effect of recombinant human endostatin on radiosensitivity in patients with non-small-cell lung cancer. Int J Radiat Oncol Biol Phys. 2011;83:1272–7.
Gohara S, Shinohara K, Yoshida R, Kariya R, Tazawa H, Hashimoto M, et al. An oncolytic virus as a promising candidate for the treatment of radioresistant oral squamous cell carcinoma. Mol Ther Oncolytics. 2022;27:141–56.
Touchefeu Y, Vassaux G, Harrington KJ. Oncolytic viruses in radiation oncology. Radiother Oncol. 2011;99:262–70.
Kaufman HL, Kohlhapp FJ, Zloza A. Oncolytic viruses: a new class of immunotherapy drugs. Nat Rev Drug Discov. 2015;14:642–62.
O’Cathail SM, Pokrovska TD, Maughan TS, Fisher KD, Seymour LW, Hawkins MA. Combining oncolytic adenovirus with radiation—a paradigm for the future of radiosensitization. Front Oncol. 2017;7:153.
Ulasov I, Omori T, Tazawa H, Yamakawa Y, Osaki S, Hasei J, et al. Oncolytic virotherapy promotes radiosensitivity in soft tissue sarcoma by suppressing anti-apoptotic MCL1 expression. Plos ONE. 2021;16:e0250643.
Storozynsky QT, Agopsowicz KC, Noyce RS, Bukhari AB, Han X, Snyder N, et al. Radiation combined with oncolytic vaccinia virus provides pronounced antitumor efficacy and induces immune protection in an aggressive glioblastoma model. Cancer Lett. 2023;562:216169.
Zamarin D, Palese P. Oncolytic Newcastle disease virus for cancer therapy: old challenges and new directions. Future Microbiol. 2012;7:347–67.
Yang H, Tian J, Zhao J, Zhao Y, Zhang G. The application of Newcastle disease virus (NDV): vaccine vectors and tumor therapy. Viruses. 2024;16:886.
Vijayakumar G, Palese P, Goff PH. Oncolytic Newcastle disease virus expressing a checkpoint inhibitor as a radioenhancing agent for murine melanoma. eBioMedicine. 2019;49:96–105.
Kanthou C, Tozer G. Targeting the vasculature of tumours: combining VEGF pathway inhibitors with radiotherapy. Br J Radio. 2018;92:20180405.
Tian L, Liu T, Jiang S, Cao Y, Kang K, Su H, et al. Oncolytic Newcastle disease virus expressing the co-stimulator OX40L as immunopotentiator for colorectal cancer therapy. Gene Ther. 2021;30:64–74.
Meng F, Cao Y, Su H, Liu T, Tian L, Zhang Y, et al. Newcastle disease virus expressing an angiogenic inhibitor exerts an enhanced therapeutic efficacy in colon cancer model. Plos One. 2022;17:e0264896.
Kehn-Hall K, Baer A. Viral concentration determination through plaque assays: using traditional and novel overlay systems. J Vis Exp. 2014;93:e52065.
Wang Z, Shi X, Zhao Y, Zhou J, Zhang S, Wang J, et al. DC101, an anti-VEGFR2 agent, promotes high-endothelial venule formation and immune infiltration versus SAR131675 and fruquintinib. Biochem Biophys Res Commun. 2023;661:10–20.
Willett CG, Kozin SV, Duda DG, di Tomaso E, Kozak KR, Boucher Y, et al. Combined vascular endothelial growth factor–targeted therapy and radiotherapy for rectal cancer: theory and clinical practice. Semin Oncol. 2006;33:S35–S40.
Tsunekuni K, Kawakami H, Matsuoka K, Nagase H, Mitani S, Nakagawa K. Efficacy of combination chemotherapy using a novel oral chemotherapeutic agent, FTD/TPI, with ramucirumab murine version DC101 in a mouse syngeneic cancer transplantation model. J Clin Med. 2020;9:4050.
Falcon BL, Chintharlapalli S, Uhlik MT, Pytowski B. Antagonist antibodies to vascular endothelial growth factor receptor 2 (VEGFR-2) as anti-angiogenic agents. Pharm Ther. 2016;164:204–25.
Zhong N, Zhuang W, Huang Q, Wang Q, Jin W. Apatinib inhibits the growth of small cell lung cancer via a mechanism mediated by VEGF, PI3K/Akt and Ki-67/CD31. J Cell Mol Med. 2021;25:10039–48.
Huen MS-Y, Ji J, Zhang Y, Redon CE, Reinhold WC, Chen AP, et al. Phosphorylated fraction of H2AX as a measurement for DNA damage in cancer cells and potential applications of a novel assay. Plos ONE. 2017;12:e0171582.
Kawashima S, Kawaguchi N, Taniguchi K, Tashiro K, Komura K, Tanaka T, et al. γ‑H2AX as a potential indicator of radiosensitivity in colorectal cancer cells. Oncol Lett. 2020;20:2331–7.
Klein HL. The consequences of Rad51 overexpression for normal and tumor cells. DNA Repair. 2008;7:686–93.
Eriko K, Abhisha SD, John Ml E, Li Y, Toru O, Kazuaki T. H2AX mRNA expression reflects DNA repair, cell proliferation, metastasis, and worse survival in breast cancer. Am J Cancer Res. 2022;12:793–804.
Liu Z-L, Chen H-H, Zheng L-L, Sun L-P, Shi L. Angiogenic signaling pathways and anti-angiogenic therapy for cancer. Signal Transduct Target Ther. 2023;8:198.
Matuszewska K, Pereira M, Petrik D, Lawler J, Petrik J. Normalizing tumor vasculature to reduce hypoxia, enhance perfusion, and optimize therapy uptake. Cancers. 2021;13:4444.
Goel S, Duda DG, Xu L, Munn LL, Boucher Y, Fukumura D, et al. Normalization of the vasculature for treatment of cancer and other diseases. Physiol. Rev. 2011;91:1071–121.
Kozin SV, Winkler F, Garkavtsev I, Hicklin DJ, Jain RK, Boucher Y. Human tumor xenografts recurring after radiotherapy are more sensitive to anti–vascular endothelial growth factor receptor-2 treatment than treatment-naive tumors. Cancer Res. 2007;67:5076–82.
Nilsson I, Bahram F, Li X, Gualandi L, Koch S, Jarvius M, et al. VEGF receptor 2/-3 heterodimers detected in situ by proximity ligation on angiogenic sprouts. EMBO J. 2010;29:1377–88.
Adelfinger M, Bessler S, Frentzen A, Cecil A, Langbein-Laugwitz J, Gentschev I, et al. Preclinical testing oncolytic vaccinia virus strain GLV-5b451 expressing an anti-VEGF single-chain antibody for canine cancer therapy. Viruses. 2015;7:4075–92.
Vaccaro C, Bawdon R, Wanjie S, Ober RJ, Ward ES. Divergent activities of an engineered antibody in murine and human systems have implications for therapeutic antibodies. Proc Natl Acad Sci USA. 2006;103:18709–14.
Bui BP, Nguyen PL, Lee K, Cho J. Hypoxia-inducible factor-1: a novel therapeutic target for the management of cancer, drug resistance, and cancer-related pain. Cancers. 2022;14:6054.
Zheng Z, Su J, Bao X, Wang H, Bian C, Zhao Q, et al. Mechanisms and applications of radiation-induced oxidative stress in regulating cancer immunotherapy. Front Immunol. 2023;14:1247268.
Stegeman H, Span PN, Peeters WJM, Verheijen MMG, Grénman R, Meijer TWH, et al. Interaction between hypoxia, AKT and HIF-1 signaling in HNSCC and NSCLC: implications for future treatment strategies. Future Sci OA. 2016;2:FSO84.
Ma Y, Xiu Z, Zhou Z, Huang B, Liu J, Wu X, et al. Cytochalasin H inhibits angiogenesis via the suppression of HIF-1α protein accumulation and VEGF expression through PI3K/AKT/P70S6K and ERK1/2 signaling pathways in non-small cell lung cancer cells. J Cancer. 2019;10:1997–2005.
Zhu H, Zhang S. Hypoxia inducible factor‐1α/vascular endothelial growth factor signaling activation correlates with response to radiotherapy and its inhibition reduces hypoxia‐induced angiogenesis in lung cancer. J Cell Biochem. 2018;119:7707–18.
Zhang Y, Huang H, Coleman M, Ziemys A, Gopal P, Kazmi SM, et al. VEGFR2 activity on myeloid cells mediates immune suppression in the tumor microenvironment. JCI Insight. 2021;6:e150735.
Tada Y, Togashi Y, Kotani D, Kuwata T, Sato E, Kawazoe A, et al. Targeting VEGFR2 with Ramucirumab strongly impacts effector/ activated regulatory T cells and CD8+ T cells in the tumor microenvironment. J Immunother Cancer. 2018;6:106.
Ye X, Wheeler KC, Jena MK, Pradhan BS, Nayak N, Das S, et al. VEGF may contribute to macrophage recruitment and M2 polarization in the decidua. Plos ONE. 2018;13:e0191040.
Hofman L, Lawler SE, Lamfers MLM. The multifaceted role of macrophages in oncolytic virotherapy. Viruses. 2021;13:1570.
Min AKT, Mimura K, Nakajima S, Okayama H, Saito K, Sakamoto W, et al. Therapeutic potential of anti-VEGF receptor 2 therapy targeting for M2-tumor-associated macrophages in colorectal cancer. Cancer Immunol, Immunother. 2020;70:289–98.
Ginting TE, Suryatenggara J, Christian S, Mathew G. Proinflammatory response induced by Newcastle disease virus in tumor and normal cells. Oncolytic Virother. 2017;6:21–30.
Yang H, Lee WS, Kong SJ, Kim CG, Kim JH, Chang SK, et al. STING activation reprograms tumor vasculatures and synergizes with VEGFR2 blockade. J Clin Investig. 2019;129:4350–64.
Acknowledgements
The work was supported by Science and Technology Project of Jiangsu Province (Category of social development) (No.BE2022769); Jiangsu Kanion Pharmaceutical Co., Ltd., a grant from 2022 Huaguoshan Innovation and Entrepreneurship Program of Lianyungang City and 2022 Innovation and Entrepreneurship Program of Jiangsu Province (JSSCRC2022452).
Author information
Authors and Affiliations
Contributions
Liang Liu, Zhihang Liu, Liying Song, Tianyan Liu, Deshan Li and Xiaodong Jiang designed the study. Liang Liu, Liying Song, Zhihang Liu wrote the manuscript. Liang Liu, Liying Song, Zhihang Liu and Tianyan Liu performed the main experiments and analyzed the data. Kaiyuan Hui, Chenxi Hu, Jiarui Yang, Xuelei Pi, Yuanyuan Yan, Shishi Liu, Yating Zhang, Hongna Chen, Yukai Cao, Lihua Zhou, Yun Qiao, Dan Yu, Chengkai Yin, Xu Li performed parts of the experiments. Liang Liu, Liying Song, Zhihang Liu and Deshan Li interpreted the results. Deshan Li, Chenfeng, Zhang, Zhenzhong Wang revised the manuscript and contributed to the discussion. All authors read and approved the final manuscript.
Corresponding authors
Ethics declarations
Competing interests
The authors declare no competing interests.
Additional information
Publisher’s note Springer Nature remains neutral with regard to jurisdictional claims in published maps and institutional affiliations.
Rights and permissions
Springer Nature or its licensor (e.g. a society or other partner) holds exclusive rights to this article under a publishing agreement with the author(s) or other rightsholder(s); author self-archiving of the accepted manuscript version of this article is solely governed by the terms of such publishing agreement and applicable law.
About this article
Cite this article
Liu, L., Song, L., Liu, T. et al. Recombinant oncolytic virus NDV-anti-VEGFR2 enhances radiotherapy sensitivity in NSCLC by targeting VEGF signaling and impairing DNA repair. Gene Ther 32, 517–528 (2025). https://doi.org/10.1038/s41434-025-00540-x
Received:
Revised:
Accepted:
Published:
Version of record:
Issue date:
DOI: https://doi.org/10.1038/s41434-025-00540-x
This article is cited by
-
Engineering the tumor microenvironment: oncolytic NDV to facilitate CAR-T cell therapy
Journal of Translational Medicine (2025)


