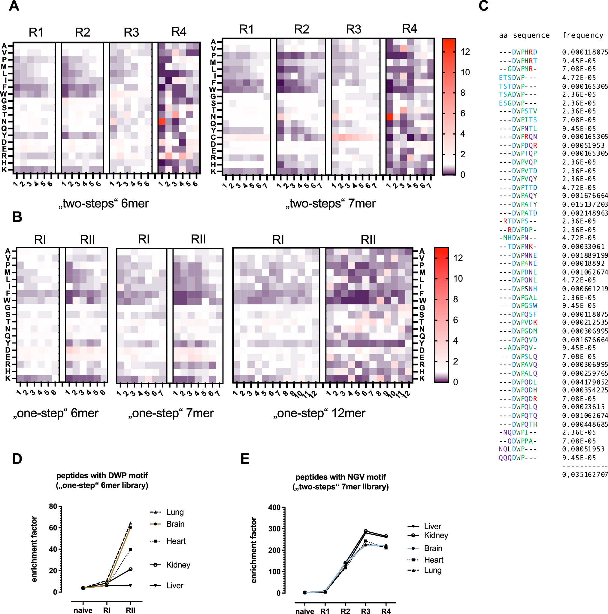
Fig. 4: Change in amino acid distribution and peptide motifs.

After each selection round, the recovered AAV library particles from the brain and peripheral organs were analyzed by NGS to monitor amino acid distribution and potential peptide motifs. A Change of amino acid frequencies in AAV library peptides recovered from marmoset brains during the course of the 1stscreening campaign (4 rounds with the two-steps libraries). The fold-change in frequency of each amino acid at each position compared to the corresponding naïve AAV libraries (R0; not shown) is indicated as heatmap. Amino acid frequency either decreased (blue), did not change (white) or increased (red). B Change of amino acid frequencies in AAV library peptides recovered from marmoset brains during the course of the 2ndscreening campaign (2 rounds with the one-step libraries). C One-step 6-mer library-derived peptide sequences recovered from marmoset brains harboring a “DWP” motif that confers relative de-targeting from the liver. The frequencies of individual DWP-harboring peptides are indicated. D Fold enrichment of DWP-harboring peptides in indicated organs during the course of two selection rounds with the one-step 6-mer library. E Fold enrichment of NGV-harboring peptides in indicated organs during the course of four selection rounds with the two-steps 7-mer library.