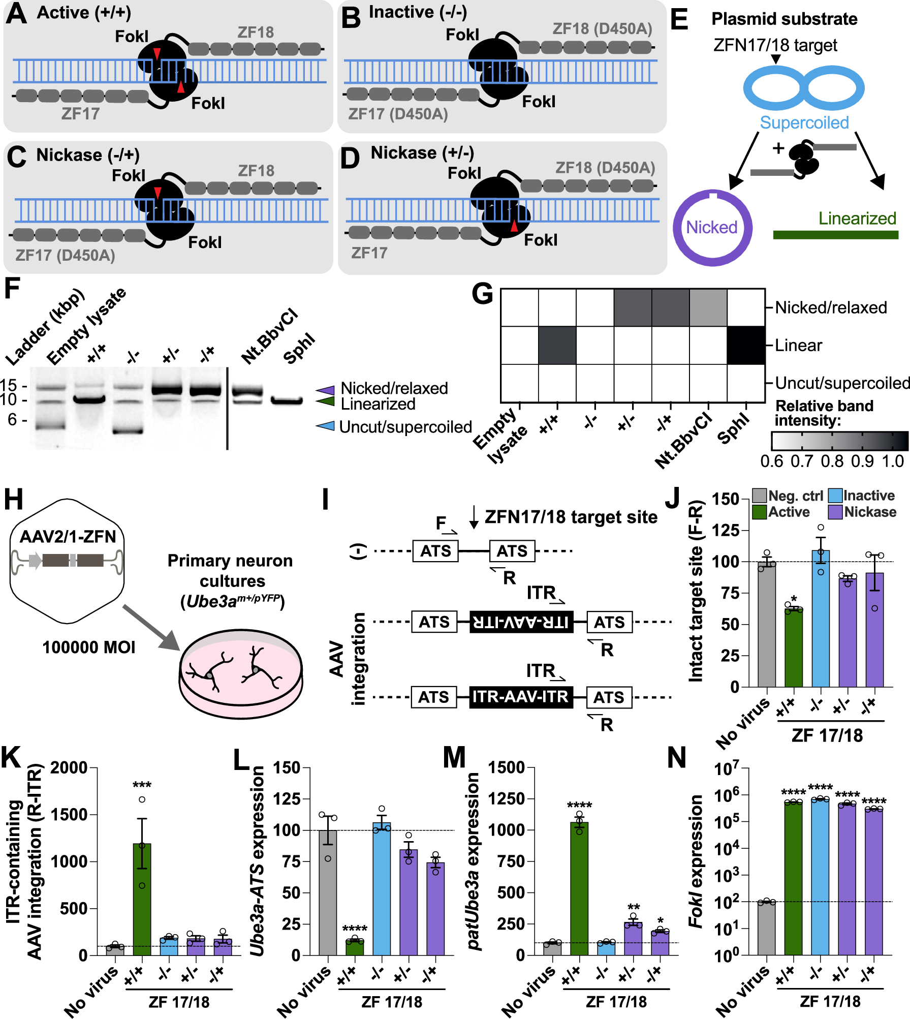
Fig. 3: Testing efficacy of active, nickase, and inactive zinc finger pairs.

Schematic of A active ZFN17/18 that cleaves genomic DNA, or various mutated ZF arrays to abolish FokI nuclease activity (D450A) from B both ZF arrays to inactivate the domain, or C, D on one ZF array to nick the genomic DNA on the indicated strand. Amino acid changes are noted in each panel for each ZF array. Arrows indicate FokI ability to nick the indicated strand. E Schematic of in vitro cleavage/nickase assay (IVCA/IVNA). F IVCA/IVNA using plasmid DNA substrate incubated with active (+/+), nickase (+/− or −/+), or inactive (−/−) zinc finger lysates produced in transfected HEK293-T cells. Nt.BbvCI, nicking endonuclease; SphI, cleaving restriction endonuclease. Samples were run on the same gel and imaged together, but were in noncontiguous lanes. G ImageJ quantification of relative band intensities of IVCA/IVNA shown in (F). H Schematic of mouse cortical neuron cultures untreated or treated with 1.0×105 VP/cell of AAV2/1-ZFN vectors shown in (A). I qPCR strategy to detect intact target site (top panel) or AAV integration in either orientation (middle and bottom panels) at the ZFN17/18 target sites following viral transduction. Quantification of J intact target site and K AAV integration. RT-qPCR to evaluate expression of L Ube3a-ATS, M patUbe3a, and N FokI 7 days following treatment. All qPCR data normalized to Eif4a2 expression, n = 3 culture wells per condition. Error bars, S.E.M. One-way ANOVA with Dunnett’s multiple comparisons test to untreated wells; *p < 0.05, **p < 0.01, ***p < 0.001, ****p < 0.0001. Dashed line indicates normalized values of no virus control for each dataset.