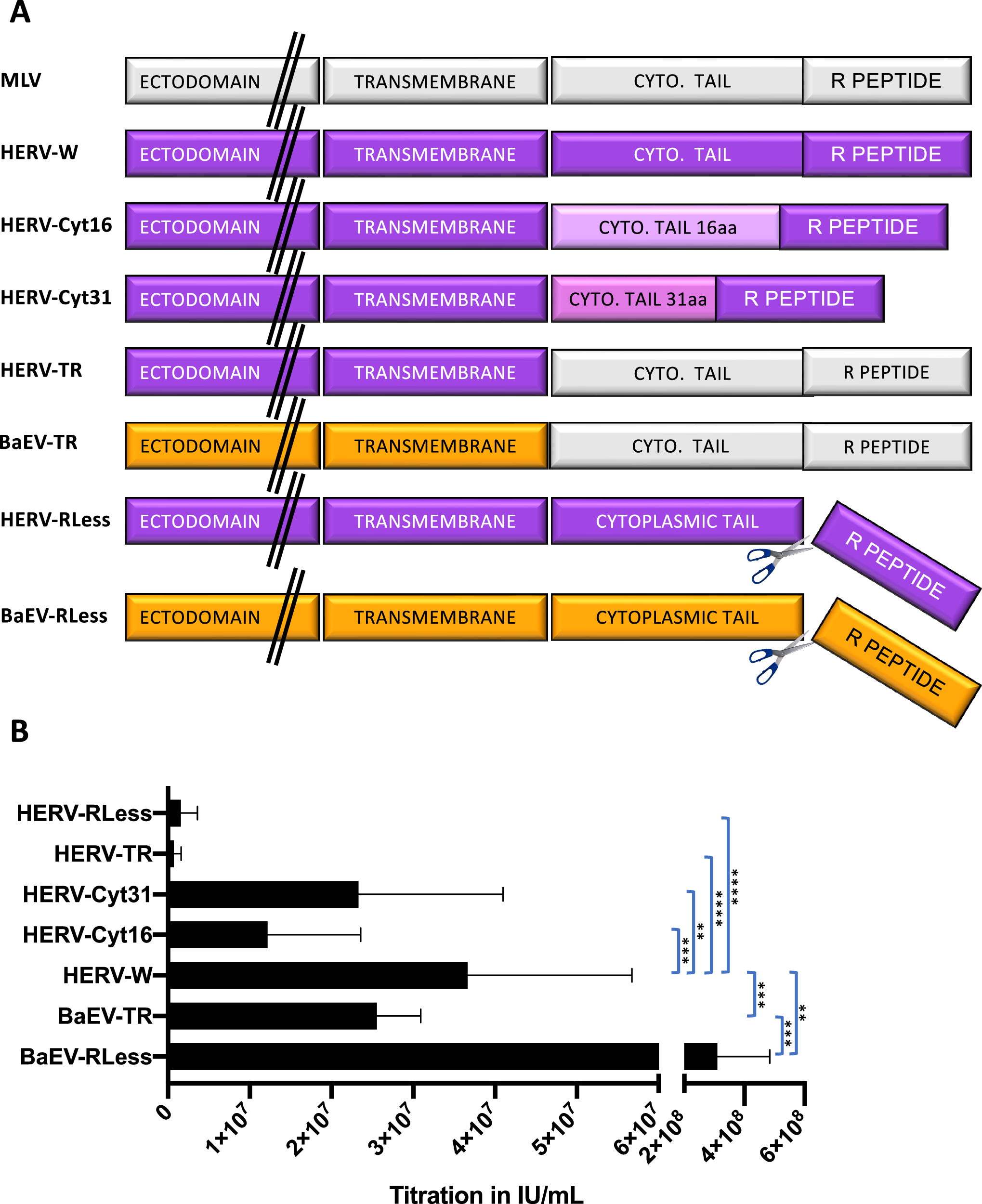
Fig. 1: Unmodified HERV-W envelope gp allows efficient pseudotyping of lentiviral vectors.

A Schematic representation of the different WT or cytoplasmic domain-modified viral envelope glycoproteins (gp) for pseudotyping of LVs. MLV, murine leukemia virus; HERV-W, human endogenous retrovirus V-W, HERV-Cyt16, HERV- Cyt31: cytoplasmic tail deletion mutants, HERVTR, HERV gp mutant carrying the cytoplasmic tail and R-peptide of the MLV gp; HERVRLess, HERV gp mutant lacking the R-peptide, BaEV baboon endogenous retrovirus gp, BaEVTR, BaEV gp carrying the cytoplasmic tail and R-peptide of the MLV gp, BaEVRless is a BaEV gp mutant lacking the R-peptide. B Titer of the different vector pseudotypes carrying a GFP reporter gene determined on 293 T cells by serial vector dilutions. Titer was analysed by FACS at day 3 post-transduction for GFP expression (IU/ml; mean ± SD; n = 6; two-way Anova, **p < 0.01, ***p < 0.001,****p < 0.0001).