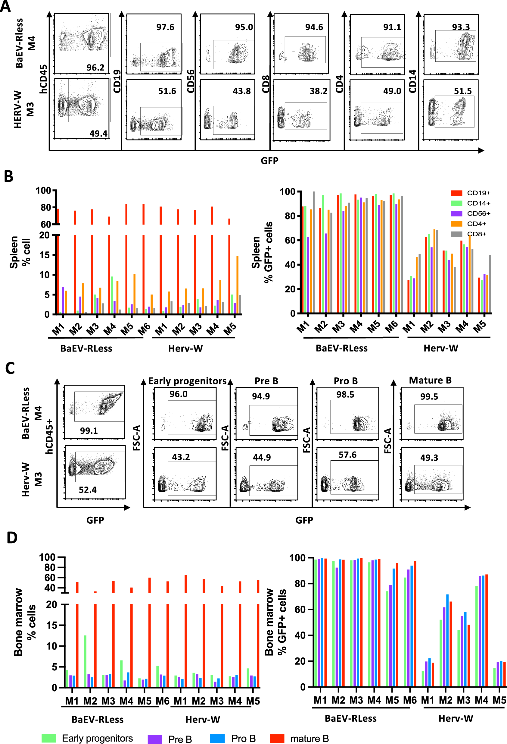
Fig. 5: Humanization of NBSGW mice with HERV-W-LV or BaEV-LV transduced CD34+ cells confirmed persistence of transduced SCID repopulation cells.

The experimental set-up for the humanization is outlined in Fig. 4A. A Representative FACS plots for GFP+ cells in the spleen for the different lymphocyte subpopulations (CD19 for immature and mature B cells; CD4 and CD8 for T cells, CD14 for monocytes and CD56 for NK cells) for mice M4 in the BaEVRless LV group and the mice M3 in the HERV-W group. B Distribution of different hematopoietic lineages in the spleen of humanized NBSGW mice a sacrifice (left histogram) and data from (A) are summarized for all the mice per vector group (right histogram). C Representative FACS plots for GFP+ cells in the BM for the different lymphocyte subpopulations (early progenitors (CD34 + CD19-CD10-), pro-B cells (CD34 + CD19-CD10 + ) and pre B cells (CD34lowCD19 + CD10 + ) and CD19+ immature/mature B cells) for mice M4 in the BaEVRless LV group and the mice M3 in the HERV-W group. D Distribution of different hematopoietic lineages in the BM of humanized NBSGW mice a sacrifice (left histogram) and data from (C) are summarized for all the mice per vector group (right histogram).