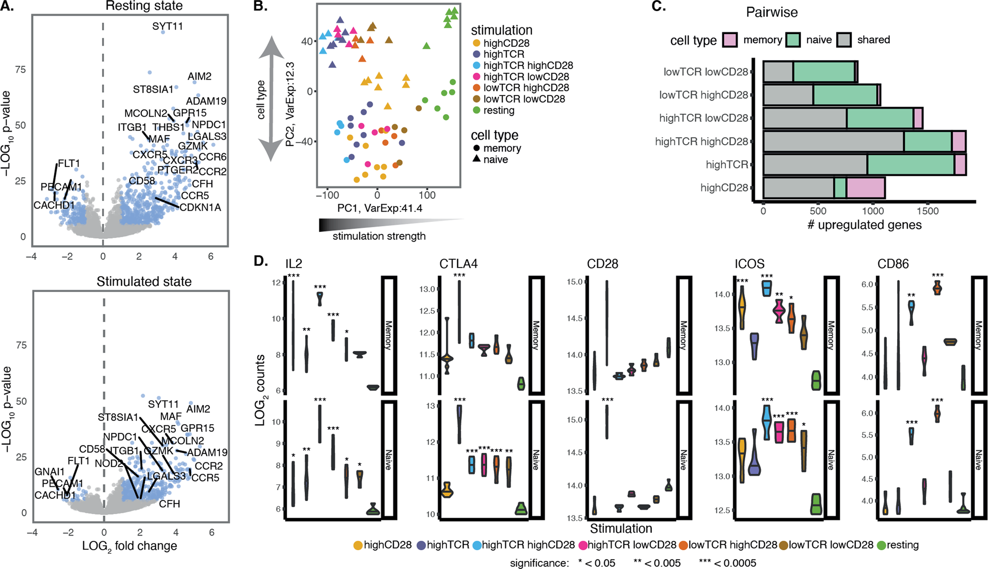
Fig. 2: Naive and memory T cells respond differently to TCR and CD28 stimulation.

A Volcano plot of differential gene expression test between resting naive cells and resting memory cells and stimulated naive cells and resting memory cells. Genes coloured in blue correspond to differentially expressed genes with log2 fold-change >1 and FDR < 5%. Labelled is DEG with the lowest p-values. B Principal component analysis using the expression of all genes. The first two components explain collectively 53.7% of the observed variability and correlate with stimulation strength and cell type. Each dot corresponds to an individual sample, coloured by stimulation and shaped according to the cell type. C Number of upregulated genes upon stimulation defined by pairwise differential expression test between stimulated cells and resting cells (fold-change ≥ 2 and FDR ≤ 0.05). D Examples of genes upregulated in response to stimulation. Plots show the read counts across the different stimulatory conditions. p-values were calculated using the DESeq2 Wald-test by comparing stimulations to the resting state.