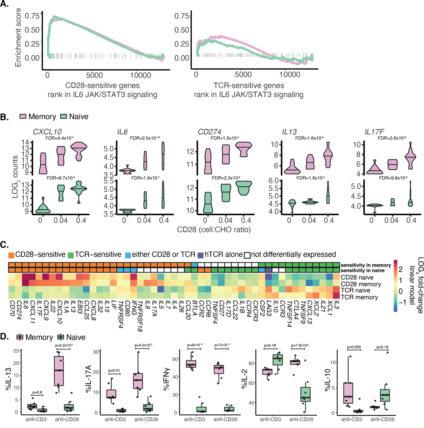
Fig. 4: Effector functions of T cells are predominantly controlled by CD28.

A Pathway enrichment plot for IL6 via JAK/STAT3 response. B Examples of cytokines, and chemokines and co-stimulators that are CD28 sensitive in both cell types. The x axis corresponds to the level of CD28 (proportion of T cells to CHO-CD86 cells) and the y axis corresponds to the log2 counts of gene expression. C Cytokines, chemokines and costimulatory molecules that are sensitive to at least one stimulus in at least one cell type. Two upper rows represent stimulus sensitivity in memory or naive T cells. Colouring in the heatmap below represents the log2 fold-change of gene expression based on the linear model per cell type. D Purified CTV stained CD4+CD25− memory and naive cells were stimulated by crosslinking anti-CD28 or anti-CD3 antibodies with CHO-FcR cells. The proliferation of memory and naive T cells was measured by flow cytometry five days following stimulation. Shown are the percentage of dividing cells that express IL13, IL17A, IFNɣ, IL2 and IL10. Significance was calculated using two-way ANOVA and group means were compared using Tukey’s honest significant difference test.