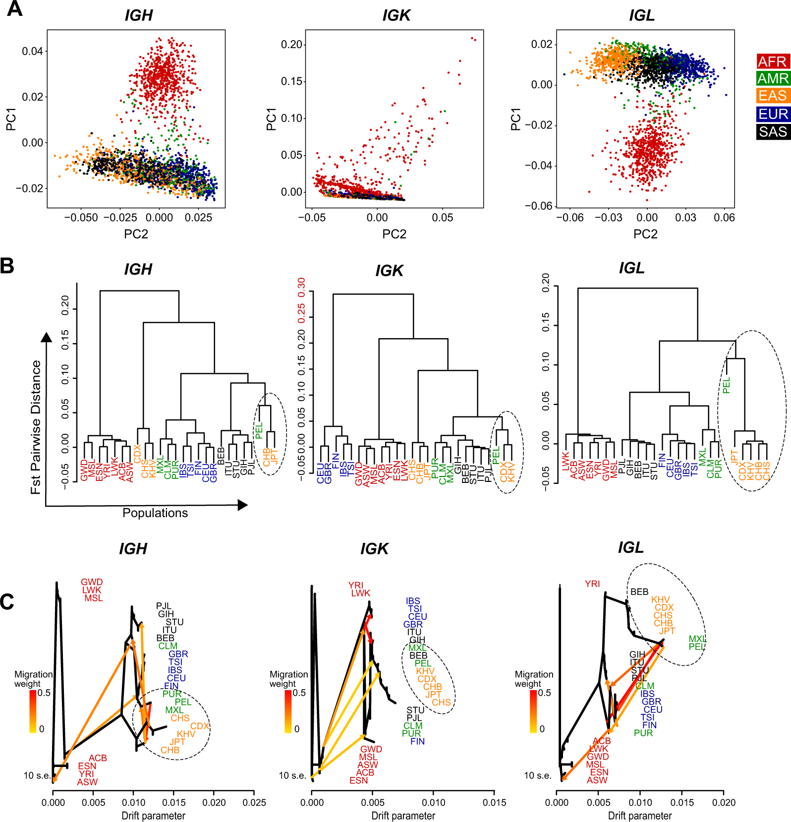
Fig. 5: Genetic diversity, population structure and migration events in five superpopulations for IG loci.

A Separate PCA plot of the Ig heavy and light chain genes based on the single-nucleotide polymorphisms in the complete locus. Each dot represents a sample and each sample is colored based on the superpopulation it belongs to. In IGH and IGL locus Africans have higher diversity as compared to Non-African superpopulations, while IGK has more diversity in part of the European population. B Pairwise population distribution calculated by Fst Matrix is represented as a cladogram for each locus namely IGH, IGK and IGL. 26 populations are colored as per the superpopulations i.e., Africans in red; Americans in green; East Asians in orange; Europeans in blue and South Asians in black. C Migration events in IGH, IGK, and IGL locus. Six migration events are marked in the ML tree where edge color represents the migration weight; red suggest higher migration weight and yellow the lowest.