Abstract
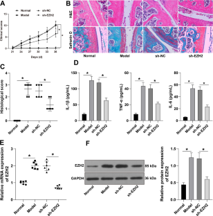
Enhancer of zeste homolog 2 (EZH2) has been noted to contribute to the pathogenesis of autoimmune diseases. This study sought to investigate the mechanism of EZH2 in osteoclast (OCL) and osteoblast (OBL) differentiation (OCLD/OBLD) and bone destruction in RA. The animal model of collagen-induced arthritis (CIA) was established, followed by arthritis index (AI) scoring and histological staining, and measurements of inflammatory cytokines levels. The number of OCLs was detected via Tartrate-resistant acid phosphatase (TRAP) staining, and levels of OBL markers were determined by Western blot analysis. Trimethylated histone H3 at lysine 27 (H3K27me3) expression and its enrichment in the Ndrg2 promoter were detected. Collaborative experiments were performed with GSK-J1 or sh-Ndrg2 in CIA mice with EZH2 knockdown. EZH2 was upregulated while Ndrg2 was downregulated in knee joint tissues of CIA mice. Silencing EZH2 reduced AI scores, pathological injury of the knee joint, levels of inflammatory cytokines, and TRAP-positive cells, and increased protein levels of RUNX2 and BMP2. EZH2 promoted H3K27me3 level in the Ndrg2 promoter to inhibit Ndrg2 transcription. H3K27me3 upregulation or Ndrg2 downregulation reversed the role of silencing EZH2 in bone destruction. Overall, EZH2 repressed OBLD and promoted OCLD to aggravate bone destruction in CIA mice through H3K27me3/Ndrg2.
This is a preview of subscription content, access via your institution
Access options
Subscribe to this journal
Receive 6 digital issues and online access to articles
$119.00 per year
only $19.83 per issue
Buy this article
- Purchase on SpringerLink
- Instant access to the full article PDF.
USD 39.95
Prices may be subject to local taxes which are calculated during checkout






Similar content being viewed by others
Data availability
The data that support this study are available from the corresponding author upon reasonable request.
References
Aletaha D, Smolen JS. Diagnosis and management of Rheumatoid Arthritis: a review. JAMA. 2018;320:1360–72.
Littlejohn EA, Monrad SU. Early diagnosis and treatment of Rheumatoid Arthritis. Prim Care. 2018;45:237–55.
Berardi S, Corrado A, Maruotti N, Cici D, Cantatore FP. Osteoblast role in the pathogenesis of rheumatoid arthritis. Mol Biol Rep. 2021;48:2843–52.
Coury F, Peyruchaud O, Machuca-Gayet I. Osteoimmunology of bone loss in inflammatory Rheumatic Diseases. Front Immunol. 2019;10:679.
Aureal M, Machuca-Gayet I, Coury F. Rheumatoid arthritis in the view of osteoimmunology. Biomolecules. 2020;11:48.
Ibanez-Cabellos JS, Seco-Cervera M, Osca-Verdegal R, Pallardo FV, Garcia-Gimenez JL. Epigenetic regulation in the pathogenesis of sjogren syndrome and Rheumatoid Arthritis. Front Genet. 2019;10:1104.
Zhang L, Lu Q, Chang C. Epigenetics in health and disease. Adv Exp Med Biol. 2020;1253:3–55.
Li Y, Li H, Zhou L. EZH2-mediated H3K27me3 inhibits ACE2 expression. Biochem Biophys Res Commun. 2020;526:947–52.
Zhang X, Wang Y, Yuan J, Li N, Pei S, Xu J, et al. Macrophage/microglial Ezh2 facilitates autoimmune inflammation through inhibition of Socs3. J Exp Med. 2018;215:1365–82.
Hu P, Dong ZS, Zheng S, Guan X, Zhang L, Li L, et al. The effects of miR-26b-5p on fibroblast-like synovial cells in rheumatoid arthritis (RA-FLS) via targeting EZH2. Tissue Cell. 2021;72:101591.
Ye Z, Xu J, Li S, Cai C, Li T, Sun L. LncIL7R promotes the growth of fibroblastlike synoviocytes through interaction with enhancer of zeste homolog 2 in rheumatoid arthritis. Mol Med Rep. 2017;15:1412–8.
Adamik J, Pulugulla SH, Zhang P, Sun Q, Lontos K, Macar DA, et al. EZH2 supports osteoclast differentiation and bone resorption via epigenetic and cytoplasmic targets. J Bone Min Res. 2020;35:181–95.
Wang H, Su H, Tan Y. UNC5B-AS1 promoted ovarian cancer progression by regulating the H3K27me on NDRG2 via EZH2. Cell Biol Int. 2020;44:1028–36.
Melotte V, Qu X, Ongenaert M, van Criekinge W, de Bruine AP, Baldwin HS, et al. The N-myc downstream regulated gene (NDRG) family: diverse functions, multiple applications. FASEB J. 2010;24:4153–66.
Su X, Zhang H, Wang H, Sun P. MiR-130a/Ndrg2 axis inhibits the proliferation of fibroblast-like synoviocytes in Rheumatoid Arthritis. Inflammation. 2020;43:2048–60.
Chen S, Wang J, Cai C, Xie X. N-myc downstream-regulated gene 2 (NDRG2) promotes bone morphogenetic protein 2 (BMP2)-induced osteoblastic differentiation and calcification by Janus Kinase 3 (JAK3)/Signal transducer and activator of transcription 3 (STAT3) signaling pathway. Med Sci Monit. 2020;26:e918541.
Kang K, Nam S, Kim B, Lim JH, Yang Y, Lee MS, et al. Inhibition of osteoclast differentiation by overexpression of NDRG2 in monocytes. Biochem Biophys Res Commun. 2015;468:611–6.
In: th (ed) Guide for the Care and Use of Laboratory Animals: Washington (DC), 2011.
Sun W, Ma J, Zhao H, Xiao C, Zhong H, Ling H, et al. Resolvin D1 suppresses pannus formation via decreasing connective tissue growth factor caused by upregulation of miRNA-146a-5p in rheumatoid arthritis. Arthritis Res Ther. 2020;22:61.
Chen S, Luo Z, Chen X. Hsa_circ_0044235 regulates the pyroptosis of rheumatoid arthritis via MiR-135b-5p-SIRT1 axis. Cell Cycle. 2021;20:1107–21.
Liu H, Zhu Y, Gao Y, Qi D, Zhao L, Zhao L, et al. NR1D1 modulates synovial inflammation and bone destruction in rheumatoid arthritis. Cell Death Dis. 2020;11:129.
Dudakovic A, Camilleri ET, Xu F, Riester SM, McGee-Lawrence ME, Bradley EW, et al. Epigenetic control of skeletal development by the histone methyltransferase Ezh2. J Biol Chem. 2015;290:27604–17.
Zhao H, Lu A, He X. Roles of MicroRNAs in bone destruction of Rheumatoid Arthritis. Front Cell Dev Biol. 2020;8:600867.
Shim JH, Stavre Z, Gravallese EM. Bone loss in Rheumatoid Arthritis: basic mechanisms and clinical implications. Calcif Tissue Int. 2018;102:533–46.
Frank-Bertoncelj M, Klein K, Gay S. Interplay between genetic and epigenetic mechanisms in rheumatoid arthritis. Epigenomics. 2017;9:493–504.
Hong W, Zhang P, Wang X, Tu J, Wei W. The effects of MicroRNAs on key signalling pathways and epigenetic modification in fibroblast-like synoviocytes of Rheumatoid Arthritis. Mediators Inflamm. 2018;2018:9013124.
Algate K, Haynes D, Fitzsimmons T, Romeo O, Wagner F, Holson E, et al. Histone deacetylases 1 and 2 inhibition suppresses cytokine production and osteoclast bone resorption in vitro. J Cell Biochem. 2020;121:244–58.
Laha D, Deb M, Das H. KLF2 (kruppel-like factor 2 [lung]) regulates osteoclastogenesis by modulating autophagy. Autophagy. 2019;15:2063–75.
Trenkmann M, Brock M, Gay RE, Kolling C, Speich R, Michel BA, et al. Expression and function of EZH2 in synovial fibroblasts: epigenetic repression of the Wnt inhibitor SFRP1 in rheumatoid arthritis. Ann Rheum Dis. 2011;70:1482–8.
Yang YX, Shen HH, Cao F, Xie LY, Zhu GL, Sam NB, et al. Therapeutic potential of enhancer of zeste homolog 2 in autoimmune diseases. Expert Opin Ther Targets. 2019;23:1015–30.
Galvan ML, Paradise CR, Kubrova E, Jerez S, Khani F, Thaler R, et al. Multiple pharmacological inhibitors targeting the epigenetic suppressor enhancer of zeste homolog 2 (Ezh2) accelerate osteoblast differentiation. Bone. 2021;150:115993.
Kim YH, Jang WG, Oh SH, Kim JW, Lee MN, Song JH, et al. Fenofibrate induces PPARalpha and BMP2 expression to stimulate osteoblast differentiation. Biochem Biophys Res Commun. 2019;520:459–65.
Komori T. Runx2, an inducer of osteoblast and chondrocyte differentiation. Histochem Cell Biol. 2018;149:313–23.
Nakamura M, Aoyama N, Yamaguchi S, Sasano Y. Expression of tartrate-resistant acid phosphatase and cathepsin K during osteoclast differentiation in developing mouse mandibles. Biomed Res. 2021;42:13–21.
Adamik J, Jin S, Sun Q, Zhang P, Weiss KR, Anderson JL, et al. EZH2 or HDAC1 inhibition reverses multiple myeloma-induced epigenetic suppression of osteoblast differentiation. Mol Cancer Res. 2017;15:405–17.
Cai N, Li C, Wang F. Silencing of LncRNA-ANCR promotes the osteogenesis of osteoblast cells in postmenopausal osteoporosis via targeting EZH2 and RUNX2. Yonsei Med J. 2019;60:751–9.
Yang R, Chen J, Zhang J, Qin R, Wang R, Qiu Y, et al. 1,25-Dihydroxyvitamin D protects against age-related osteoporosis by a novel VDR-Ezh2-p16 signal axis. Aging Cell. 2020;19:e13095.
Guo S, Xu L, Chang C, Zhang R, Jin Y, He D. Epigenetic regulation mediated by methylation in the pathogenesis and precision medicine of Rheumatoid Arthritis. Front Genet. 2020;11:811.
Liu YF, Wen CY, Chen Z, Wang Y, Huang Y, Hu YH, et al. Effects of Wutou Decoction on DNA methylation and histone modifications in rats with collagen-induced Arthritis. Evid Based Complement Altern Med. 2016;2016:5836879.
Behera J, Ison J, Rai H, Tyagi N. Allyl sulfide promotes osteoblast differentiation and bone density via reducing mitochondrial DNA release mediated Kdm6b/H3K27me3 epigenetic mechanism. Biochem Biophys Res Commun. 2021;543:87–94.
Bighetti-Trevisan RL, Almeida LO, Castro-Raucci LMS, Gordon JAR, Tye CE, Stein GS, et al. Titanium with nanotopography attenuates the osteoclast-induced disruption of osteoblast differentiation by regulating histone methylation. Mater Sci Eng C Mater Biol Appl. 2021:112548. Advance online publication. https://doi.org/10.1016/j.msec.2021.112548.
Yang D, Okamura H, Nakashima Y, Haneji T. Histone demethylase Jmjd3 regulates osteoblast differentiation via transcription factors Runx2 and osterix. J Biol Chem. 2013;288:33530–41.
Zhang X, Li C, Li X, Liu Z, Ni W, Hazi W, et al. Expression profiles of MicroRNAs from multiple lumbar spine in sheep. Gene. 2018;678:105–14.
Zhu H, Zhao J, Zhou W, Li H, Zhou R, Zhang L, et al. Ndrg2 regulates vertebral specification in differentiating somites. Dev Biol. 2012;369:308–18.
Funding
This work was supported by Jiangsu TCM Science and Technology Development Plan (MS2021062).
Author information
Authors and Affiliations
Contributions
FC and HL: Conceived and designed the experiments, and participated in its design and coordination and helped to draft the manuscript and revise the manuscript. JL and FY: Performed investigation, statistical analysis and drafted the manuscript. YC and HH: Contributed to the acquisition and analysis of data. All authors read and approved the final manuscript.
Corresponding author
Ethics declarations
Competing interests
The authors declare no competing interests.
Additional information
Publisher’s note Springer Nature remains neutral with regard to jurisdictional claims in published maps and institutional affiliations.
Rights and permissions
About this article
Cite this article
Cheng, F., Li, H., Liu, J. et al. EZH2 regulates the balance between osteoclast and osteoblast differentiation to inhibit arthritis-induced bone destruction. Genes Immun 23, 141–148 (2022). https://doi.org/10.1038/s41435-022-00174-8
Received:
Revised:
Accepted:
Published:
Version of record:
Issue date:
DOI: https://doi.org/10.1038/s41435-022-00174-8


