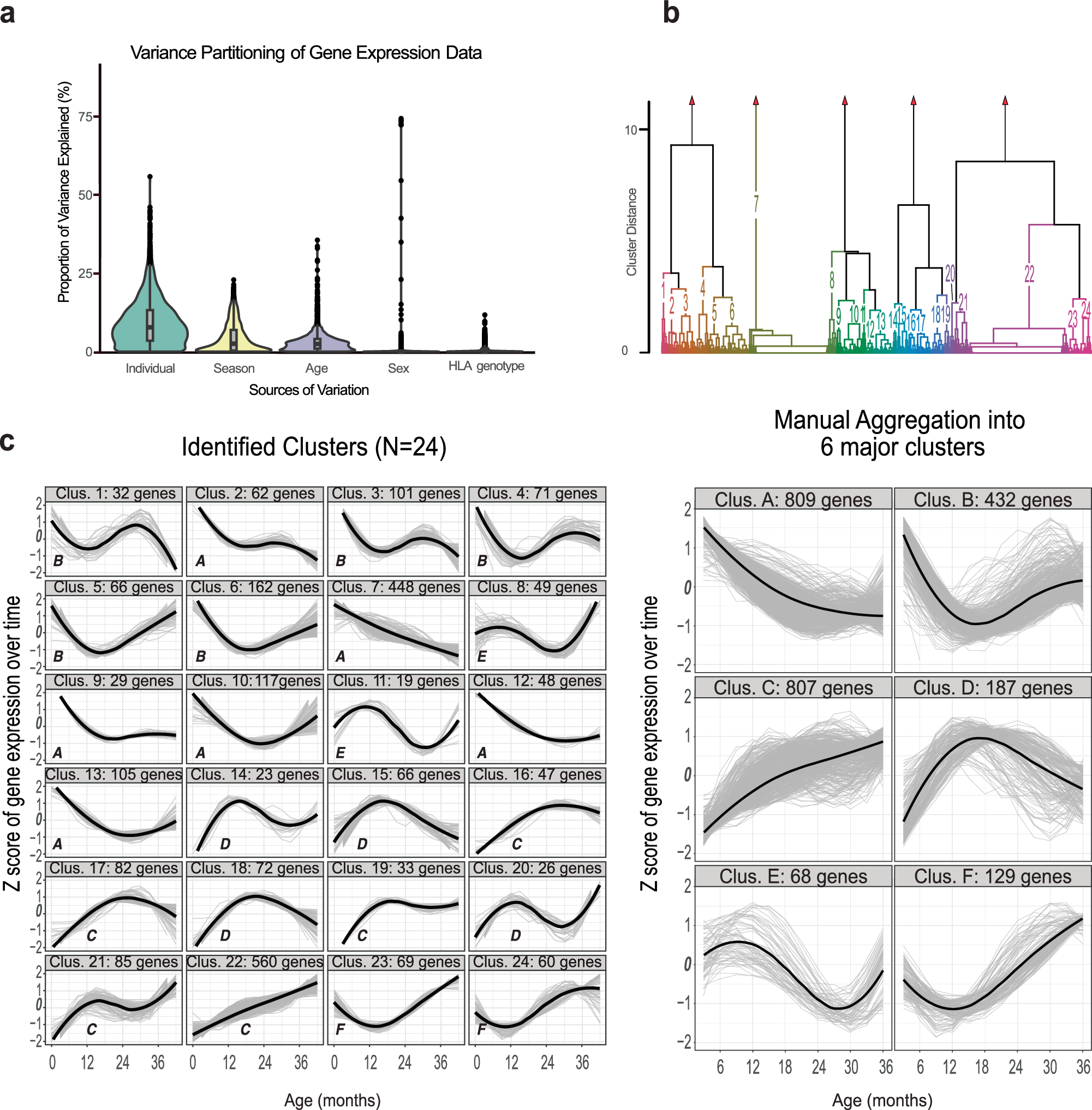
Fig. 1: Factors influencing gene expression and the hierarchical clustering and aggregation of gene expression trajectories.

a A violin plot depicting the proportion of variance in gene expression explained by individual, season, age, sex, and HLA genotype, across all genes. The partitioning highlights the relative contribution of each variable to gene expression variability. b Dendrogram depicting hierarchical clustering of gene expression trajectories over time, identifying 24 distinct clusters based on trajectory correlations. c (Left) Identified Clusters: Gene expression patterns over time for the 24 clusters, with each plot showing the Z-score of gene expression over age (in months) and the general trend within a cluster. The number of genes in each cluster is indicated. (Right) Manual Aggregation: The 24 identified clusters were manually aggregated into 6 major clusters (A-F) based on similarities in expression patterns. Each aggregated cluster shows the Z-score of gene expression over time, with the number of genes in each major cluster noted.