Abstract
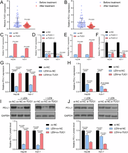
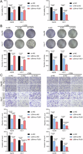
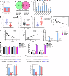
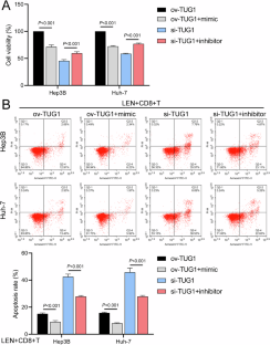
Hepatocellular carcinoma (HCC) is a major cause of cancer death globally, with a poor prognosis. The long non-coding RNA TUG1 has been implicated, but its specific role in HCC remains unclear. RT-qPCR was used to evaluate TUG1 and PD-L1 expression, while GEO and TCGA databases were utilized to compare TUG1 levels between HCC patients and healthy controls. In vitro, including CCK8, colony formation, and transwell, assessed cell growth. CD8 + T cell cytotoxicity was evaluated through HCC cells co-culture experiments, and the interaction of miR-377-3p with TUG1 and PD-L1 was examined using dual-luciferase reporter assays. Results indicated that TUG1 was upregulated in HCC, particularly in advanced-stage disease, and PD-L1 expression positively correlated with TUG1 levels. Notably, lenvatinib (LEN) treatment downregulated both TUG1 and PD-L1 in HCC cells, enhancing CD8 + T cell-mediated cytotoxicity. Overexpression of TUG1 diminished the efficacy of LEN, while TUG1 knockdown enhanced it. Mechanistically, TUG1 was found to sponge miR-377-3p, thereby increasing PD-L1 expression. In vivo, TUG1 knockdown combined with LEN treatment significantly reduced tumor growth and PD-L1 expression. In conclusion, TUG1 promotes HCC progression by enhancing PD-L1 through miR-377-3p, with its knockdown enhancing the therapeutic efficacy of LEN, highlighting TUG1’s potential as a novel target for HCC treatment.
This is a preview of subscription content, access via your institution
Access options
Subscribe to this journal
Receive 6 digital issues and online access to articles
$119.00 per year
only $19.83 per issue
Buy this article
- Purchase on SpringerLink
- Instant access to the full article PDF.
USD 39.95
Prices may be subject to local taxes which are calculated during checkout







Similar content being viewed by others
Data availability
The datasets used as well as analyzed for this study will be available from the corresponding author upon reasonable request.
References
Gilles H, Garbutt T, Landrum J. Hepatocellular carcinoma. Crit Care Nurs Clin North Am. 2022;34:289–301.
Ganesan P, Kulik LM. Hepatocellular carcinoma: new developments. Clin Liver Dis. 2023;27:85–102.
Ge G, Jiang X, Tian X, Zhou Y, Cao G. The role of Salvia miltiorrhiza compounds in hepatocellular carcinoma: a preliminary investigation based on computational analysis and liquid chromatography-tandem mass spectrometry. Curr Pharm Anal. 2025;21:249–64.
Tan YT, Lin JF, Li T, Li JJ, Xu RH, Ju HQ. LncRNA-mediated posttranslational modifications and reprogramming of energy metabolism in cancer. Cancer Commun. 2021;41:109–20.
Zhang X, Jin M, Yao X, Liu J, Yang Y, Huang J, et al. Upregulation of LncRNA WT1-AS inhibits tumor growth and promotes autophagy in gastric cancer via suppression of PI3K/Akt/mTOR pathway. Curr Mol Pharm. 2024;17:e18761429318398.
Bridges MC, Daulagala AC, Kourtidis A. LNCcation: lncRNA localization and function. J Cell Biol. 2021;220:e202009045.
Nojima T, Proudfoot NJ. Mechanisms of lncRNA biogenesis as revealed by nascent transcriptomics. Nat Rev Mol Cell Biol. 2022;23:389–406.
Park EG, Pyo SJ, Cui Y, Yoon SH, Nam JW. Tumor immune microenvironment lncRNAs. Brief Bioinform. 2022;23:bbab504.
Da M, Zhuang J, Zhou Y, Qi Q, Han S. Role of long noncoding RNA taurine-upregulated gene 1 in cancers. Mol Med. 2021;27:51.
Zhou H, Sun L, Wan F. Molecular mechanisms of TUG1 in the proliferation, apoptosis, migration and invasion of cancer cells. Oncol Lett. 2019;18:4393–402.
Ghaforui-Fard S, Vafaee R, Taheri M. Taurine-upregulated gene 1: a functional long noncoding RNA in tumorigenesis. J Cell Physiol. 2019;234:17100–12.
Farzaneh M, Ghasemian M, Ghaedrahmati F, Poodineh J, Najafi S, Masoodi T, et al. Functional roles of lncRNA-TUG1 in hepatocellular carcinoma. Life Sci. 2022;308:120974.
Li Z, Shen J, Chan MT, Wu WK. TUG1: a pivotal oncogenic long non-coding RNA of human cancers. Cell Prolif. 2016;49:471–5.
Lu L, Huang J, Mo J, Da X, Li Q, Fan M, et al. Exosomal lncRNA TUG1 from cancer-associated fibroblasts promotes liver cancer cell migration, invasion, and glycolysis by regulating the miR-524-5p/SIX1 axis. Cell Mol Biol Lett. 2022;27:17.
Liu Y, Mao X, Ma Z, Chen W, Guo X, Yu L, et al. Aberrant regulation of LncRNA TUG1-microRNA-328-3p-SRSF9 mRNA axis in hepatocellular carcinoma: a promising target for prognosis and therapy. Mol Cancer. 2022;21:36.
Tang Q, Li X, Chen Y, Long S, Yu Y, Sheng H, et al. Solamargine inhibits the growth of hepatocellular carcinoma and enhances the anticancer effect of sorafenib by regulating HOTTIP-TUG1/miR-4726-5p/MUC1 pathway. Mol Carcinog. 2022;61:417–32.
Zhang W, Tong S, Hu B, Wan T, Tang H, Zhao F, et al. Lenvatinib plus anti-PD-1 antibodies as conversion therapy for patients with unresectable intermediate-advanced hepatocellular carcinoma: a single-arm, phase II trial. J Immunother Cancer. 2023;11:e007366.
Xu B, Dong SY, Bai XL, Song TQ, Zhang BH, Zhou LD, et al. Tumor radiomic features on pretreatment MRI to predict response to lenvatinib plus an anti-PD-1 antibody in advanced hepatocellular carcinoma: a multicenter study. Liver Cancer. 2023;12:262–76.
Yi Y, Sun BY, Weng JL, Zhou C, Zhou CH, Cai MH, et al. Lenvatinib plus anti-PD-1 therapy represents a feasible conversion resection strategy for patients with initially unresectable hepatocellular carcinoma: a retrospective study. Front Oncol. 2022;12:1046584.
Ladd AD, Duarte S, Sahin I, Zarrinpar A. Mechanisms of drug resistance in HCC. Hepatology. 2024;79:926–40.
Adachi Y, Kamiyama H, Ichikawa K, Fukushima S, Ozawa Y, Yamaguchi S, et al. Inhibition of FGFR reactivates IFNgamma signaling in tumor cells to enhance the combined antitumor activity of lenvatinib with anti-PD-1 antibodies. Cancer Res. 2022;82:292–306.
Cai M, Huang W, Huang J, Shi W, Guo Y, Liang L, et al. Transarterial chemoembolization combined with lenvatinib plus PD-1 inhibitor for advanced hepatocellular carcinoma: a retrospective cohort study. Front Immunol. 2022;13:848387.
Sindhuja S, Amuthalakshmi S, Nalini CN. A review on PCR and POC-PCR - a boon in the diagnosis of COVID-19. Current Pharm Anal. 2022;18:745–64.
Brown ZJ, Tsilimigras DI, Ruff SM, Mohseni A, Kamel IR, Cloyd JM, et al. Management of hepatocellular carcinoma: a review. JAMA Surg. 2023;158:410–20.
Sensi B, Angelico R, Toti L, Conte L, Coppola A, Tisone G, et al. Mechanism, potential, and concerns of immunotherapy for hepatocellular carcinoma and liver transplantation. Curr Mol Pharm. 2024;17:e18761429310703.
Chen S, Zhang Y, Ding X, Li W. Identification of lncRNA/circRNA-miRNA-mRNA ceRNA network as biomarkers for hepatocellular carcinoma. Front Genet. 2022;13:838869.
Wu S, Wu K, Yang Y, Ou Z, Lei X, Yang X. LncRNA TUG1 and its molecular mechanisms in human cancer. Curr Mol Med. 2025;25:686–96.
Peng Z, Fan W, Zhu B, Wang G, Sun J, Xiao C, et al. Lenvatinib combined with transarterial chemoembolization as first-line treatment for advanced hepatocellular carcinoma: a phase III, randomized clinical trial (LAUNCH). J Clin Oncol. 2023;41:117–27.
Liang L, Li Y, Jiao Y, Zhang C, Shao M, Jiang H, et al. Maprotiline prompts an antitumour effect by inhibiting PD-L1 expression in mice with melanoma. Curr Mol Pharm. 2024;17:e18761429259562.
Sperandio RC, Pestana RC, Miyamura BV, Kaseb AO. Hepatocellular carcinoma immunotherapy. Annu Rev Med. 2022;73:267–78.
Zhou YJ, Li G, Wang J, Liu M, Wang Z, Song Y, et al. PD-L1: expression regulation. Blood Sci. 2023;5:77–91.
Bajor M, Graczyk-Jarzynka A, Marhelava K, Burdzinska A, Muchowicz A, Goral A, et al. PD-L1 CAR effector cells induce self-amplifying cytotoxic effects against target cells. J Immunother Cancer. 2022;10:e002500.
Kuang Z, Liu X, Zhang N, Dong J, Sun C, Yin M, et al. USP2 promotes tumor immune evasion via deubiquitination and stabilization of PD-L1. Cell Death Differ. 2023;30:2249–64.
Funding
This work was supported by the Science and Technology Research Fund Project of Maoming City, Guangdong Province [Grant No. 2021KJZXZJYX009].
Author information
Authors and Affiliations
Contributions
Siyao Che: writing-original draft, writing-review & editing, conceptualization, formal analysis, data curation, visualization, investigation, funding acquisition. Longguang He: writing-original draft, writing-review & editing, software, formal analysis, data curation. Qinshou Chen: writing-review & editing, formal analysis, data curation, investigation. Yiqiao Mo: writing-review & editing, formal analysis, data curation, investigation. Fuliang Li: writing-review & editing, formal analysis, data curation, investigation. Junwei Huang: writing-review & editing, formal analysis, data curation, investigation. Zikang Ruan: original draft, writing-review & editing, supervision, resources, project administration.
Corresponding author
Ethics declarations
Competing interests
The authors declare no competing interests.
Ethical approval and consent to participate
All procedures followed were in accordance with the Institutional Review Board of Gaozhou People’s Hospital (Approval Number: MX20227412512), and with the Helsinki Declaration of 1975, as revised in 2008. Informed consent was obtained from all patients in the study. All animal experiments were approved by the Animal Care and Use Committee of Gaozhou People’s Hospital (Approval Number: MX20227412512).
Additional information
Publisher’s note Springer Nature remains neutral with regard to jurisdictional claims in published maps and institutional affiliations.
Supplementary information
Rights and permissions
Springer Nature or its licensor (e.g. a society or other partner) holds exclusive rights to this article under a publishing agreement with the author(s) or other rightsholder(s); author self-archiving of the accepted manuscript version of this article is solely governed by the terms of such publishing agreement and applicable law.
About this article
Cite this article
Che, S., He, L., Chen, Q. et al. TUG1 targeting enhances anticancer immunity thereby facilitating lenvatinib efficacy in hepatocellular carcinoma. Genes Immun 26, 549–560 (2025). https://doi.org/10.1038/s41435-025-00358-y
Received:
Revised:
Accepted:
Published:
Version of record:
Issue date:
DOI: https://doi.org/10.1038/s41435-025-00358-y


