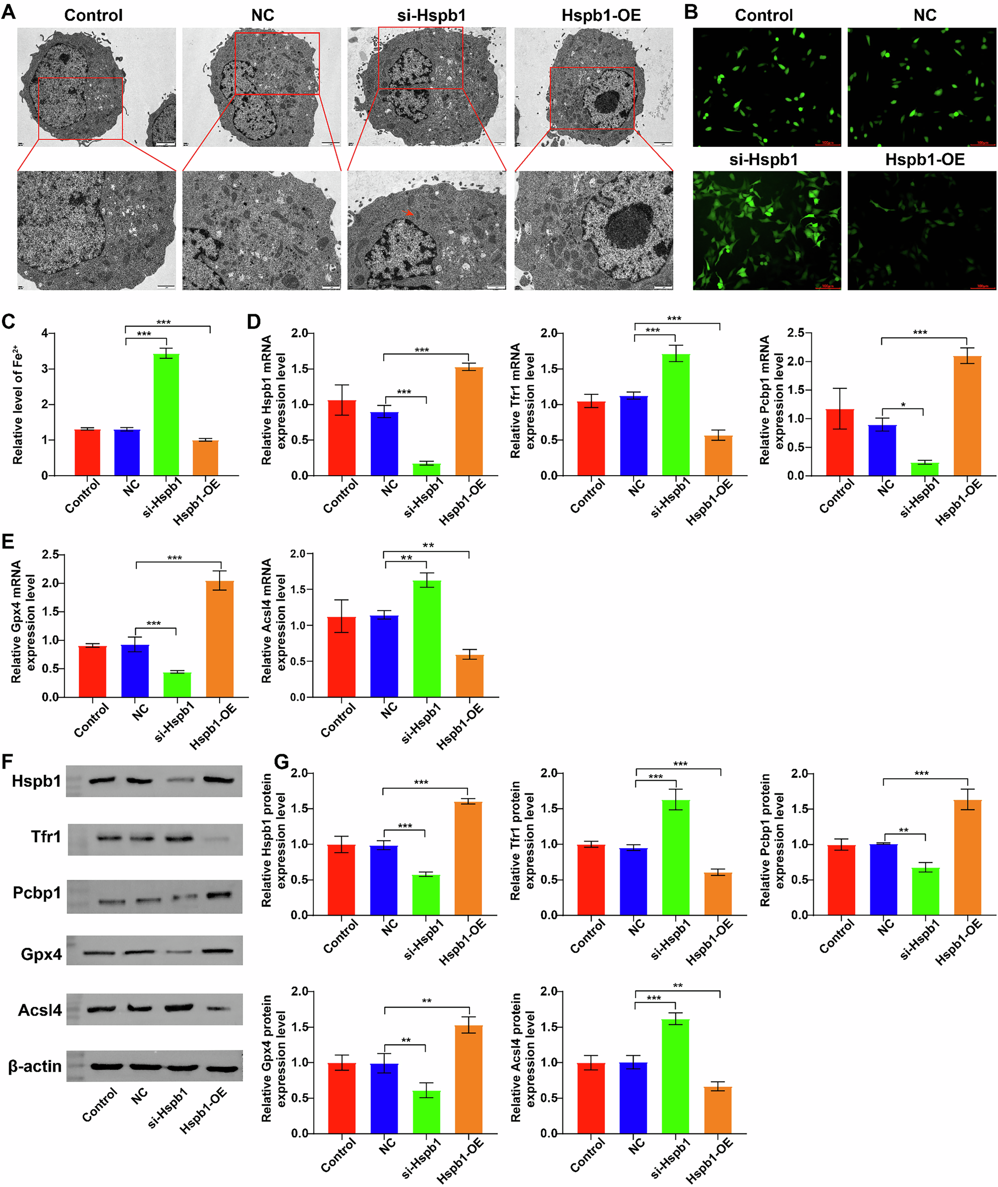
Fig. 4: Modulation of Hspb1 expression level impacted the ferroptosis of Hepa1-6 cells.

Hepa1-6 cells were transfected with si-Hspb1 or Hspb1-OE. A The morphological changes of cells were examined using TEM (red arrow, the disappearance of mitochondrial cristae). B Intracellular ROS level was evaluated by the DCFH-DA staining assay. C The content of Fe2+ in cells were detected by an ELISA kit. D–G RT-qPCR and western blot assays were performed to measure Hspb1, Tfr1, Pcbp1, Gpx4 and Acsl4 levels in Hepa1-6 cells. *P < 0.05, **P < 0.01, ***P < 0.001.