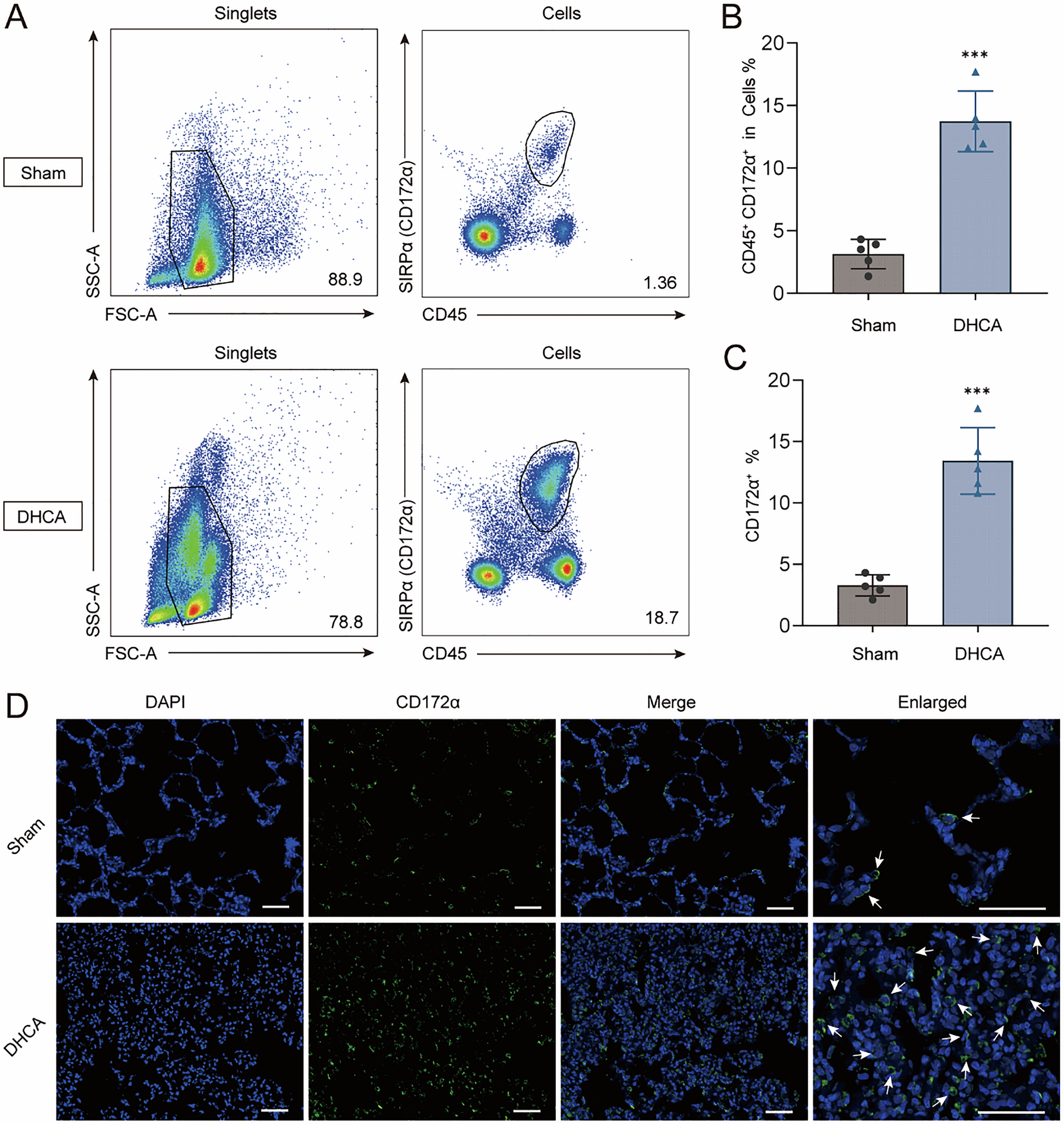
Fig. 1: Increased proportion of monocytes in lung tissue in the DHCA group.
From: Recruitment of CCR5+ inflammatory monocytes in pulmonary tissue contributes to acute lung injury

A Representative flow cytometry of monocytes in rat lung tissue showed an increased proportion of monocytes in the DHCA group. SIRPα (CD172α) is a specific marker for rat monocytes. Numbers in the flow plot correspond to the percentage of the parent population. B Bar graph showed the proportion of monocytes among cells in rat lung tissue (n = 5). C, D Compared to the Sham group, immunofluorescence staining for CD172α showed a significant increase in the number of puncta in the DHCA 6 h group (Scale bar = 50 μm). Green, CD172α-positive cells; blue, DAPI-stained nuclei. Quantitative analysis is shown in (C; n = 5). *, p < 0.05; **, p < 0.01; ***, p < 0.001.