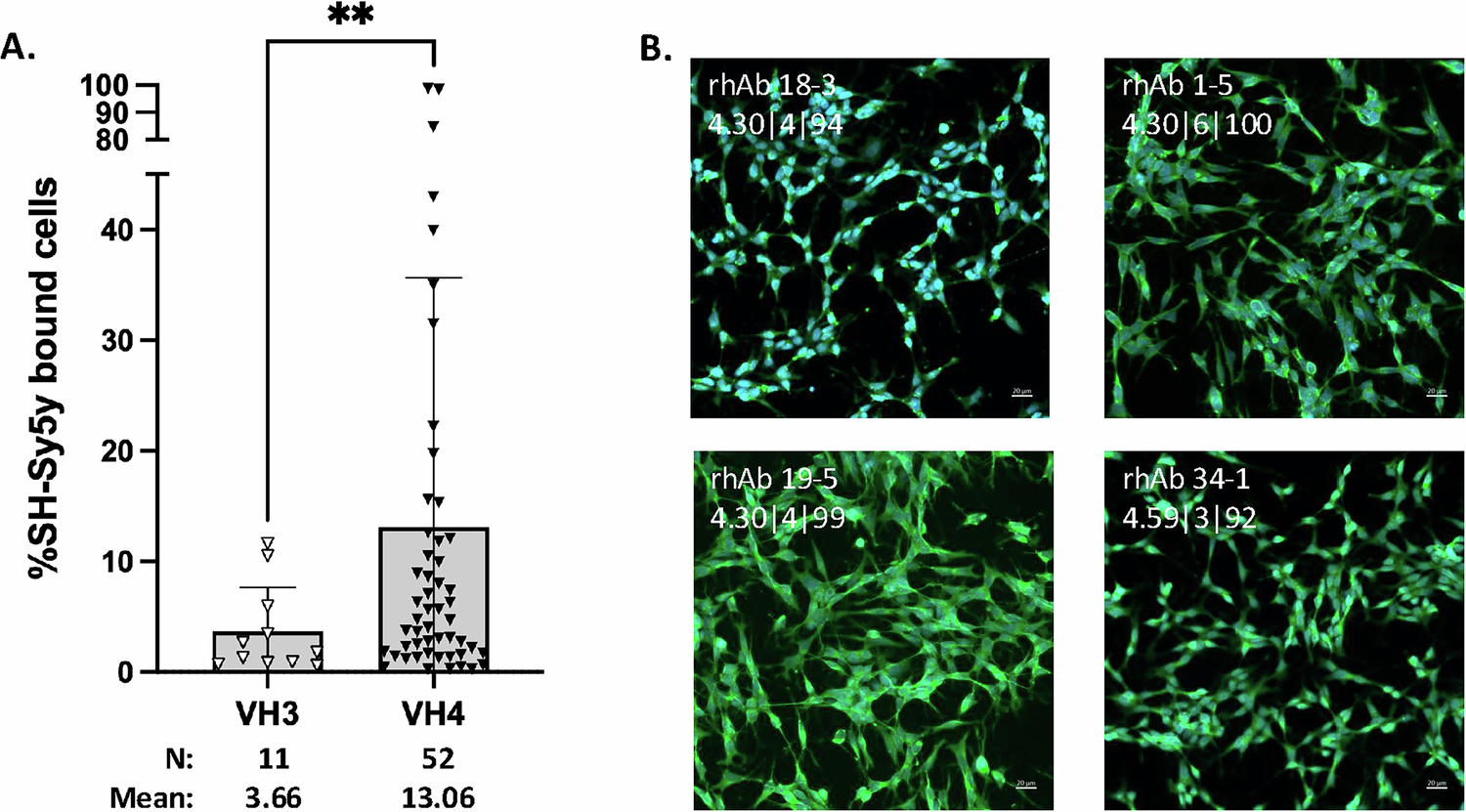
Fig. 3: VH4+ antibodies from pwRIS are enriched for reactivity to human neurons.

A Comparison of the percentage of RIS-derived VH3+ or VH4+ recombinant human antibodies binding to SH-Sy5y cells. Each data point represents an individual rhAb, the number of rhAbs is indicated below the x-axis, followed by the mean of each group. The Welch’s t-test p-value for (A) is p = 0.007 as indicated by **. B Illustrates intracellular binding patterns observed by anti-neuronal rhAbs from the RIS cohort by immunostaining of the human neuroblastoma SH-Sy5y cell line. The top left line indicates the rhAb name, and the bottom left line indicates the VH4 gene usage, the JH segment, and the percent homology to the germline of that particular rhAb. Scale bar: 20 μm. Green: rhAb. Blue: DAPI nuclear stain.