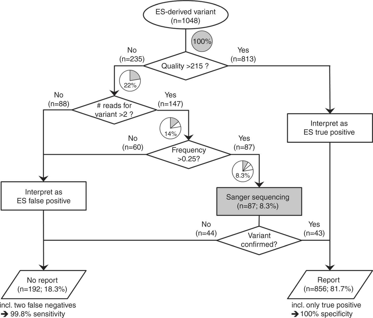
Fig. 5: Workflow for following up on identification of a candidate variant by exome sequencing (ES).

Note that this workflow is based on the data set presented in the present study, and is also specific to it (corresponding numbers of variants are indicated in parentheses). Gray sectors and corresponding percentages in pie charts indicate the remaining Sanger sequencing load