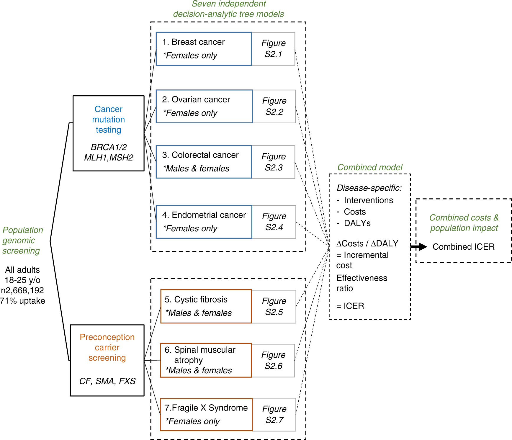
Fig. 2

Population genomic screening: decision-analytic tree models. Seven independent decision-analytic tree models were constructed. Each forecasts the cost-effectiveness and preventive impact of population genomic screening for a given disease, compared with current targeted/criteria-based testing. Models focused on either adult cancer gene testing (S2.1–2.4) or preconception carrier screening (S2.5–2.7). We forecast changes in health system costs and disability-adjusted life years (DALYs) prevented as a result of population genomic screening, compared with targeted testing. Cost-effectiveness was calculated from a health system payer perspective using incremental cost-effectiveness ratio (ICER = Δcosts/ΔDALYs) for each independent model, then combined for all models. For detailed methods and tree model diagrams see Supplementary Materials S2.1–2.7. CF cystic fibrosis, FXS fragile X syndrome, SMA spinal muscular atrophy.