Fig. 2

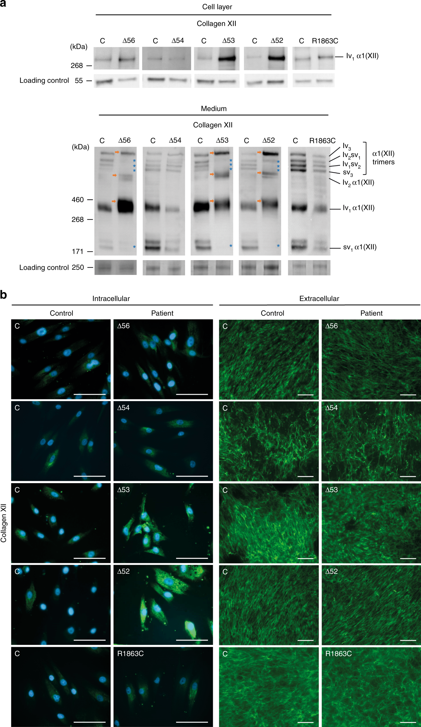
Effects of COL12A1 variants on collagen XII protein levels and localization. a Western blotting of intracellular and extracellular collagen XII in patient fibroblasts compared with controls (C). Intracellular accumulation was observed in Δ53 and Δ52. Modified long splice variants (lv) α1(XII) are indicated with an arrow. In the medium, lack of the short splice variant (sv) (*) was noted in Δ56, Δ53, and Δ52. Loading control: β-tubulin for cell lysates, Imperial Blue gel staining for protein content in medium. b Immunocytochemistry of intracellular and extracellular collagen XII in patient fibroblasts compared with controls. For Δ53 and Δ52, intracellular accumulation of collagen XII was detected, similar to the results in (a). Secreted collagen XII appeared normal in all samples, but can show location-dependent variation in both patients and controls. Green channel: collagen XII signal. Blue channel: DAPI staining. Scale bar intracellular staining: 100 µm. Scale bar extracellular staining: 200 µm. Δ, exon skip in collagen XII; R1863C, p.(Arg1863Cys) variant.