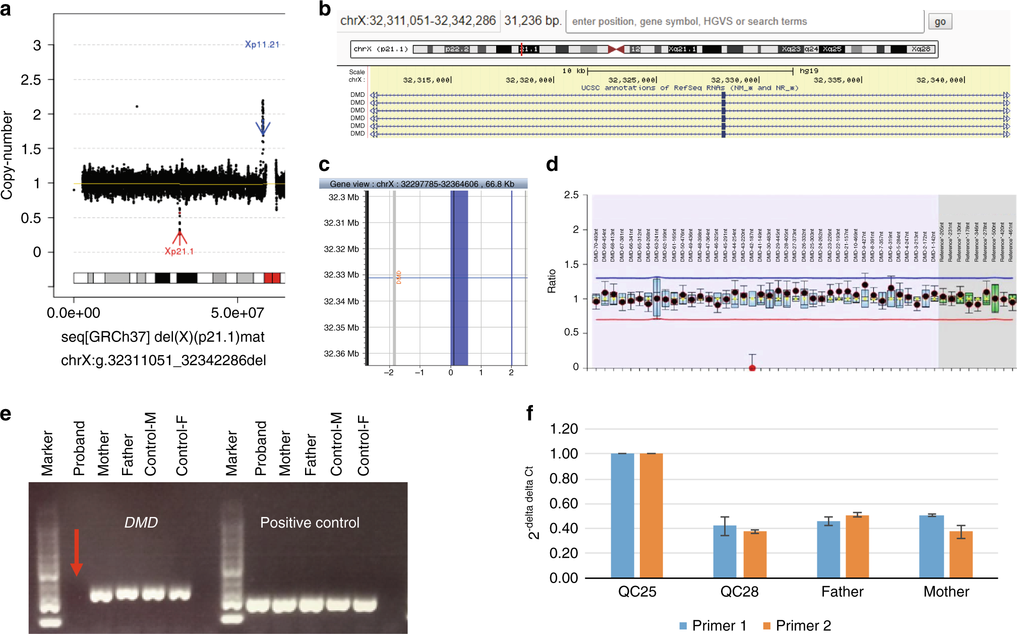
Fig. 2

Low-pass genome sequencing (GS) defines a cryptic deletion involving exon 42 of DMD in case 18BA0221. (a) Low-pass GS identified a hemizygous deletion in Xp21.1 in a male fetus. The deletion is indicated by a red arrow and detailed coordinates are provided at the bottom in terms of the International System for Human Cytogenomic Nomenclature (ISCN) 2016. The x-axis represents the genomic coordinates while the y-axis indicates the copy ratio of each window (shown as black dot). (b) The detailed gene component is shown in the University of California–Santa Cruz (UCSC) Genome Browser. (c) Probe distribution of the chromosomal microarray (CMA) platform within this deleted region indicates absence of any probe. (d) Multiplex ligation-dependent probe amplification (MLPA) validation. The deleted 42nd exon is indicated by a red dot at the bottom of the figure. (e) Polymerase chain reaction (PCR) validation with a pair of primers targeting the 42nd exon of DMD. Each column shows the band information after PCR amplification. In comparison with the mother, father, male control, and female control, there is no amplified band (indicated by a red arrow) shown in case 18BA0221. Amplification of a pair of primers targeting an ultraconserved region (https://ccg.epfl.ch/UCNEbase/view.php?data=ucne&entry=5530) was used as positive control. (f) Quantitative PCR with two independent pairs of primers targeting the 42nd exon in QC25 (female control), QC28 (male control), father, and mother. Only one copy of exon 42 is observable in each DNA except the female control, confirming that the deletion in the male fetus was maternally inherited.