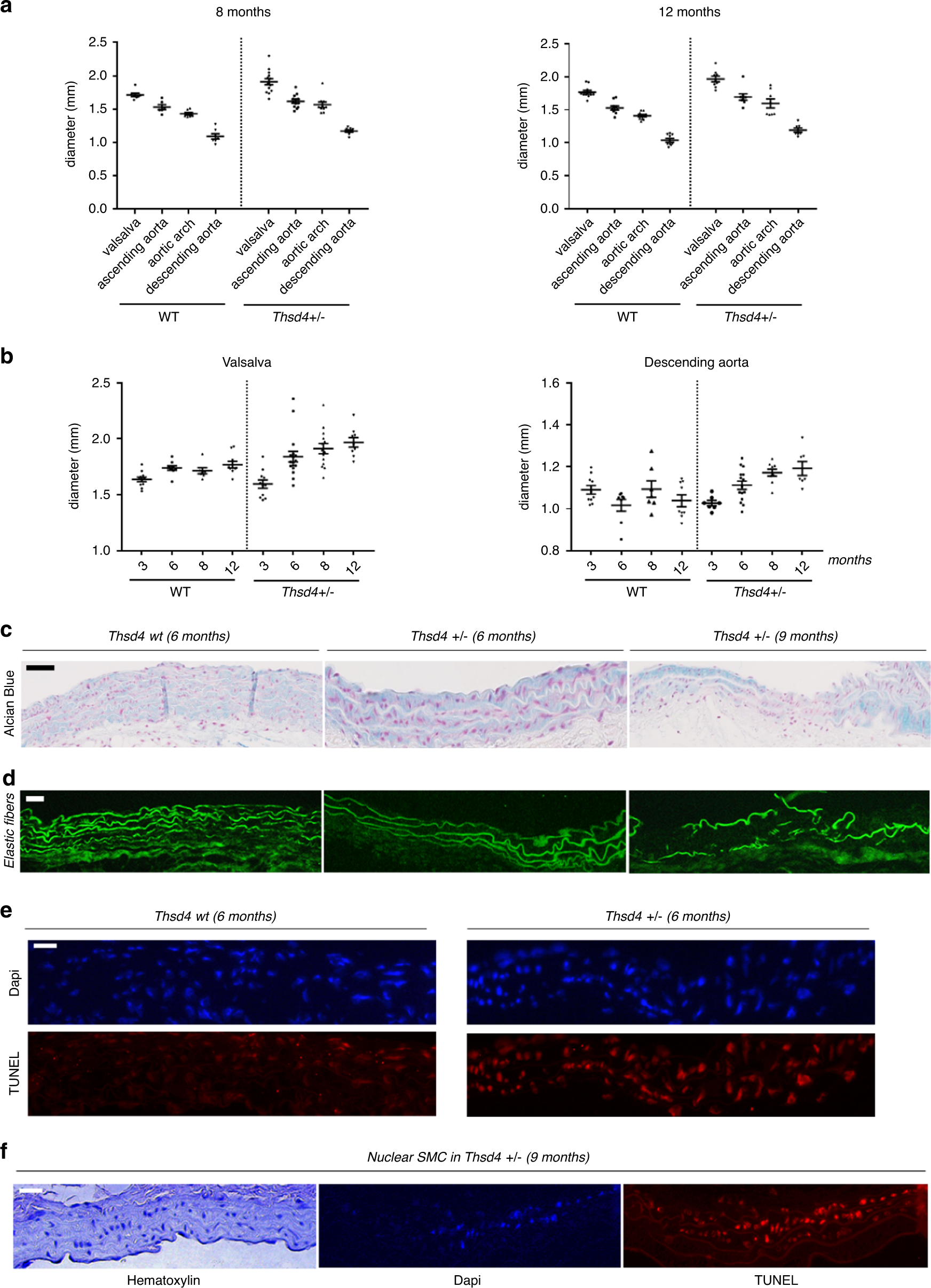
Fig. 4: Thsd4 deficiency induces aortic dilation.

Vascular echography analysis was performed to assess thoracic aortic diameters in wild-type (WT) and Thsd4+/- mice at different ages (3, 6, 8, and 12 months) and aortic sites (sinus of Valsalva, ascending aorta, arch, and descending aorta). (a) Aortic diameters at different sites are presented in WT and Thsd4+/- mice at 8 and 12 months. A significant increase in aortic diameter in the Thsd4+/- mice (P < 1.10−4 at 6, 8, and 12 months) was observed compared with WT. (b) Aortic diameters at different ages are presented in WT and Thsd4+/- mice at Valsalva and descending aorta sites. The aortic diameters significantly increased with time (sinus of Valsalva P < 1.10−4; ascending aorta P < 1.10−4; arch P < 1.10−3; descending aorta P < 1.10−2) in both WT and Thsd4+/- mice. A statistically significant interaction between genotype and time was observed at the sinus of Valsalva (P = 0.01), arch (P = 0.02), and descending aorta (P < 1.10−3), which shows that aortic diameter in Thsd4+/- mice increased more with time than in WT mice. n = 7–17 mice in each age group for each anatomical site. Black lines represent the mean ± standard error of the mean. Data were analyzed by two-way analysis of variance (ANOVA). (c, d) Histological analysis revealed that the aortas of Thsd4+/- mice at 6 and 9 months showed a patchy accumulation of Alcian Blue–positive areas, along with a more pronounced disorganization of autofluorescent elastin and alteration of extracellular matrix (ECM) compared with a 6-month-old WT mouse. Scale bars, 50 µm (c), 30 µm (d). (e) Nuclei from Thsd4+/- mice showed an increased relative ratio of TUNEL-positive to DAPI-positive nuclei, highlighting the increased degradation of DNA in Thsd4+/- mice compared with WT mice at the same age. Scale bar, 20 µm. (f) Comparison of three methods of nuclear visualization in the same aortic region in a 9-month-old Thsd4+/- mouse indicated the presence of hematoxylin-positive nuclei (tinctorial staining), whereas most of the nuclei were DAPI-negative (double strand DNA marker) and TUNEL-positive (degraded DNA marker), highlighting the degradation of smooth muscle cell nuclei over time in Thsd4+/- mice. Scale bar, 20 µm.